Lotdark
Usuario (Argentina)
Hice este amplificador para llevarlo a donde pinte, dado que se lo puede hacer andar con 9V hasta 18V!!!! Yo lo arme para con una fuente de alimentacion y una entrada para los 12V de la bateria del auto. Al fin, este amplificador tiene una buena calidad de sonido. Aqui esta el circuito: La plaqueta: Y los materiales que necesitan son: 2 Res. 1Ω 2 Res. 12Ω 1 Res. 1KΩ 1 Res. 2K2 1 Res. 120KΩ 3 Cap. .1µF/100V Pol 2 Cap. 2.2µF/25V Elec 1 Cap. 10µF/25V Elec 2 Cap. 100µF/25V Elec 2 Cap. 220µF/25V Elec 1 CI TDA Nota: El integrado necesitara un disipador pequeño con un cooler, yo use un disipador de una P1 que anduvo bien ya que tenia 2 integrados. Las resistencias RA RB, tienen valores que varian, dependiendo del uso que se le de, si se va a conectar a un preamplificador (Salidas de audio donde NO se conectan los auriculares), Mp3 o similares RA tendra un valor de 22KΩ y RB 2K2Ω. Si se conecta a un amplificador(computadora, stereo del auto, cualquier cosa con potencia) estas resistencias seran RA 47Ω y RB .47Ω Si se desea ponerle un control de volumen solo deben reemplazar las resistencias RA por un pot en tandem (son 2 pot. juntos)y se debe conectar cada pot en su respectiva plaqueta. Bueno sin mas los dejo...
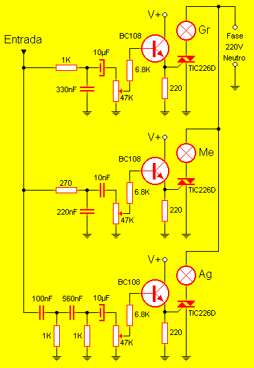
Este circuito esta diseñado para encender o apagar las luces basandose en un sonido que se le inserte a la entrada. Este circuito posee tiristores (control de potencia de las luces) que soportan 1500W,a esto se le debera poner un disipador de P1 con el cooler incluido,con eso alcanzara pero si se desea se los puede cambiar por equivalentes de mayor potencia. Si quieren diseñar la plaqueta lo que pueden hacer es bajar el livewire, diseñar ahi el circuito y luego pasarlo al pcb, estos programas los pueden conseguir de http://www.taringa.net/posts/offtopic/1110119/Livewire-y-PCBwizard.html La fuente de alimentacion es la siguiente La mejor manera de poner un equipo de sonido es la sig: La pag de donde consegui este circuito es: http://www.pablin.com.ar/electron/circuito/ilum/audiorit/ent_linea.gif

Este circuito esta diseñado para encender o apagar luces dependiendo de un sonido que se inserte a la entrada. Se le puede poner 1500W a cada salida, siempre y cuando se le ponga un disipador, yo use uno de una P1 con el cooler y anduvo bien si alguien le quiere poner mas potencia solo debe cambiar los tiristores. Si desean crear la plaqueta les recomiendo que bajen el livewire, construyan el circuito y lo pasen al pcb, a estos programas los pueden bajar de Todos los valores estan en los circuitos: La fuente de alimentacion Para conectar equipos sin ningun riesgo Para mas info consultar en la pag de pablin:
Miren no les voy a mentir, he probado algunas drogas, especialmente marihuana y les voy a decir, son adictivas dependiendo del consumo que le den, la marihuana es muy poco adictiva, pero la consumia cada 6 o 7 dias, en cambio la merca o cocaina es mucho mas fuerte, solo con la segunda dosis se me metio en la mente, tenia unas ganas permanentes de consumirla. En cuanto a las pastillas (antidepresivos, somniferos, cosas asi...)no son demasiados adictivos, incluso hay que consumirlos mucho para generar una dependencia. Lo unico que logre con esas cosas es que el alcohol tenga un efecto muy rapido y duradero (12 o 14 horas en pedo, no me acuerdo muy bien). Se que muchos de ustedes piensan en probar drogas, no les voy a decir que no, todo lo contrario, pero tengan un amigo al lado la primera ves pues no sabran como van a reaccionar y tambien para que no se les vaya la mano. Mas adelante les dejo un poco de info de algunas drogas que me parecio util, y algunos links recomendados. Marihuana o Cannabis sativa....mata neuronas?Estuve investigando junto con mi viejo que es medico para saber si realmente destruye el cerebro. La verdad es que hasta ahora no encotramos nada que lo comprueve. La informacion mas seria y de mayor prestigio que conseguimos es esta: Extractado del Cecil Text Book of Medicine: "La planta se llama Cannabis sativa, contiene canabinoides, el más activo de ellos es el D9-trans-tetrahidrocanabinol (THC). Se lo puede fumar, comer, mezclar con te o con comida. Actúa uniéndose a nivel cerebral con los receptores CB1 y a nivel periférico con los CB2. La activación de la proteina G ocurre como resultado de la unión a los receptores y tiene tres efectos: inhibe la Adenil-ciclasa, incrementa la conducción del ión potasio, y disminuye la conducción del ión calcio. Los receptores CB1 están concentrados en el globo pálido, hipocampo, corteza cerebral, cerebelo y cuerpo estriado. Al fumarla comienza a actuar a los 20/30 minutos; cuando es ingerida actúa a los 30/60 minutos con un pico máximo a las 2/3 horas. Efectos: inyección conjuntival, media euforia, pérdida de memoria, boca seca, incoordinación motora, distorsión temporo-espacial, incremento de la visión y la audición, incremento del hambre, sueños, risa espontanea, naudeas, dolor de cabeza, temblor, disminución de la fuerza muscular e incremento de la ansiedad. Se conocen posoc efectos crónicos, lo más importante pareciera ser el síndrome amotivacional, los individuos pirden el interés en el colegio y el trabajo." Queda claro que actua a nivel neuronal, pero sin destruirla, sino mas bien estimulando la proteina G. Lo otro que tambien he leido de otros informes es que induce a drogas mas fuertes, lo cual lo he comprobado por muchos casos conocidos que terminaron asi. Esta info se obtuvo de http://www.psicofxp.com/forums/discusiones-generales.13/55411-marihuana-o-cannabis-sativa-mata-neuronas.html Cocaina: Efectos físicos Anestésico local Energizante cerebral Insomnio y Anorexia Aumento de pulso, temperatura, frecuencia cardiaca y respiratoria. Vaso constricción y dilatación pupilar. Se presentan múltiples síntomas físicos como ojos vidriosos, tos crónica, taquicardia, dilatación pupilar, pérdida de sueño, irritación y sangrado nasal, elevación de tensión arterial, sudoración o escalofríos, nauseas o vómitos, alucinaciones visuales y táctiles, gripas crónicas y pérdida del apetito. Efectos psicológicos: Producen sensación de euforia y de extrema seguridad en si mismo además de un estado de alerta intenso, seguido de depresión. Provoca actitudes agresivas y temerarias, así como estados de paranoia. Cambios en el estado de animo. También los cambios conductuales son numerosos; euforia, agresión, grandiosidad, estado de alerta, agitación psicomotriz, sentimientos paranoicos y deterioro en el proceso de pensamiento. El consumo de la cocaína se asocia con poder, prestigio y dinero. Se cree que la cocaína aumenta lo potencia sexual y la seguridad en sí mismo, que da mayor claridad mental y que posibilita un mejor rendimiento en las labores escolares y deportivas. Estos siguen siendo mitos, puesto que en la realidad la persona que utiliza cocaína pierde dinero, ya que es extremadamente cara; el prestigio que le ofrece es únicamente en el medio en donde se consume. La cocaína produce desinterés sexual y llega a causar impotencia. El consumidor se vuelve altamente inseguro, sobre todo al dejar de usarla, pierde la capacidad de coordinar un pensamiento lógico y coherente; provoca un deterioro paulatino en la capacidad de aprendizaje. Nombre de Droga: Ritalin Tipo de Droga: Estimulante Datos para los Padres: Algunos niños la compran o se la roban a sus compañeros en la escuela. Otros Nombres: Speed, west coast Forma de Consumo: La pastilla es reducida a polvo y es jalada o inyectada. Efectos: Falta de apetito, calenturas, convulsiones y dolores de cabeza severos. Alto riesgo al VIH, hepatitis y otras infecciones. Paranoia, alucinaciones, repetición de movimientos y tareas sin sentido excesivos, estremecimientos, tics musculares. Estos links se los recomiendo, si tienen tiempo de leerlos mejor y si no, bue, ustedes se lo pierden. Relato de un adicto de la marihuana: http://www.dedrogas.com/2007/10/15/enamorados-de-los-porros/ Efectos y fabricacion de la coca: http://www.muevamueva.com/social/adicciones/cocaina.htm Efectos y tratamiento de las anfetaminas: http://url-baneado/djkanijobreak/fourphotogalery2.html Yo no les digo que se droguen, si no lo hacen mejor, pero como la mayor parte de las veces la experiencia es la mejor maestra les acerco toda esta info.

Mujeres: Que son? Nombre oficial: Mujer, Símbolo: μ (muu) Otros nombres: Guoman, Chica, nena, churri, jessi Serie alquímica: Las hay de todas las clases, normales y fuera de serie Descubridor: Adán Color en tabla: Rubias, morenas, pelirrojas Presente en: Cantidades abundantes en todas las áreas urbanas y rurales. Usos: Disfrute y ornamentación. Membrana protectora del feto durante el embarazo. Estado: Las hay en todos los estados, desde muy buenas, otras no tanto, y otras nada Peso kg/puñao: Aceptada en 53.6 kg. pero varia entre 40 y 150 kg. Estructura: Perfume de 15 a 13 unidades, maquillaje (no específico aumenta según la edad), Cuero (de varios cortes y tallas) el mas deseado muy escaso o no disponible dependiendo el país y región. Abstracción: Abstractas hasta más no poder Humungoso: Dependiendo por dónde las veas... Filosofía femenina A medida que las mujeres envejecen ganan mas peso. Esto pasa por que acumulamos mucha información en nuestra cabeza. Pero llega un punto en que tanta información no cabe en nuestra cabecita, así que esta se distribuye por todo el cuerpo. Y ahora lo entiendo todo ¡No estas gorda! no estas pasada de kilos! somos cultas!!!¡muy cultas!! Si señor somos perfectas porque... * No nos quedamos calvas - cierto, se arrugan como pasas * tenemos un día nacional y otro internacional - para levantarles el autoestima, weno que se va a hacer * Podemos usar tanto el color azul como el rosa - como eso es taaan util... * siempre sabemos que nuestro hijo es nuestro - mientras el hombre se escapa, ustedes lo mantienen, porque es suyo no? * Tenemos prioridad en los naufragios - no cuando no hay caballeros * somos los primeros rehenes en ser liberados - y los primeros en ser violados * si somos traicionadas somos victimas - y el hombre queda de jugador * si traicionamos ellos son los cornudos - y quedan como perras * podemos dormir con una amiga sin ser lamadas homosexuales - como eso es taaan util... * podemos hacer mas de una cosa a la vez - quien no... * esposa del presidente es primera dama, esposo de la presidenta ¿quien es? - nombra un pais con presidenta, pero un pais que importe * esposa del embajador es embajadora, esposo de la embajadora ¿quien es? - nombra una embajadora que importe * sn decidimos hacer trabajos de hombres somos pioneras - porque los trabajos de mujeres son muy malos * si un hombre decide hacer trabajos femeninos es maricon - porque todos los trabajos que hacen las mujeres es para ayudar a los que importan (enfermeras, secretarias, necesito seguir?) y por ultimo hacemos tooooooooooooodo lo que un hombre hace y CON TACONES ALTOS. - te felicito, ahora orina parada. Tipos de mujer Mujer soltera y parte de las casadas Dícese del único representante del género femenino que, a diferencia de las demás congéneres, ha evolucionado de una sola especie y que cohabita en (casi) perfecta armonía con el hombre, se entiende con él y no parece demasiado insoportable. Eso sí, es enemiga acérrima de los otros subgrupos de mujeres. Habitan en juzgados, universidades, trabajos honrados y honestos y suelen ir acompañadas de por vida por un solo macho de su misma especie. Ejemplos: pocas y muy solicitadas, entre ellas Margarita Landi (difunta), Lady Diana (siempre se van las mejores) y La Pasionaria. Se cree que evolucionó de la víbora por su capacidad de defensa y porque para huir de un dios machista en un paraíso para el hombre a costa de la mujer, que les prohibía hasta follar, utilizó a una serpiente. Ex esposa Proviene de la víbora cornuda, aunque el único que lleva cuernos en su nido es el marido. Este espécimen, variación del espécimen "maltratado", evolucionó a raíz del veneno, mala idea y peor intención y capacidad de asfixiar a sus víctimas en las de mayor tamaño. Son mujeres con maridos acaudalados, pocos hijos, movidas sólo por el interés del dinero. Normalmente, expetardas (ver mujer "putón", que pillan a un millonetis que abandona a la mujer por ellas, les lega todos sus bienes, y en cuanto se cansan de él le dan puerta quedándose con todo el dinero, casas, coches y hasta con el corazón de él. Estas mujeres se pueden encontrar en: 1. ex casas, ex coches y ex yates del ex marido. 2. ex empresas, ex apartamentos de vacaciones y ex clubs privados del ex marido. 3. en los bancos, peluquerías, estheticienes, clínicas de cirugía estética (como buena ex petarda venida a más, el ladrón siempre vuelve a la escena del crimen), tiendas de artículos de lujo y El Corte Inglés (segunda vivienda). Normalmente, sus profesiones anteriores eran secretaria, modelo, puta de lujo y enfermeras de clínicas privadas. Aqui se puede observar a dos mujeres "resolviendo" un malentendido Diferencias fundamentales entre el hombre y la mujer 1. La mujer distingue más colores del espectro visible que el hombre. Por ejemplo, donde la mujer ve los colores "hueso", "roto", "crudo" y "marfil", el hombre sólo distingue uno: el blanco. 2. A pesar de esa habilidad para distinguir colores, la percepción espacial de la mujer es sensiblemente inferior, lo que le causa problemas, por ejemplo, al estacionar un vehículo en línea. 3. A la mujer los mecánicos nunca le dicen la verdad. 4. La mujer pregunta si se pierde. Curiosamente, el hombre prefiere vagar sin rumbo durante horas. 5. La mente de la mujer es multitarea, lo que significa que puede mantener una conversación mientras con una mano cambia el pañal al bebé y con otra escribe en el ordenador, no por ello deben pensar que realice las tareas bien(no se puede exigir tanto). El cerebro masculino en cambio es monotarea, por lo que el hombre es incapaz, por ejemplo, de mantener una conversación coherente mientras hay un partido de furbo en televisión o un buen escote delante (sobre todo si supera los 100cm!!!!). 6. Sin embargo, a pesar de esta mente multitarea, la mujer es incapaz de comprender algunos conceptos sencillos para el hombre, como el fuera de juego. 7. Por alguna razón que se le escapaba al mismísimo Freud, cuando la mujer dice "sí" piensa "no", y viceversa. Aunque a veces sucede exactamente lo opuesto, lo ortogonal o lo paralelo(?). 8. es la única portadora de la extraña enfermedad del Enfriamiento global 9. El hombre tiene rabietas, la mujer escudriña en el interior de su cerebro para preparar el mayor plan de venganza posible mientras se hace la victima 10. Cuando una mujer dice que "todos los hombres son unos cabrones" es un acto progresista, igualitario, de mujer liberada, de orgullosa y admirable luchadora que sabe lo que quiere. Si un hombre dice que "todas son unas putas" es un machista, maltratador y misógino al que hay que capar y posteriormente quemar por ser un troglodita. 11. Cuando una mujer tiene hijos siendo soltera no atrae a los hombres de forma seria incluso los repele, pero en cambio cuando un hombre tiene hijos siendo soltero atrae a las mujeres y estas enloquecen por él. 12. Cuando una mujer tiene la menstruación el hombre tiene que aguantar su mal humor y el no tener sexo en cambio cuando un hombre tiene que afeitarse ellas no le ponen la espuma. 13. En los pasapalabras, ellas son siempre las "cultas e inteligentes" mientras los hombres somos los "pijos alelados" y los "cheguevaras borregos" 14. Los hombres tienen que cuidar su entrepierna por que ahí esta su cerebro, en cambio las mujeres no tienen problema de ello, lo llevan en su cabeza. Análisis físico químico de la mujer Propiedades físicas 1. Superficie generalmente cubierta de una gruesa capa de pintura. 2. Hierve espontáneamente y se congela por razones desconocidas. 3. Se derrite si se le da un trato especial. 4. Se vuelve amarga si se le utiliza incorrectamente. 5. Cede a presión ejercida en los puntos correctos. Propiedades químicas 1. Tiene gran afinidad por el oro, la plata y una amplia gama de piedras preciosas. 2. Absorbe grandes cantidades de substancias caras. 3. Puede explotar espontáneamente sin previo aviso y sin razón conocida. 4. Es insoluble en líquidos y su actividad aumenta por saturación en alcohol. 5. Es el agente reductor de dinero más poderoso conocido por el hombre. 6. Es común que segregue un liquido Rojo cada 28 días, lo cual la vuelve mas inestable aún. Usos comunes 1. Altamente ornamental. 2. Agente limpiador muy efectivo. 3. Estropajos de calidad. 4. La típica escusa de me duele la cabeza para no hacerlo. (Eso duele mucho). Pruebas de laboratorio 1. La muestra se torna rosa si se le descubre en su estado natural. 2. La muestra se torna verde cuando se compara con otra muestra mejor. Peligros potenciales 1. Es altamente peligrosa, salvo en manos experimentadas. 2. Es arriesgado poseer mas de una, aunque pueden tenerse varias en distintos lugares. 3. Siempre que las muestras no entren en contacto, en cuyo caso es inevitable una violenta explosión. 4. Nunca provocarla, podría acarrear consecuencias como arañazos, pellizcos, mordiscos y heridas muy dolorosas. 5. El contacto prolongado acaba volviendo al acompañante en un idiota sin pensamientos, alienado y controlado por su cónyuge. Tratamientos conocidos 1. Mujeritis aguda El único tratamiento conocido es el retiro total. 1. Mujeritis crónica En este caso un banco amable, un abogado imaginativo y un juez masculino son tratamientos posibles, pero este tratamiento es inevitablemente lento, doloroso y muy costoso. Zoología femenina * Yegua: Mujer que sólo accede al sexo si tienes el pene del tamaño de un caballo. Su aparición en tierra es del 13.583 %. * Zorra: La que te juega por la espalda. Ejemplo: "amiga" que se folla a tu novio. Es junto con la perra, una de las más comunes, estas dos últimas se encuentran en el 40%. * Gata: Movimientos sensuales y vestidos a lo Almodóvar hasta para ir a comprar un kilo de papas. Es una especie muy rara dado que las perras y las zorras rara vez se camuflan como esta, esto se debe al Agarraoporbandismo a través del cual enganchan a un Señor Millonario y se pokemonizan en unas Señoritas "educadas" y "cultas". Su aparición es del 26.417%. * Perra: ¡Puede olfatear billeteras hasta a 5 Km. de distancia!, una perra puede variar su configuración electrónica, al variarla se transforma en una calientapollas. Su porcentaje en la Tierra respecto al resto es del 40%. * Barbie: Dícese de la mujer muy perfecta físicamente pero hueca de adentro que se interesa en cosas materiales, es de fácil convencimiento y atractivo visual pero puede llegar a ser molesta e interesarse únicamente en hombres ricos o Ken de plástico. * Infantil: Son como niñas, a veces tamaño normal a veces mini si las tratas bien se vuelven sumisas de verdad. En el tamaño mini los globos de la parte de arriba no estan inflados a veces ayuda que se les ayude a inflarlos aunque en el tamaño normal si estan inflados, Si las llevas a parques de atracciones o les compras barbies, globos y demas ganaras puntos. * Violadas: Te siguen porque no tienen eleccion... Despues de XXX no pueden negarse a hacer lo que quieres, a veces no hace falta que se lo haga uno mismo si no rescatarlas de alguien que se lo haya hecho en casos como este se vuelven sumisos Nota: no existe margen de error, el diferencial se debe a que algunos hombres se transforman en mujeres mediante un complicado proceso de travestimosis. Estas personas son unos héroes, los Travelos, gracias a ellos, a su sacrificio, podemos saber mas sobre ese extraño ser llamado: Mujer. ¿Cómo entender a las mujeres? * No = Sí * Sí = No * Tal vez = No * Voy a pensarlo = No * Te creo = mentiroso * Te amo = a tu dinero, tu auto tu casa * Te quiero = Ver muerto para quedarme con todas tus cosas * Tú verás = lo haces y te mato * Lo siento pero... = Lo volveré a hacer igual... * Decide tú = ¡Haz lo que yo digo! * Eres libre de hacer lo que quieras = Ni se te ocurra hacerlo * Haz lo que quieras = Pero lo pagarás caro * No, no estoy enfadada = Porsupuesto que estoy encabr... ¡IMBECIL! * Te estas durmiendo = ¡No te duermas! * Esta noche estás muy cariñoso = No tengo ganas de hacer el amor, pesado * No me mires de esa manera = Me encanta que me mires con esa cara de salido... * ¿Estoy gorda? = Dime que estoy buenísima * Apaga la luz = Tengo celulitis * Quiero cambiar las cortinas = Y las alfombras, la pintura, los muebles... y que lo hagas tú * Es que la cocina es muy pequeña = Quiero una casa nueva * ¿Me quieres? = Te voy a pedir algo... * ¿Cuánto me quieres? = Y cuesta mucho dinero * Necesitaríamos = Yo quiero * Tenemos que hablar = Necesito quejarme de algo y ya puedes ir cagándote en los pantalones * Creo que no nos comunicamos lo suficente = Tienes que estar de acuerdo conmigo * Para ya (a veces añade algo como coño) = No pares, continua