leo90ae
Usuario (Argentina)

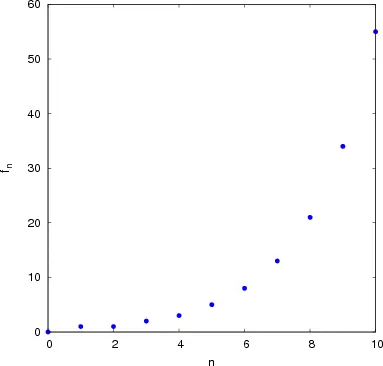
Sucesión de Fibonacci En matemáticas, la sucesión de Fibonacci es la sucesión infinita de números naturales 0,1,1,2,3,5,8,13,21,34,55... donde el primer elemento es 0, el segundo es 1 y cada elemento restante es la suma de los dos anteriores. A cada elemento de esta sucesión se le llama número de Fibonacci. Esta sucesión fue descrita en Europa por Leonardo de Pisa, matemático italiano del siglo XIII también conocido como Fibonacci. Tiene numerosas aplicaciones en ciencias de la computación, matemáticas y teoría de juegos. Historia Antes de que Fibonacci escribiera su trabajo, la sucesión de los números de Fibonacci había sido descubierta por matemáticos hindúes tales como Gopala (antes de 1135) y Hemachandra (c. 1150), quienes habían investigado los patrones rítmicos que se formaban con sílabas o notas de uno o dos pulsos. El número de tales ritmos (teniendo juntos una cantidad n de pulsos) era fn + 1, que produce explícitamente los números 1, 2, 3, 5, 8, 13, 21, etc. La sucesión fue descrita por Fibonacci como la solución a un problema de la cría de conejos: "Cierto hombre tenía una pareja de conejos juntos en un lugar cerrado y uno desea saber cuántos son creados a partir de este par en un año cuando es su naturaleza parir otro par en un simple mes, y en el segundo mes los nacidos parir también". De esta manera Fibonacci presentó la sucesión en su libro Liber Abaci, publicado en 1202. Muchas propiedades de la sucesión de Fibonacci fueron descubiertas por Éduard Lucas, quien además es el responsable de haberla denominado de esta manera. También Kepler describió los números de Fibonacci, y el matemático escocés Robert Simson descubrió en 1753 que la relación entre dos números de Fibonacci sucesivos fn + 1 / fn se acerca a la relación áurea fi (varphi) cuanto más se acerque n a infinito. Esta serie ha tenido popularidad en el siglo XX especialmente en el ámbito musical, en el que compositores con tanto renombre como Bela Bartok u Olivier Messiaen la han utilizado para la creación de acordes y de nuevas estructuras de frases musicales. Propiedades de la sucesión Los números de Fibonacci aparecen en numerosas aplicaciones de diferentes áreas. Por ejemplo, en modelos de la crianza de conejos o de plantas, al contar el número de cadenas de bits de longitud n que no tienen ceros consecutivos y en una vasta cantidad de contextos diferentes. De hecho, hay una publicación especializada llamada Fibonacci Quarterly dedicada al estudio de la sucesión de Fibonacci y temas afines. Se trata de un tributo a cuán ampliamente los números de Fbonacci aparecen en matemáticas y sus aplicaciones en otras áreas. Tienen mucha mas información, cálculos, deducciones y mas en Wikipedia ------------------------------------------------------------------------------------------------ Número áureo El número de oro, número dorado, sección áurea, razón áurea, razón dorada, media áurea, proporción áurea y divina proporción, representado por la letra griega Φ (fi) (en honor al escultor griego Fidias), es el número irracional: Se trata de un número que posee muchas propiedades interesantes y que fue descubierto en la antigüedad, no como “unidad” sino como relación o proporción. Esta proporción se encuentra tanto en algunas figuras geométricas como en las partes de un cuerpo, y en la naturaleza como relación entre cuerpos, en la morfología de diversos elementos tales como caracolas, nervaduras de las hojas de algunos árboles, el grosor de las ramas, proporciones humanas, etc. Historia del número áureo El número áureo o la proporción áurea se estudió desde la antigüedad, ya que aparece regularmente en geometría. Se conoce ya de su existencia en los pentágonos regulares y pentáculos de las tabletas sumerias de alrededor del 3200 a. C. En la antigua Grecia se utilizó para establecer las proporciones de los templos, tanto en su planta como en sus fachadas. Por aquel entonces no recibía ningún nombre especial, ya que era algo tan familiar entre los antiguos griegos que "la división de un segmento en media extrema y razón" era conocido generalmente como "la sección". En el Partenón, Fidias también lo aplicó en la composición de las esculturas. (la denominación Fi, por ser la primera letra de su nombre, la efectuó en 1900 el matemático Mark Barr en su honor). Da Vinci hizo las ilustraciones para una disertación publicada por Luca Pacioli en 1509 titulada De Divina Proportione, quizás la referencia más temprana en la literatura a otro de sus nombres, el de "Divina Proporción". Este libro contiene los dibujos hechos por Leonardo da Vinci de los cinco sólidos platónicos. Es probable que fuera Leonardo quien diera por primera vez el nombre de sectio áurea. En 1525, Alberto Durero publica Instrucción sobre la medida con regla y compás de figuras planas y sólidas donde describe cómo trazar con regla y compás la espiral basada en la sección áurea, que se conoce como “espiral de Durero”. Los artistas de Renacimiento utilizaron la sección áurea en múltiples ocasiones tanto en pintura, escultura como arquitectura para lograr el equilibrio y la belleza. Leonardo da Vinci, por ejemplo, la utilizó para definir todas las proporciones fundamentales en su pintura La última cena, desde las dimensiones de la mesa, hasta la disposición de Cristo y los discípulos sentados, así como las proporciones de las paredes y ventanas al fondo. Leonardo da Vinci, en su cuadro de la Gioconda (o Mona Lisa) utilizó rectángulos áureos para plasmar el rostro de Mona Lisa. Se pueden localizar muchos detalles de su rostro, empezando porque el mismo rostro se encuadra en un rectángulo áureo. El astrónomo Johannes Kepler (1571-1630), descubridor de la naturaleza elíptica de las órbitas de los planetas alrededor del Sol, mencionó también la divina proporción: “La geometría tiene dos grandes tesoros: uno es el teorema de Pitágoras; el otro, la división de una línea entre el extremo y su proporcional. El primero lo podemos comparar a una medida de oro; el segundo lo debemos denominar una joya preciosa”. Y, creyente como era dijo: "no cabe duda de que Dios es un gran matemático" Hoy en día la sección áurea se puede ver en multitud de diseños. El más conocido y difundido sería la medida de las tarjetas de crédito, la cual también sigue dicho patrón, así como nuestro carné de identidad y también en las cajetillas de cigarrillos. En la arquitectura moderna sigue usándose; por ejemplo, está presente en el conocido edificio de la ONU en Nueva York, el cual no es más que un gran prisma rectangular cuya cara mayor sigue las citadas proporciones. Tambien hay mucho mas, de donde salio y todo eso Wikipedia Pero con solo tener una idea boludeando por ahi me encotre con esto que me pareció bastante bueno... Si no entendes nada de lo anterior mira este video, si entendiste, mira este video: link: http://www.videos-star.com/watch.php?video=8TOyxTDJX2c Y ahora que ya sabes mas o menos dejo este otro video: link: http://www.videos-star.com/watch.php?video=Y9aS0MXs2g0 Y bueno, por ultmo algo extra: Parecido no? Por la inet leí que puede ser que este dibujado a trazos medios bruscos para decir que le falta muy poco para la perfección..

Guía Táctica PES5 / WE9 : wearepes.com Importante: Ante cualquier duda o halago mándenlo a “neo2003@tutopia.com”. Compártanla a través de Emule. Esta guía es propiedad de “wearepes.com” Acá va la traducción Después de años de espera he aquí finalmente una guía que explica las opciones tácticas y estratégicas de nuestro juego favorito. Este topico tiene por objeto hacerles descubrir (si no las conocen) todas las pequeñas astucias de edición estratégicas (tweak) disponibles. El objetivo es ayudarles a construir formaciones eficaces. Esta guía resulta de una lectura atenta de todos los manuales, ayudas, foros y numerosas horas de juego, sin embargo, si consideran que algunas explicaciones no son correctas y si ustedes tienen “piedras que aportar al edificio” no duden en indicarlo. Sumario: 1. Los Puestos/Formaciones I. Descripción de los puestos II. Campo de acciónIII.Elegir la formación/posiciones 2. Estrategia Global del equipo I. Parámetros generales II. DefensaIII.Niveles 3. Estrategia Específicas I. Utilización II. Lista de las estrategias 4. Ajustes individuales I. Flechas defensivas II. Flechas OfensivoIII.Tipo de marcaje 5. Ajustes, arreglos durante el partido I. Ajustes de últimos minutos II. Sustituciones 1.Los Puestos/Formaciones Ante todo, es necesario encontrar su formación ideal 1.1 Descripción de los puestos Comencemos pues por enumerar todos los puestos disponibles: GK: Portero SW (lib en fig.): Libero libre detrás de la defensa. Utilizable en caso de defensa con libero. CB: Defensor Central SB: Defensor Lateral. Puede participar en el juego ofensivo DMF (md en fig.): Medio defensivo WB: Jugador Carrilero. Participa tanto del juego defensivo como ofensivo CMF (mc en fig.): Medio (Relevista) recupera y puede jugar hacia el frente SMF (mf en fig.): Volante Lateral OMF: Medio ofensivo WG (avd en fig.): Extremo ST: Segundo Delantero. Una clase de 9,5 que vuelve en torno a los CF CF (av en fig): Atacante 1.2 Campo de acción Ilustración del campo de acción, puesto por puesto: Habida cuenta de este esquema se puede concluir: Que es necesario optimizar la colocación de sus jugadores sobre el terreno, para evitar tener dos jugadores que recorran el mismo lugar: - Un SideBack y un SMf corren el riesgo de irse arriba y recorrer el mismo lugar - Un Smf y un Extremo también (ídem) - Evitar colocar jugadores demasiado cercano uno del otro (salvo si las flechas ofensiva divergen o si los puestos son diferentes) Consejos generales: * Constatarán que ahora, aplicar un mismo jugador DMF, CMF o SMF tiene una consecuencia directa sobre su "rendimiento", no es inútil probar los diferentes "puestos" de un jugador, eso puede cambiarlo todo en el juego. * Es importante no colocar a los jugadores fuera de sus puestos de predilección a costas de ver los resultados reducidos, la opción Automatic Sort permite regular esta clase de problema rápidamente (pone a los jugadores en sus puestos) 1.3 Elegir la formación/colocar Cuando se entra en el modo de edición de la posición del jugador, el terreno se divide en 3 grandes bloques y en 1 más pequeño. El bloque azul corresponde a las posiciones de los defensores, el verde a las posiciones de los medios, el rojo a posiciones de los atacantes. El pequeño bloque representa el lugar en el que el jugador debería colocarse sobre el terreno, según su rol. Si se coloca un jugador en un lugar que no corresponde a su rol, será necesario cambiar el rol, si no se disminuirán sus resultados. Sí pero qué formación adoptar?? Una formación debe elegirse en función de sus fuerzas y su debilidad en el juego, tras no olvidar de tener en cuenta la calidad de los jugadores del equipo. Será importante también "colocar" bien a sus jugadores, un simple "agujero" en la defensa puede ser desastroso: La inclinación natural que se tiene por el ataque o la defensa, permitirá elegir globalmente una formación, para los ajustes más precisos, será muy importante analizar las estadísticas/estrellas de cada uno de sus jugadores: - Un extremo derecho debe ser diestro, a menos que vuelva frecuentemente al área - Lo mismo cosa para un defensor lateral, para que pueda deslizarse sobre su buen pie o volver sobre su buen pie - Si se juega desborda frecuentemente y, tira el centro, evite de poner solo a Saviola en el área - Si le gusta jugar al contra ataque desde atrás, se elegirá a un defensor que tiene una buena estadística en pase largo - Coloque a los atacantes para que en una situación de “mano a mano” con el portero, el atacante quede sobre su buen pie para disparar. - Si le gusta deslizarse, elija a los defensores que tienen una estrella en Deslizamiento - Un medio ofensivo deberá tener buenos stats de pases, a menos que quiera pasar regateando (lo que ¡es posible también!) El tema es tan extenso que merecería un topico completo para él solo. Sólo la experiencia les permitirá elegir y colocar a sus jugadores en buen lugar. Nota: cuando se utiliza un wing-back no se puede utilizar volante o defensor lateral sobre los costados. Nada le impide, por el contrario, colocar a un atacante sobre el costado, pero no tendrá un verdadero rol de extremo. 2.Estrategia Global equipo Son los parámetros generales aplicados a cada jugador del equipo a lo largo del partido 2.1 Parámetros generales [ Back Line ]: la línea defensiva se pondrá más adelantada, para que los defensores defiendan más arriba sobre el terreno.A - los defensores suben muy arriba, y pueden más fácilmente causar un fuera de juego, pero sonsusceptible de sorprenderlos en velocidad. B - los defensores suben un poco a poner presión sobre el equipo contrarioC - los defensores defienden muy bajo, y en consecuencia es más duro sorprenderlos en velocidad Consejos: mientras más arriba está la línea defensiva, más posibilidades hay de un contra ataque “letal” por parte del rival. Será pues útil asociar una estrategia de fuera de juego + defensa en línea. [ Pressing ]: nuestros jugadores efectuarán una presión mano a mano con el portador de la bola A - Presión muy agresiva B - Presión Normal C - Presión moderada Consejo: Es inútil poner una presión A si se sobrecarga el medio campo. Presta atención también, si se utiliza el fuera de juego, de no utilizar demasiado presión, sus defensores podrían al presionar habilitar a uno de los atacantes contrarios. [ Fuera de juego ]: la línea defensiva intentará dejar a los atacantes rivales en fuera de juego A - a menudo B - normalmente C - más a menudo Consejo: No sirve de mucho si la línea defensiva se coloca muy abajo. [ Contra ataque ]: los jugadores permanecerán más arriba en el campo, cualquiera que sea la posición de la bola A - a menudo B - normalmente C - nunca Consejos Generales: - Varias estrategias pueden utilizarse a la vez. - Evitar poner todas en A por el cansancio - A saber para cada parámetro: (A = cansa, B = normal, C = no cansa demasiado) - Para jugar al fuera de juego eficazmente = [ Línea A + fuera de Juego A + Presión C ] - Alta presión en defensa = [ Línea A + Presión A ] [ Línea C + Presión C ] (con una buena utilización de L1 o "presión segundo jugador” 2.2 Defensa Se puede elegir el comportamiento de nuestra línea defensiva: [ Normal ]: Los defensores marcarán a todos los jugadores que entran en su superficie. Esta consigna no es respetada si un defensor debe marcar a un jugador en particular ([ marcado ] o [ marcado agresivo ]) Consejo: Se puede utilizar esta táctica cuando se quiere poder aparecer repentinamente delante de los atacantes, o al contrario, dejarles venir [ Sweeper/Libero ]: La misma cosa que Normal salvo que un defensor quedará libre. El jugador debe elegirse una vez que se selecciona esta estrategia. Nota: evite tocar los parámetro individuales del libero. Su trabajo por defecto es "cubrir" las espaldas de los defensores centrales. [ Defensa en línea ]: Los jugadores jugarán intentando conservar la línea defensiva “en línea”. Esta táctica cancela cualquier marcaje individual asignado a un defensor. Nota: Intente crear una verdadera defensa en línea en la pantalla de formación. Usted dispone de una defensa en línea con 3 o 4 defensores, el CB (3 ó 2 según el caso), los que deberán tener las mismas flechas defensivas. Consejo: se utilizará esta táctica para poner fuera del juego a los jugadores rivales 2.3 Niveles El ataque/defensa representa la actitud ofensiva/defensiva del equipo completo. El estado se indica en la parte inferior del nombre del jugador. Mientras más a la derecha este la marca, más ofensiva será la actitud del equipo. Se puede elegir que este parámetro sea automático, y la IA elegirá la mejor posición para nosotros. Será, sin embargo, siempre posible modificar el nivel manualmente: [ AutoDefence ]: la IA elegirá el nivel para nosotros pero favoreciendo la defensa [ Normal ]: la IA elegirá automáticamente el nivel [ Ataque Auto ]: la IA elegirá el nivel para nosotros pero favoreciendo el ataque [ Manual ]: Nosotros elegiremos manualmente el nivel En todos los casos, se puede controlar el nivel presionando L2 + R1 (una marca hacia la izquierda) [img]http://www.pesoccerworld.com/images/GuiaTacticaPes5/Guia_Tactica_PES5_img_6.jpg o L2 + R2 (una marca hacia la derecha). Si no se está en manual total, se modificará rápidamente, por la IA, el nivel seleccionado manualmente. Consejo: Para presionar a un adversario que tiene el balón, no dudar en subir el nivel del equipo hacia arriba. Al contrario, en posición de ataque, bajar el nivel permite tener mejor la pelota apoyándose en los jugadores más retrasados. 3.Estrategia Específicas Estrategias más específicas en el partido o refiriéndose a algunos jugadores del equipo, que se ejecutan a pedido suyo. 3.1 Utilización Hay dos maneras de ejecutar estas estrategias [ Método Manual ]: Presionar L2 + botones para ejecutar la estrategia asignada a cada botón. Repita la secuencia para cancelar. [ Método Semi Auto ]: Presionar L2 para ejecutar 1. Las 3 estrategias restantes seleccionadas serán ejecutadas automáticamente por la IA. Repetir para cancelar. Las estrategias ejecutadas por la IA son canceladas también por la IA. Consejo: Evitar el método semi Auto porque puede ejecutar estrategia sin que usted lo quiera. Las estrategias específicas no interfieren de ningún modo con los parámetros generales del equipo en vista de que son limitadas en el tiempo o limitadas sobre el número de jugadores que se aplican estas estrategias. Ejemplo: Con un [ pressing ] "A", el hecho de ejecutar la estrategia específica Presión hará simplemente que, temporalmente, vallan más jugadores sobre el portador del balón, sin que eso afecte a la presión de los otros jugadores. Observé también que no existe estrategia específica, "Backline". Si se quiere hacer subir su línea posterior se utilizará la estrategia Fuera de juego o podrá subir el nivel del equipo (Apartado 2. 3) 3.2 Lista de las estrategias Todas estas estrategias deben asignarse a cada botón de la palanca (menú formación -> ajustes deequipo)He aquí la lista de las estrategias:[ No Strategy ]: Ejecuta una estrategia que no tiene efectoNota: ¡Esta estrategia no hace nada![ Normal ]: balance entre el ataque y la defensa[ Centro Att.]: Ataque en el centro [ R. Side Att.]: El equipo entero se dirigirá más hacia la derecha, y los jugadores sobre el costado derecho subirán más. [ L. Side Att.]: El equipo completo se dirigirá más hacia la izquierda, y los jugadores sobre el lado izquierdo subirán más.[ Opp. Side Att.]: Los jugadores van a colocarse del otro lado del terreno con relación al portadordel balón, quién puede ocasionar un cambio de costado. [ Change Sides ]: Los jugadores de izquierda y derecha cambian de lado, lo que puede crearconfusión en el equipo rival. Y en el nuestro circunstancialmente.[ CB Solapamiento ]: un defensor central sube al ataque. El defensor lo debe elegir usted mismo. [ Zona Press ]: varios de nuestros jugadores van a presionar sobre el portador del balón.Nota: Atención eso puede hacer mover a los jugadores de su puesto sin usted lo quiera realmente.Esta estrategia es sin embargo muy útil ante los adversarios que tienen bien el balón. [ Counter Attack ]: el atacante permanecerá adelante , cualquiera que sea la posición de la pelota. [ Offside Trap ]: la línea posterior sube. La línea sube durante 2 SEC, luego vuelven de nuevo allugar cuando se cumple el tiempo. No se puede hacer hasta que no se tiene la pelota.Nota: estrategia muy peligrosa, se puede utilizar también para hacer remontar al equipo rápidamente para presionar los atacantes rivales[ Formación A ]: Formación A aplicada.[ Formación B ]: Formación B aplicada. Si formación B y A se aplican al mismo tiempo, es la A quién tiene la prioridad. - Formación A y Formación B son formaciones que se crean en la pantalla de las formaciones. - La Formación A puede ser una formación ofensiva y la Formación B una formación defensiva. Las posibilidades son innumerables. 4 Ajustes individuales Una vez efectuados los ajustes de equipo, se puede ajustar el comportamiento de cada jugador más específicamente. Utilizamos los ajustes individuales para cambiar el parámetro de un único jugador. 4.1 Flechas defensivas Mientras más larga es la flecha de defensa, mayor es la capacidad del defensor para defender, eso determinará si el jugador defenderá activamente o no [Flecha Grande ]: el jugador defenderá mucho, y volverá de nuevo más rápidamente a su puesto, pero se cansará más rápidamente también [ Flecha Media ]: el jugador defenderá bastante, pero subirá un poco más [Flecha Pequeña ]: el jugador no participará generalmente en la defensa, y se reposicionará más lentamente. Se cansará más rápidamente. (Porque sube más y recorre más terreno a la hora de volver) En la práctica, con una gran flecha defensiva el defensor se reposicionará más rápidamente y participará más en la recuperación. Al contrario, una pequeña flecha defensiva corresponde a un reposicionamiento defensivo "lento" y poco trabajo de recuperación. Nota: En general se pondrá la pequeña flecha sobre los jugadores que se quieren dejar adelante para el contra ataque. Se pondrá una gran flecha sobre los jugadores más defensivo, o los jugadores que suben muy arriba y que usted quiere que se reposicionen rápidamente (Wing Back) Nota: los jugadores que tienen flecha defensiva grande se cansarán más rápidamente. 4.2 Flechas Ofensivas Elegir las direcciones que el jugador tomará durante un ataque. Usted puede elegir 2 direcciones como máximo entre las 8 direcciones disponibles, excepto en el caso del portero, el cual sólo tiene disponibles 2 direcciones ofensivas. Consejo: Evitar todo tipo de flechas ofensivas sobre los defensores centrales. 4.3 Tipo de marcaje [ Zona ]: es el tipo de marcado por defecto de todos los jugadores. El jugador permanece demasiado en su zona sin alejarse y va a interceptar a los jugadores contrarios cuando vuelven a entrar en su zona. [ Cobertura ]: el jugador "cubre" literalmente una zona que un compañero del equipo ha olvidado temporalmente. No la use bajo ninguna circunstancia sobre los defensores centrales Nota: Es interesante utilizar este tipo de comportamiento con lo volantes defensivos (MD), quiénes podrán ir a cubrir el hueco que dejó un defensor central u otro volante al irse al ataque o para marcar a un extremo rival. [ Marca Personal ]: El jugador marca al jugador contrario designado cuando el balón está en los pies del rival. Nota: Los jugadores con una estrella Marcaje serán más dotados a la marca personal. Es el tipo de marca que se utiliza, generalmente, sobre los extremos contrarios. Cuando se aplica la marca personal, se cancela toda clase de otros ajustes individual y generales (excepto Defensa en línea, que cancela todo tipo de marcaje individual) [ Marcado Agresivo ]: el jugador marca al jugador contrario durante TODO el partido en situación defensiva y ofensiva. Nota: Los jugadores con una estrella Marcaje serán más dotados a la marca personal. Si el adversario utiliza y abusa del fuera del juego, no es absurdo marcar a un defensor rival con uno de nuestros atacantes. Si usted juega al fuera de juego, no ponga marca personal sobre los atacantes rivales Consejos generales: Evitar utilizar demasiado a menudo la "cobertura", o una "marca personal" sobre todo sobre los jugadores en lleno en la autocar eso puede desestabilizar el equipo, a menos que se disponga de un jugador del mismo puesto y cercano (ejemplo típico, 2 MD, usted podrá utilizar uno en Zona, y el otro para la cobertura o marca personal) 5.Ajustes, arreglos durante el partido 5.1 Ajustes de últimos minutos Consejo: Antes de empezar el partido, se aconseja una consulta de las flechas de forma para ver cuáles son los jugadores que más alto nivel tienen. Entre elegir un muy buen jugador con flecha de forma azul y un jugador normal con flecha de forma naranja, usted debería elegir al jugador con flecha de forma naranja (pero son ustedes quiénes deciden) Ver esto: Las cifras no son completamente exactas, pero pueden dar una idea aproximada Consejos: No olviden que las opciones de marcado (del apartado 4. 3) no se conservan sobre la tarjeta memoria, ¡es necesario reatribuirlos en cada partido! En el menú formación antes del partido, se podrá por ejemplo asignar verdaderamente un marcado sobre uno de los jugadores contrarios. No es nunca demasiado tarde para asignarle a un jugador una marca, si durante el partido uno de los jugadores rivales aparece demasiado libre! 5.2 Sustituciones Habitualmente, son los jugadores carrileros o los medios defensivos que se cansan más. Según su stat "stamina" y su flecha de forma, llegará más o menos rápidamente a un estado de cansancio avanzado. Es necesario prever jugadores de sustitución para todos los puestos, pero más en particular el puesto MD y Carrilero. El cansancio es causado por su manera de jugar, su ahínco en la búsqueda de la pelota, el SPRINT, la presión, todo eso se pondera por la stamina. Las sustituciones son sin embargo indispensables Consejo: Como en el fútbol real, hacer efectivas muy rápido las sustituciones puede ser delicado en caso de una lesión. Ponga especial atención en administrar bien sus existencias de sustitutos. www.PeSoccerWorld.com Bueno, espero que sirva de algo, la guia NO LA HICE YO solo la saque de PeSoccerWorld creditos a ellos y en especial al que la hizo