maza23
Usuario

El sitio oficial del Liverpool hizo periodismo de anticipación: esta mañana publicó durante unos instantes que se habían quedado con el título de la Liga de Campeones. Lo curioso es que la final ante Milan se juega esta tarde. Entre otras cosas, se resaltaba la heroica patriada de los muchachos de Benítez, nada menos que "en la antigua Grecia". ¿Habrán recibido algún mensaje del más allá? Errar es humano, pero escracharlos es divino. Increíble pero real. La página web oficial del tradicional Liverpool inglés cometió un grosero error al publicar que su equipo había derrotado al Milan en la final de la Liga de Campeones que se disputará esta tarde en Atenas. "¡Los rojos ganan en Atenas!", publicó el sitio web durante unos minutos, en una equivocación que fue captada por el diario italiano La Repubblica. "En la antigua Grecia... ganamos por sexta vez", pudo leerse en la página del equipo inglés. "Los héroes de Rafa (Benítez) están celebrando otro memorable triunfo europeo tras vencer al Milan por segunda vez en tres años", continuaba el relato unas cuatro horas antes del inicio del encuentro. En esta era postmoderna, el periodismo de anticipación les jugó una mala pasada a los ingleses. http://www.ole.com.ar/notas/2007/05/23/um/01424333.html que se jodan por naboleti

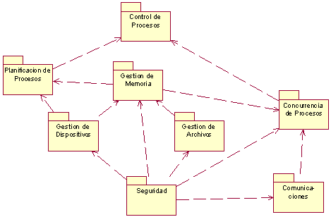
Introducción Hace unos días venía realizando una investigación sobre sistemas operativos, para la facultad y que pensé que estaría bueno compartirla con ustedes. Si bien no investigué sobre todos, y tampoco características muy técnicas de cada uno, creo que quedó bastante completa para mi gusto. No quise ahondar mucho en las distribuciones de Linux, sé que hay importantes y muy buenas, yo mismo tengo Ubuntu en mi computadora, pero preferí dar información general sobre Linux, que detallar cada una. Espero no se les haga pesado y disfruten de este post. Un poco de Historia... A finales de los 40's el uso de computadoras estaba restringido a aquellas empresas o instituciones que podían pagar su alto precio, y no existían los sistemas operativos. En su lugar, el programador debía tener un conocimiento y contacto profundo con el hardware, y en el infortunado caso de que su programa fallara, debía examinar los valores de los registros y paneles de luces indicadoras del estado de la computadora para determinar la causa del fallo y poder corregir su programa, además de enfrentarse nuevamente a los procedimientos de apartar tiempo del sistema y poner a punto los compiladores, ligadores, etc.; para volver a correr su programa, es decir, enfrentaba el problema del procesamiento serial La importancia de los sistemas operativos nace históricamente desde los 50's, cuando se hizo evidente que el operar una computadora por medio de tableros enchufables en la primera generación y luego por medio del trabajo en lote en la segunda generación se podía mejorar notoriamente, pues el operador realizaba siempre una secuencia de pasos repetitivos, lo cual es una de las características contempladas en la definición de lo que es un programa. Es decir, se comenzó a ver que las tareas mismas del operador podían plasmarse en un programa, el cual a través del tiempo y por su enorme complejidad se le llamó "Sistema Operativo". Así, tenemos entre los primeros sistemas operativos al Fortran Monitor System ( FMS ) e IBSYS . Posteriormente, en la tercera generación de computadoras nace uno de los primeros sistemas operativos con la filosofía de administrar una familia de computadoras: el OS/360 de IBM. Fue este un proyecto tan novedoso y ambicioso que enfrentó por primera vez una serie de problemas conflictivos debido a que anteriormente las computadoras eran creadas para dos propósitos en general: el comercial y el científico. En la cuarta generación la electrónica avanza hacia la integración a gran escala y se hacen populares el MS-DOS y UNIX, sistema operativo que es la base de muchos de los SO's de hoy en día, aunque muchos no lo admitan.. Para mediados de los 80's, comienza el auge de las redes de computadoras y la necesidad de sistemas operativos en red y sistemas operativos distribuidos. La red mundial Internet se va haciendo accesible a toda clase de instituciones y se comienzan a dar muchas soluciones y problemas al querer hacer convivir recursos residentes en computadoras con sistemas operativos diferentes. Para los 90's el paradigma de la programación orientada a objetos cobra auge, así como el manejo de objetos desde los sistemas operativos. Las aplicaciones intentan crearse para ser ejecutadas en una plataforma específica y poder ver sus resultados en la pantalla o monitor de otra diferente (por ejemplo, ejecutar una simulación en una máquina con UNIX y ver los resultados en otra con DOS). Los niveles de interacción se van haciendo cada vez más profundos. Las interfaces comienzan a ser “mas amigables”, desplazando de a poco al teclado como periferico controlador e imponiendo al raton o mouse. Aparece windows 95 y alguna distribucion Unix, como por ejemplo Corel [b]Linux (gracias pepe por el dato) con potentes e innovadoras maneras de interactuar con la computadora. ¿Qué es un sistema operativo? Un Sisitema Operativo es una parte importante de casi cualquier sistema informático. Para entender mejor esto veremos que un sistema informático puede separar en cuatro partes: El hardware El sistema operativo Los programas de aplicación Los usuarios Estas partes hacen de capas, cada una de las cuales acerca más al usuario a utilizar los recursos del hardware. El hardware (CPU, memoria y dispositivos) proporciona los recursos de computación básicos sobre los que se agregaran estas capas sucesivas. Los programas de aplicación como los compiladores, juegos, aplicaciones de negocios, etc. definen la forma en que estos recursos se emplearán para solucionar los problemas del usuario. Puede haber varias clases de usuarios usando el sistema, como ser personas, programas y otras computadoras, tratando de resolver diversos problemas. El sistema operativo controla y coordina el uso del hardware entre los diversos programas de aplicación y los distintos usuarios, administrando todos los recursos como disco, memoria, impresoras, monitor, etc. El sistema operativo determina los tiempos en que un determinado programa utilizará un recurso dado. Definir que forma parte de un sistema operativo y que no sería difícil, dada la gran variedad existente, pero una definición para los SO que nos compete en estos momentos seria que el sistema operarivo es el programa que ejecuta todo el tiempo en la computadora (conocido usualmente como kernel o núcleo), siendo los programas de aplicación todo lo demás. En general un SO intenta incrementar la productividad de un recurso de proceso tal como el hardware de la computadora, o de los usuarios de los sistemas informáticos. Ahora bien, en lo referente a la utilización eficiente de un sistema informático no siempre se puede lograr que un SO lo logre. Casi siempre resulta contradictorio la comodidad y la eficiencia. Clasificación de los Sistemas Operativos Los sistemas operativos pueden ser clasificados de la siguiente forma: Multiusuario: Permite que dos o más usuarios utilicen sus programas al mismo tiempo. Algunos sistemas operativos permiten a centenares o millares de usuarios al mismo tiempo. Multiprocesador: soporta el abrir un mismo programa en más de una CPU. Multitarea: Permite que varios programas se ejecuten al mismo tiempo. Multitramo: Permite que diversas partes de un solo programa funcionen al mismo tiempo. Tiempo Real: Responde a las entradas inmediatamente. Los sistemas operativos como DOS y UNIX, no funcionan en tiempo real. Centralizado: Si permite utilizar los recursos de una sola computadora. Distribuido: Si permite utilizar los recursos (memoria, CPU, disco, periféricos...) de más de una computadora al mismo tiempo. Cómo funciona un Sistema Operativo Los sistemas operativos proporcionan una plataforma de software encima de la cual otros programas, llamados aplicaciones, puedan funcionar. Las aplicaciones se programan para que funcionen encima de un sistema operativo particular, por tanto, la elección del sistema operativo determina en gran medida las aplicaciones que puedes utilizar. Los sistemas operativos más utilizados en los PC son DOS, OS/2, y Windows, pero hay otros que también se utilizan, como por ejemplo Linux. Cómo se utiliza un Sistema Operativo Un usuario normalmente interactúa con el sistema operativo a través de un sistema de comandos, por ejemplo, el sistema operativo DOS contiene comandos como copiar y pegar para copiar y pegar archivos respectivamente. Los comandos son aceptados y ejecutados por una parte del sistema operativo llamada procesador de comandos o intérprete de la línea de comandos. Las interfaces gráficas permiten que utilices los comandos señalando y pinchando en objetos que aparecen en la pantalla. Componentes Los sistemas operativos considerados como un programa han alcanzado un tamaño muy grande, debido a que tienen que hacer muchas tareas. Por esta razón para construir un SO es conveniente dividirlo en componentes más pequeños, éstos son: Gestión de procesos Gestión de memoria. Gestión de archivos y directorios. Gestión de la E/S (Entrada/Salida). Seguridad y protección. Comunicación y sincronización entre procesos. Intérprete de órdenes Microsoft Windows Es un sistema operativo con interfaz gráfica para computadoras personales cuyo propietario es la empresa Microsoft. Las distintas versiones de Windows, las cuales ofrecen un entorno gráfico amigable y sencillo, principalmente desde la versión Windows 95, ha convertido en Windows en el sistema operativo más utilizado en el mundo. Debido a ello la mayoría de las empresas fabricantes de hardware y software en el mundo tienden a desarrollar sus aplicaciones basadas en dicho sistema. Windows ha incorporado a través de sus diferentes versiones múltiples herramientas que se han convertido en estándares en la mayoría de los usuarios en el mundo. Así, Windows incorpora, entre otro software, herramientas como Internet Explorer y el Reproductor de Windows Media, los cuales se han convertido en el navegador de Internet y reproductor multimedia, respectivamente, más populares en el mundo. Windows es utilizado principalmente en computadoras personales existiendo también diferentes versiones para servidores y dispositivos móviles. Windows 98 Second Edition En 1999 Microsoft sacó al mercado Windows 98 Second Edition, cuya característica más notable era la capacidad de compartir entre varios equipos una conexión a Internet a través de una sola línea telefónica. También eliminaba gran parte de los errores producidos por Internet Explorer en el sistema. Esta versión es la más estable de todas las de esta serie, y aún se sigue utilizando en muchos equipos. Windows 2000 En este mismo año vio la luz Windows 2000, una nueva versión de Windows NT muy útil para los administradores de sistemas y con una gran cantidad de servicios de red y lo más importante: admitía dispositivos PlugAndPlay que venían siendo un problema con Windows NT. La familia de Windows 2000 estaba formada por varias versiones del sistema: una para las estaciones de trabajo (Windows 2000 Professional) y varias para servidores (Windows 2000 server, advanced server, datacenter server). Windows 2000 incorporaba importantes innovaciones tecnológicas para entornos Microsoft, tanto en nuevos servicios como en la mejora de los existentes. Algunas de las características que posee son: Almacenamiento: Soporte para FAT16, FAT32 y NTFS. Cifrado de ficheros (EFS). Servicio de indexación. Sistema de archivos distribuido (DFS). Nuevo sistema de backup (ASR). Sistema de tolerancia a fallos (RAID) con discos dinámicos (software). Comunicaciones: Servicios de acceso remoto (RAS, VPN, RADIUS y Enrutamiento). Nueva versión de IIS con soporte para HTTP/1.1. Active Directory. Balanceo de carga (clustering) Servicios de instalación desatendida por red (RIS). Servicios nativos de Terminal Server. Estos avances marcan un antes y un después en la historia de Microsoft. Windows XP La unión de Windows NT/2000 y la familia de Windows 9.x se alcanzó con Windows XP puesto en venta en 2001 en su versión Home y Professional. Windows XP usa el núcleo de Windows NT. Incorpora una nueva interfaz y hace alarde de mayores capacidades multimedia. Además dispone de otras novedades como la multitarea mejorada, soporte para redes inalámbricas y asistencia remota. Se puede agregar inmediatamente de haber lanzado el último Service Pack (SP2) Microsoft diseño un sistema orientado a Empresas y Corporaciones llamado Microsoft Windows XP Corporate Edition, algo similar al Windows XP Profesional, solo que diseñado especialmente a Empresas. XP da un avance con la versión Media Center. Esta versión ofrece una interfaz de acceso fácil a todo lo relacionado con multimedia (TV, fotos, reproductor DVD, Internet...) Windows Server 2003 Sucesor de la familia de servidores de Microsoft a Windows 2000 Server. Es la versión de Windows para servidores lanzada por Microsoft en el año 2003. Está basada en el núcleo de Windows XP, al que se le han añadido una serie de servicios, y se le han bloqueado algunas de sus características (para mejorar el rendimiento, o simplemente porque no serán usadas). Windows Vista Windows Vista apareció en el mercado el 30 de enero de 2007. Cabe destacar los continuos retrasos en las fechas de entrega del sistema operativo. Inicialmente se anunció su salida al mercado a inicios-mediados de 2006, posteriormente y debido a problemas durante el proceso de desarrollo, se retrasó su salida hasta finales de 2006. El último retraso traslado la fecha hasta finales de enero de 2007. Estos continuos retrasos han llevado a Microsoft a tomar diversas medidas para minimizar los gastos extras derivados de los retrasos. Por ejemplo, en Argentina, se podrá comprar Windows Vista con un "ticket" que la persona adquiere al momento de comprar un nuevo PC que no tiene instalado todavía Windows Vista. Podrán canjear el "ticket" por una copia original de Windows Vista y así actualizar su sistema. Las diferentes versiones que se podrán adquirir son tres para el consumidor, Vista Home Basic, Vista Home Premium y Ultimate Edition y dos versiones para las empresas, Vista Business y Vista Enterprise, más Vista Starter, para los mercados emergentes. Los requisitos mínimos para que la versión básica de Windows Vista (Home Basic - Starter) funcione en un equipo son los siguientes Procesador de 32 Bits de por lo menos 800Mhz 512 MB de RAM (para trabajar a una velocidad aceptable), se recomienda 1GB Tarjeta Gráfica compatible con DirectX 9 con por lo menos 32MB de memoria, se recomienda 128MB, aunque esta Versión sin Aero no requiere una tarjeta muy avanzada Disco duro de 40GB con 15GB disponibles Grabadora y lectora de DVD-ROM Para disfrutar de todas las características como Aero (Home Premium - Ultimate), hace falta un ordenador con estas características: Procesador de 32 Bits de por lo menos 1Ghz (se recomienda procesador de doble núcleo como Intel Pentium D (64 bit)) 1GB de RAM (recomiendan 2GB para el Aero) Compatibilidad con gráficos DirectX 9 con un controlador WDDM, 128 MB de memoria gráfica (mínimo)2, Pixel Shader 2.0 y 32 bits por píxel. Disco duro de 40GB con 15GB disponibles Grabadora y lectora de DVD Conexión a Internet Salida de audio Cabe destacar que durante su desarrollo fue conocido como Windows Longhorn. Las Ediciones de Windows Vista serán las siguientes: Windows Vista Starter Destinada a sustituir a Windows XP Starter Edition. Está dirigido a mercados emergentes, y estará muy limitado. Windows Vista Home Basic Parecido al Windows XP Home Edition. No incluye "Aero Glass" con efectos translúcidos. Soporta 8 GB de RAM. Windows Vista Home Premium Más similar al Windows XP Media Center Edition. Por ejemplo soporta HDTV y hasta 16 GB de memoria RAM. Windows Vista Business Equivalente al Windows XP Profesional. No incluye características del Media Edition, pero a cambio ofrece herramientas más orientadas hacia los negocios, como pueden ser soporte de Fax, servidor Web IIS, hasta 128 GB. No requiere activación del producto. Windows Vista Enterprise Basado en la anterior versión (Windows Vista Business). Tiene todo lo del anterior, más Virtual PC, interfaz multi-idioma, y podrá soportar aplicaciones UNIX. No se vende a través de los medios tradicionales de venta. Windows Vista Ultimate Combina las características del Home Premium junto con las del Enterprise. Como las versiones para el mercado profesional, no requiere de activación del producto. Además de estas versiones, están disponibles para el mercado Europeo las ediciones "Home Basic N" y "Business N", idénticas a las anteriores, salvo por no contar con el Windows Media Player. Las versiones Home, Home Premium y Ultimate se venden en el mismo DVD, y se puede pasar a una versión superior simplemente pagando una actualización de la licencia a través del Windows Anytime Upgrade. También cabe destacar que Windows Vista trae una nueva interfaz grafica llamada Aero que es una evolución de la interfaz gráfica denominada de Windows XP. Publicidad Windows Vista Sistemas de archivos El sistema de archivos utilizado por estos sistemas operativos comenzó siendo FAT16 o FAT "a secas". La primera versión de Windows en incorporar soporte nativo para FAT32 fue Windows 95 OSR2. Por otro lado, los Sistemas Operativos basados en NT emplean los sistemas de archivos NTFS desde el origen y a partir de Windows 2000 se otorgó también soporte para FAT32. Seguridad Si bien anteriormente los sistemas de Microsoft eran criticados por la falta de seguridad, la versión de Windows XP ha incorporado nuevas herramientas y actualizaciones que ofrecen mayor estabilidad y seguridad de los usuarios contra posibles ataques. De la misma forma, Windows Vista incluye también herramientas mejor diseñadas. Curiosidades Desde la salida de Windows 95, Windows ha sido el Sistema Operativo más popular y usado entre usuarios, superando numéricamente a Apple y a otros fabricantes; también se le llama el SO "básico" ya que debido a su popularidad, la mayoría de softwares son realizados para plataformas de Windows. Polémicas Windows ya desde sus inicios siempre ha estado envuelto en la polémica. Al principio se decía que Windows era una copia del sistema operativo de Apple, más adelante se hablaba de si existía competencia desleal con algunos programas que se incluían dentro del sistema. Con la aparición del Software Libre las polémicas se orientan a si Microsoft debe publicar el código fuente de su sistema operativo o no. GNU/Linux (GNU con Linux o GNU+Linux) es la denominación defendida por Richard Stallman y otros para el sistema operativo que utiliza el kernel Linux en conjunto con las aplicaciones de sistema creadas por el proyecto GNU y de varios otros proyectos/grupos de software. Comúnmente este sistema operativo es denominado como Linux, aunque Stallman sostiene que esta denominación no es correcta. Linux Desarrollador: Varios Familia de S.O.: Unix-like Modelo de desarrollo: Open source Núcleo: Linux Tipo de núcleo:Monolítico Licencia: GPL/LGPL/BSD/Otras Estado actual: En desarrollo Es la denominación de un sistema operativo tipo-Unix y el nombre de un núcleo. Es uno de los paradigmas más prominentes del software libre y del desarrollo del código abierto, cuyo código fuente está disponible públicamente y cualquier persona puede libremente usarlo, estudiarlo, redistribuirlo y, con los conocimientos informáticos adecuados, modificarlo Los primeros sistemas Linux se originaron en 1992, al combinar utilidades de sistema y librerías del proyecto GNU con el núcleo Linux, completando un sistema también conocido como GNU/Linux Desde fines de 1990 Linux ha obtenido el apoyo de diversas empresas multinacionales del mundo de la informática, tales como Microsoft, IBM Sun Microsystems, Hewlett-Packard y Novell. Linux es usado como sistema operativo en una amplia variedad de plataformas de hardware y computadores, incluyendo los computadores de escritorio (PCs x86y x86-64, y Macintosh y PowerPC), servidores, supercomputadores, mainframes, y dispositivos empotrados así como teléfonos celulares. La marca Linux (Número de serie: 1916230) pertenece a Linus Torvalds y se define como "un sistema operativo para computadoras que facilita su uso y operación". Existen grupos de usuarios del sistema Linux en casi todas las áreas del planeta. KDE GNOME Distribuciones Linux Una distribución es un conjunto de aplicaciones reunidas por un grupo, empresa o persona para permitir instalar fácilmente un sistema Linux. Es un sabor de Linux. En general se destacan por las herramientas para configuración y sistemas de paquetes de software a instalar. Existen numerosas distribuciones Linux (también conocidas como "distros", ensambladas por individuos, empresas y otros organismos. Cada distribución puede incluir cualquier número de software adicional, incluyendo software que facilite la instalación del sistema. La base del software incluido con cada distribución incluye el núcleo Linux y las herramientas GNU, al que suelen adicionarse también varios paquetes de software. Las herramientas que suelen incluirse en la distribución de este sistema operativo se obtienen de diversas fuentes, incluyendo de manera importante proyectos de código abierto o libre, como el GNU y el BSD o el KDE. Debido a que las herramientas de software libre que en primera instancia volvieron funcional al núcleo de Linux provienen del proyecto GNU que desde 1983 había liberado software que pudo ser usado en el proyecto de Linux de 1991, Richard Stallman (fundador del proyecto GNU) pide a los usuarios que se refieran a dicho sistema como GNU/Linux. A pesar de esto, la mayoría de los usuarios continúan llamando al sistema simplemente "Linux" y las razones expuestas por Richard Stallman son eterno motivo de controversia. La mayoría de los sistemas "Linux" incluyen también herramientas procedentes de BSD y de muchos otros proyectos como Mozilla, Perl, Ruby, Python, PostgreSQL, MySQL, Xorg, casi todas con licencia GPL o compatibles con ésta (LGPL, MPL) otro aporte fundamental del proyecto GNU. Usualmente se utiliza la plataforma XFree86 o la X.Org para sostener interfaces gráficas. Windows Vista Vs Ubuntu Linux Aplicaciones de los sistemas Linux Actualmente Linux es un sistema fácil de usar. Cada distribución trae programas seleccionados por los autores de la distribución incluidos en el CD o en el Vd., y se pueden instalar tanto al comienzo de la instalación como luego de haber instalado el sistema. Se puede instalar en computadoras que se consideren "obsoletas", pero esto puede resultarle complicado a un usuario novato. Con la adopción por numerosas empresas fabricantes de PCs, muchas computadoras son vendidas con distribuciones GNU/Linux pre-instaladas, y "GNU/Linux" ha comenzado a tomar su lugar en el vasto mercado de las computadoras de escritorio. Con entornos de escritorio, "GNU/Linux" ofrece una interfaz gráfica alternativa a la tradicional interfaz de línea de comandos de Unix. Existen en la actualidad numerosas aplicaciones gráficas, ya sean libres o no, que ofrecen funcionalidad que está permitiendo que GNU/Linux se adapte como herramienta de escritorio. Algunas distribuciones permiten el arranque de Linux directamente desde un disco compacto (llamados LiveCDs) sin modificar en absoluto el disco duro de la computadora en la que se ejecuta Linux. Para este tipo de distribuciones, en general, los archivos de imagen (archivos ISO) están disponibles en Internet para su descarga. Otras posibilidades incluyen iniciar el arranque desde una red (ideal para sistemas con requerimientos mínimos) o desde un disco flexible o disquete o de unidades de almacenamiento USB. Linux en el mercado La creciente popularidad de Linux se debe a las ventajas que presenta ante otros tipos de software. Entre otras razones se debe a su estabilidad, al acceso a las fuentes (lo que permite personalizar el funcionamiento y auditar la seguridad y privacidad de los datos tratados), a la independencia de proveedor, a la seguridad, a la rapidez con que incorpora los nuevos adelantos tecnológicos (Ipv6, microprocesadores de 64 bits), a la escalabilidad (se pueden crear clusters de cientos de computadoras), a la activa comunidad de desarrollo que hay a su alrededor, a su interoperatibilidad y a la abundancia de documentación relativa a los procedimientos. Hay varias empresas que comercializan soluciones basadas en Linux: IBM, Novell, Red Hat, Rxart, Cannonical (Ubuntu), Rxart, así como miles de PYMES que ofrecen productos o servicios basados en esta tecnología. Dentro del segmento de supercomputadoras, la 5ª más grande de Europa, denominada MareNostrum, fue desarrollada por IBM y está basada en un cluster Linux ([1]). Ella se encuentra alojada en Barcelona y es gestionada por la "Universitat Politècnica de Catalunya" (UPC). A fines de 2006, de acuerdo al TOP500.org, encargado de monitorear las 500 principales supercomputadoras del mundo: 371 usaban una distribución basada en GNU/Linux, 81 Unix, 32 SLES (una variante de Unix), 13 Únicos con Linux y 3 Mac. Ninguna usaba Windows. Linux, además de tener una amplia cuota en el mercado de servidores de Internet, debido entre otras cosas a la gran cantidad de soluciones que tiene para este segmento, tiene un creciente campo en computadoras de escritorio y portátiles. Prueba de ello es que es el sistema base que se ha elegido para el proyecto OLTPC, que tiene como objetivo llevar una LapTop a cada niño de países como China, Brasil, Argentina y Uruguay y está patrocinado por la iniciativa del MIT y firmas como AMD, Google y Sun Microsystems. Berkeley Software Distribution (BSD) BSD son las iniciales de Berkeley Software Distribution (en español, Distribución de Software Berkeley) y se utiliza para identificar un sistema operativo derivado del sistema Unix nacido a partir de las aportaciones realizadas a ese sistema por la Universidad de California en Berkeley. En los primeros años del sistema Unix sus creadores, los Laboratorios Bell de la compañía ATandT, autorizaron a la Universidad de California en Berkeley y a otras universidades a utilizar el código fuente y adaptarlo a sus necesidades. Durante la década de los setenta y los ochenta Berkeley utilizó el sistema para sus investigaciones en materia de sistemas operativos. Cuando ATandT retiró el permiso de uso a la universidad por motivos comerciales la universidad promovió la creación de una versión inspirada en el sistema Unix utilizando las aportaciones que ellos habían realizado, permitiendo luego su distribución con fines académicos y al cabo de algún tiempo reduciendo al mínimo las restricciones referente a su copia, distribución o modificación. Algunos sistemas operativos descendientes del sistema desarrollado por Berkeley son SunOS, FreeBSD, NetBSD, OpenBSD y Mac OS X. BSD también ha hecho grandes contribuciones en el campo de los sistemas operativos en general, como por ejemplo: el manejo de memoria virtual paginado por demanda el control de trabajos el Fast FileSystem el protocolo TCP/IP (casi todas las implementaciones de TCP derivan de la de 4.4BSD-Lite) el editor de texto vi FreeBSD + XFCE Solaris Desarrollador: Sun Microsystems Familia de S.O.: Unix Modelo de desarrollo: Software propietario con partes open source Núcleo: SunOS Tipo de núcleo: Monolítico Licencia: CDDL Última versión estable: 10 6/06 / 2006-06-26 Estado actual: En desarrollo Sitio Web Solaris es un sistema operativo desarrollado por Sun Microsystems. Es un sistema certificado como una versión de UNIX. Aunque Solaris en sí mismo aún es software propietario, la parte principal del sistema operativo se ha liberado como un proyecto de software libre denominado OpenSolaris. Solaris puede considerarse uno de los sistemas operativos más avanzados. Sun denomina así a su sistema operativo. Arquitecturas soportadas Solaris usa una base de código común para las arquitecturas que soporta: SPARC y x86 (incluyendo AMD64/EM64T) También fue portado a la arquitectura PowerPC (en plataforma PReP) en la versión 2.5.1, pero el porte fue cancelado casi tan pronto como fue liberado. En un tiempo se planeó soporte para el Itanium pero nunca se llevó al mercado. Sun también tiene planes de implementar ABIs de Linux en Solaris 10, permitiendo la ejecución de código objeto Linux de forma nativa en la plataforma x86. Solaris tiene una reputación de ser muy adecuado para el multiprocesamiento simétrico (SMP), soportando un gran número de CPUs. También ha incluido soporte para aplicaciones de 64 bits SPARC desde Solaris 7. Históricamente Solaris ha estado firmemente integrado con la plataforma hardware de Sun, SPARC, con la cual fue diseñado y promocionado como un paquete combinado. Esto proporcionaba frecuentemente unos sistemas más fiables pero con un coste más elevado que el del hardware de PC. De todas formas, también ha soportado sistemas x86 desde la versión Solaris 2.1 y la última versión, Solaris 10, ha sido diseñada con AMD64 en mente, permitiendo a Sun capitalizar en la disponibilidad de CPUs de 64 bits commodities basadas en la arquitectura AMD64. Sun ha promocionado intensamente Solaris con sus estaciones de trabajo de nivel de entrada basadas en AMD64, así como con servidores que en 2006 varían desde modelos dual-core hasta modelos a 16 cores. Entornos de escritorio El primer entorno de escritorio para Solaris fue OpenWindows. Fue reemplazado por CDE en la versión Solaris 2.5. El escritorio Java Desktop System, basado en GNOME, se incluye por defecto con Solaris 10. OpenSolaris El código fuente de Solaris (con unas pocas excepciones) ha sido liberado bajo la licencia CDDL (Licencia Común de Desarrollo y Distribución) como un proyecto de software libre bajo el nombre OpenSolaris. La licencia CDDL ha sido aprobada por la Open Source Initiative (OSI) como una licencia open source y por la FSF como una licencia de software libre (aunque incompatible con la popular licencia GPL). La base de OpenSolaris fue alimentada el 14 de junio de 2005 a partir de la entonces actual base de desarrollo de código de Solaris. Es posible descargar y licenciar versiones tanto binarias como en forma de código fuente sin coste alguno. Además, se ha añadido al proyecto Open Solaris código para características venideras como soporte Xen. Sun ha anunciado que las versiones futuras de Solaris se derivarán a partir de OpenSolaris Versión en desarrollo La base de código subyacente de Solaris ha estado bajo desarrollo continuo desde que el trabajo empezó a finales de los años 1980 en lo que fue con el tiempo liberado como Solaris 2.0. Cada versión como Solaris 10 se basa en una instantánea (snapshot) de este tren de desarrollo, cogida cerca del momento de su liberación, que es después mantenida como un proyecto derivado. Las actualizaciones a ese proyecto son construidas y entregadas varias veces al año hasta que sale la siguiente versión oficial. La versión de Solaris bajo desarrollo por Sun a día de hoy se llama Nevada y se deriva de lo que es ahora la base de código OpenSolaris. En 2003 se inició una adición al proceso de desarrollo de Solaris. Bajo el nombre de programa Solaris Express, una instantánea del tren de desarrollo se hace ahora disponible para su descarga una vez al mes, permitiendo a cualquiera probar las nuevas características y probar la calidad y estabilidad del sistema a medida que progresa hacia la liberación de la siguiente versión oficial. Dado que Solaris Express predata la liberación de Solaris como proyecto open source, empezó como un programa solamente en forma de binarios, pero ahora hay una versión llamada Solaris Express: Community Release dirigida especialmente hacia desarrolladores OpenSolaris. Modelo de negocio Si bien Solaris en un ordenador personal apenas necesita mantenimiento profesional, utilizado en una empresa es posible que el empresario quiera contratar los servicios del equipo de Sun para hacer rendir al máximo su negocio, exprimiendo todas las novedades en seguridad de redes y muchas más cosas. Sun fabrica hardware libre, como lo es la tecnología SPARC. Mac OS Mac OS, abreviatura de Macintosh Operating System (Sistema Operativo de Macintosh), es el nombre del primer sistema operativo de Apple para los ordenadores Macintosh. El Mac OS original fue el primer sistema operativo con una interfaz gráfica de usuario en tener éxito. El equipo de Macintosh incluía a Bill Atkinson. Jef Raskin y Andy Hertzfeld. Hay una gran variedad de puntos de vista sobre cómo fue desarrollado Macintosh y dónde se originaron las ideas subyacentes. Mientras la conexión entre el proyecto Macintosh y el proyecto Alto en Xerox PARC ha sido establecido en los documentos históricos, las contribuciones tempraneras del Sketchpad de Ivan Sutherland y el On-Line System de Doug Engelbart no son menos significantes. Véase Historia de la interfaz gráfica de usuario y Apple vs. Microsoft. Apple quitó importancia de forma deliberada a la existencia del sistema operativo en los primeros años de Macintosh para ayudar a hacer que la máquina pareciera más agradable al usuario y a distanciarla de otros sistemas como MS-DOS, que eran un desafío técnico. Apple quería que Macintosh fuera visto como un sistema que trabajara nada más con encenderlo. Mac OS X Desarrollador: Apple Computer Familia de S.O.: BSD Modelo de desarrollo: Código cerrado (La fundación Darwin es código abierto) Núcleo: XNU (basado en Mach) Tipo de núcleo: Kernel híbrido Licencia: APSL y Apple EULA Última versión estable: 10.4.9 (Tiger) / 13 de marzo de 2007 Estado actual: En desarrollo Sitio Web Mac OS X es el actual sistema operativo de la familia de ordenadores Macintosh En el año 1997 se nombró a Steve Jobs CEO de Apple, y éste decidió terminar con el sistema operativo Mac OS clásico (Mac OS 7, 8 y 9) (que carecía de características modernas presentes en los sistemas de su tiempo) y crear un nuevo sistema operativo tomando como punto de partida a NEXTSTEP, el sistema operativo que Steve Jobs había estado desarrollando con la empresa NeXT (adquirida por Apple). Mac OS X es un sistema operativo de la familia UNIX, pero donde el gestor de ventanas X11, característico de estos sistemas, ha sido sustituido por otro denominado Aqua, desarrollado íntegramente por Apple. Mac OS X Server fue lanzado en el año 1999 y se diferencia por incorporar diferentes herramientas administrativas para la gestión de redes, y servicios de red. Su fundación de bajo nivel se llama Darwin y tiene licencia APSL, una licencia open source y software libre en sus últimas versiones. Sin embargo, las capas superiores del sistema (por ejemplo el subsistema gráfico en general) son código cerrado. Mac OS X incorpora diferentes tecnologías: Quartz Extreme, Core Image, Core Audio, Core Video, OpenGL y QuickTime entre otras. Versiones La letra X se corresponde con el número romano 10 y continua con la numeración de los sistemas operativos previos de Mac OS Classic, como Mac OS 8 y Mac OS 9. Pese a que oficialmente se lee como diez la mayor parte de la gente lo lee como la letra X. Una de las razones para esta interpretación es que tradicionalmente los sistemas operativos basados en Unix se nombran con la X al final (ejemplos: AIX, IRIX, Linux, Minix, Ultrix, Xenix). Otra razón es la tendencia de Apple de referirse a sus versiones específicas como (por ejemplo) "Mac OS X versión 10.4". Las diferentes versiones de Mac OS X van apodadas con los nombres de grandes felinos en inglés. Antes de su lanzamiento, la versión 10.0 tenía como nombre de proyecto interno en Apple Cheetah (Guepardo), del mismo modo que la versión 10.1 fue apodada Puma. La versión 10.2 fue llamada Jaguar publicitariamente, y de esta versión en adelante se han seguido haciendo públicos estos nombres siendo Panther el de la versión 10.3 y Tiger el de la 10.4. La próxima versión 10.5 se llamará Leopard, Apple tiene también registrados los nombres de Lynx (Lince) y Cougar (Puma) para su futuro uso. La página Web de Apple y los diferentes medios escritos se refieren a los lanzamientos específicos de Mac OS X en cualquiera de las cuatro siguientes formas: Mac OS X v10.4, mostrando el número de versión. Mac OS X Tiger, mostrando el nombre de la versión. Mac OS X v10.4 "Tiger", mostrando tanto el número como el nombre de la versión (Apple suele omitir las comillas). "Tiger", simplemente con el nombre de la versión y obviando todo lo demás. A nivel interno, Apple utiliza un número de compilación (builds) para identificar cada versión desarrollada de Mac OS X. Según las directivas de Apple, las primeras versiones en desarrollo de sus productos se designan como 1A1. Las revisiones menores de éstas son 1A2, 1A3, 1A4...; la primera revisión mayor en el desarrollo es la 1B1 (y sus revisiones menores serían 1B2, 1B3...), la siguiente 1C1, y así siguiendo el mismo patrón. Cuando se alcanza cierto punto de desarrollo la siguiente revisión mayor puede dar el salto de la serie 1_ a la 2A1, y así. Por poner un ejemplo, la primera build de Panther (10.3) fue la 7A1, y la primera versión que se hizo pública fue la 7B85; siendo la última la 7W98 (Mac OS X versión 10.3.9). Tras esto, la próxima build de OS X fue la 8A1, y la versión dio el salto a la 10.4 (cuando una build es elegida para ser lanzada públicamente se le asigna un número de versión). Mac OS X vs Windows Vista Fuentes: TAU Wikipedia Lugro MasAdelante UNNE

Cómo no hacer borrón y cuenta nueva en el móvil Hay cosas que deberían ser sencillísimas. Como pasar los datos de un celular a otro. Pero no siempre lo son, por supuesto, y a veces parecen una quimera. Un amigo tiene un celular económico, pero con una lista de contactos y una agenda de citas. Hace tiempo que lo usa, y acumuló bastantes datos en el teléfono. Decidió cambiarlo, pero sin perder la información. Resultó ser un problema, porque su móvil no tiene cable de datos. Copiar la lista de teléfonos a la tarjeta SIM implicaba perder direcciones postales y de e-mail (en la SIM sólo se pueden guardar nombres y teléfonos). Y las citas iban a desaparecer. Y no importaba que el suceso que pasara al olvido fuera una cita con el dentista de octubre de 2002. ¿Por qué perder el dato si no cuesta nada mantenerlo, y si el equipo nuevo tiene más capacidad que el viejo? No parecía haber una respuesta, y mi amigo estaba dispuesto a pasar a mano una agenda de un lado a otro, como se hacía hace no tanto tiempo cuando se cambiaba la agenda anual de papel. Pero eso no tenía sentido, no en 2007. Investigando un poco el teléfono encontramos una función denominada Sincronización , que resultó la puerta de acceso a un servicio llamado SyncML. Es un estándar abierto, y la enorme mayoría de los teléfonos que ofrecen conectividad GPRS son compatibles aunque, creo, no está promocionado en forma adecuada. Con SyncML, es posible sincronizar los contactos, las citas y las tareas. Pero no con una PC, sino con un servidor remoto en Internet. Encontré varios servicios gratis, como Mobical ( http://www.mobical.net ), GSMSync ( http://www.gsmsync.com ), ScheduleWorld ( http://www.scheduleworld.com ) y Zyb ( http://www.zyb.com ). Allí se listan los móviles compatibles. Incluso es posible crear un servidor propio usando la aplicación Funambol ( http://www.funambol.com ). Basta con darse de alta en el sitio Web y crear, en el teléfono, un perfil de sincronización (la dirección del servidor, usuario y contraseña) y especificar qué se sincronizará. Después hay que ordenarle al teléfono que se conecte al servidor y envíe la información. Además, es posible cargar nuevos teléfonos a mano usando el navegador de la PC, que luego se copiarán al móvil. La primera sincronización será la más larga y la más onerosa, porque se paga a la telefónica por la cantidad de datos copiados; después se sincronizará sólo lo que haya cambiado, así que es bastante económico. Así, pasar los datos de un lado a otro fue muy simple: mi amigo sincronizó su móvil viejo con el servidor de Internet, creó el mismo perfil en el nuevo, lo sincronizó, y sus teléfonos, citas y tareas se descargaron en minutos. Sencillo. Fuente
Hasta hace un tiempo, trabajé como pasante (9 meses) en una empresa de desarrollo de software, en la cual no tenía ni aportes ni cobertura social y un sueldo de 700 pesos por 7 horas diarias por dia, 5 dias a la semana, realizando trabajos al mismo nivel que un profesional y con las mismas obligaciones, además estudiaba. Asimismo veia como obligaban a los pasantes nuevos a cumplir 8 horas de trabajo, cuando la ley dice que lo maximo son 6, y el sueldo que percibían eran unos 550 pesos, menos que un quiosquero, y dado que cada trabajo finalizado se cotizaba en dolares y a muy buen precio creanme. Pero con esto quiero llegar a que la culpa no es solo de las empresas que explotan a los alumnos, tambien estan las autoridades de la facultad que no se interesan en controlar, mas alla de mis continuos reclamos, y las leyes de pasantia, que hoy por hoy es la ley que permite el trabajo en negro en si.Cuando ingresé, pensé que se trataba sobre crecer, aprender y lograr experiencia en el ambito laboral, pero se va tornando cada vez mas pesado al ver que la empresa progresa y crece y uno sigue siendo un pasante sin seguridad laboral, renuevan los contratos cada 6 meses y se puede quedar en la calle sin ningun tipo de problema al finalizar los contratos.Tambien hay un sector muy importante de la población que, incluídos en los macabros regímenes de pasantías educativas (nunca del todo claros), padecen inconvenientes similares y son subocupados aunque no figuren en los índices gubernamentales de desocupación.El siguiente es un fallo ejemplar del año pasado a una cadena multinacional que abusa de este sistema.Espero nos concientice.Diario Clarín 2-11-0412:05 | POR OCULTAR UNA VERDADERA RELACION LABORALObligan a Mc Donald's a indemnizar con 12 mil pesos a un pasanteLa Justicia condenó hoy a la cadena de comidas rápidas Mc Donald's, a indemnizar con 12.000 pesos a una pasante que trabajaba en una de sus sucursales. Los jueces consideraron que la empresa ocultaba bajo el régimen de pasantíasuna verdadera relación laboral".El titular del Juzgado laboral número 14, Jorge Finizzola, condenó a la empresa Arcos Dorados -que explota la franquicia de Mc Donald's- a indemnizar a la joven, quien reclamó a la Justicia por su situación laboral.La chica había entrado a trabajar como pasante. Dentro de un programa de "aprendizaje para los alumnos de prácticas relacionadas con la educacióny formación bajo la organización de contratos con la institución educativa".Pero Finizzola entendió que, tal como denunció la joven, en su régimen laboral "había sujeción a horario, lugar, facultades de dirección". Esto, consideró, constituyó "elementos comparables con un período de prueba de una relación laboral".La pasantía, explicó, ocultó fraudulentamente una verdadera relación laboral entre la actora y la demandada, vinculación que debe regirse por la ley de contrato de trabajo". Por este motivo, dispuso la indemnización por el fin del vínculo.Los abogados Gustavo Cingolani y Gustavo Romano Duffau remarcaron que las condiciones de trabajo de la joven "en nada se diferenciaban de los restantes empleados, ya que efectuaba todas las tareas inherentes (funciones de cocina, atención de cajas, limpieza".En este sentido, Cingolani destacó la importancia de este fallo porque, según dijo, descubre el velo que por encima de la relación laboral tratan de colocar los empleadores con la utilización de la figura de la pasantía para evitar el pago de un salario real a igual condición de trabajo y sin ningún tipo de riesgo.
Bueno, sé que no a todo el mundo le pasa esto, pero en mi caso para ver videos de youtube, tenia que cerrar el Kaspersky y recien ahi podía ver videos, toqueteando un poco encontré la solución, no se si es la mas adecuada, pero es lo que hice yo. Los pasos son estos: -Primero desinstalar el Flash desde el panel de control (quitar y agregar programas). -Luego descargar desde este link http://www.adobe.com/cfusion/knowledgebase/index.cfm?id=tn_14157 al escritorio este programa de desinstalación del Flash. -Luego lo mismo con este programa desde acá http://www.softwarepatch.com/network-security/flashplay-security.html que es el de instalación Ya, luego de tener estos dos programas en el escritorio, hacer lo siguiente : -Ejecutar el primer programa que pasaron al escritorio, el de desinstalación, el que dice uninstall, si a todo. -Luego ejecutar el segundo programa que bajamos al escritorio, el de instalación. -Cerrar todas las ventanas del explorador. -Ahora procedemos a abrir de nuevo el explorador, no vamos a YouTube y si nos pide que instalemos el plugin de flash lo hacemos, sino sale andando y asunto resuelto, al menos a mi me funciono. También tuve otro problema, que no se me veian las cuentas de usuario, solo veia las flechitas de atras, siguiente e inicio, tampoco me andaba el buscador de XP y no podía ver los servicios en version extendida, para resolverlo hice esto: Ir a Inicio -> Ejecutar y correr cada una de estas lineas: regsvr32 wshom.ocx regsvr32 jscript.dll regsvr32 urlmon.dll y listo problema solucionado. PD: no jodan con que soy un kaker y todas esas cosas, lo pongo aca para que si alguno tiene el mismo problema no se mate buscando por todos lados...
Probablemente has oído eso de que los cigarrilloscontienen cientos de sustancias que no están relatadas en susingredientes ya que son componentes que se encuentran en mínimascantidades y por tanto no aparecen. Pues, si eres fumador y creías que se trataba de una leyenda urbana lo siento por ti porque no es verdad y si te crees que por encontrarse en pequeñas cantidades no son perjudiciales también lo siento porque tampoco es verdad,para darte cuenta sólo tienes que pensar que la mayoría de esas sustancias tienen un efecto acumulativo y que además tú no fumas sólo un cigarro, sino que son cientos de tóxicos a los que, si eres fumador o fumador pasivo estás expuesto continuamente. ¿Qué contiene el tabaco que es tan perjudicial? Pues la verdad es que nada de lo que tiene es bueno, empezando por el polonio 210 del que hablaremos mas adelante, pero también arsénico (un elemento común del veneno para ratas que además es cancerígeno) o acetona que causa daños en hígado y riñones. Si quieres saber más sobre el contenido de estos pequeños asesinos visita esta página, si tienes algo de conciencia seguro que se te quitan las ganas de fumar. Polonio 210. En particular hoy, por el polonio 210, que se ha hecho famoso de nuevas por el tema de Litvinenko (aunque bastante poco he oido hablar en sus consecuencias en los fumadores). El 210Po tiene alta radiactividad, por lo que necesitaunas técnicas especiales para su investigación (es la razón por la quesólo se encuentra en algunos laboratorios), de hecho, es la únicasustancia del tabaco que produjo cáncer por sí mismo inhalado poranimales de laboratorio. A pesar de esto, se utiliza en las plantas de tabaco, lo queconlleva que los fumadores la introduzcan en sus cuerpos en forma dehumo. No desaparece en la producción. En cada paquete, se encentran 0,3 picocurios. Lo que quiere decir que una persona que fume de 20 a 40 cigarrillos al día tendrá a lo largo del año una irradiación de 8 a 9 rem (unidad de radiación depositada). Fuentes: Polonio Cigarrillo
¿Por qué hacen ruido o estallan los dedos al estirarlos? Haz observado que muchas veces las juntas de los dedos emiten ruidos o estallidos al forzarlas: oprimirse el puño, estirarse el dedo hacia fuera o entrelazar los dedos y estirar las palmas hacia fuera es una forma de lograr estos ruidos. También los podemos experimentar en otras articulaciones como rodillas o codos. En las articulaciones tenemos un revestimiento llamado membrana sinovial y las células del tejido sinovial producen un líquido lubricante, o líquido sinovial, que contribuye a disminuir la fricción y facilitar el movimiento de las articulaciones. Cuando forzamos los dedos por ejemplo, estirándolos o doblándolos, estiramos este revestimiento que aumenta de tamaño y disminuye la presión del líquido sinovial. El líquido sinovial está compuesto de gases (CO2, N2 y O2) en una parte, los cuales se hayan disueltos de forma adecuada gracias a la presión. Al disminuir la presión del líquido sinovial, los gases forman burbujas y llega un momento que estallan, lo que provoca ese ruido característico de chasquido o estallido. A este proceso se le llama cavitación. Para volver a disolverse en el líquido sinovial, los gases necesitan media hora aprox., y en esos momentos no podemos hacerlos crujir ni sonar. Como dato curioso, se ha demostrado que al hacer estallar las burbujas de aire del líquido sinovial, estimulamos unas terminaciones nerviosas relacionadas con el sentido del movimiento, y en esos momentos podemos mover mejor las articulaciones y están más relajadas. Fuente Les dejo este flash para los que no se los suenan nunca o ya se los sonaron :
Stage6 es ese servicio maravilloso que ha cambiado el concepto de descarga de películas por internet. Ya no utillizamos una red p2p(eMule, BitTorrent, etc) para poder ver y tener las películas que senos antojen, sino que acudimos a uno de los muchos sitios que estánsurgiendo a partir de los contenidos de Stage6 y que ofrecen poder ver películas sin descargarlas previamente, en video-streaming. Supongo que todos nos hemos preguntado ¿cómo es que mantienen un servicio tan polémico y tan reñido con las leyes de copyright?. Pues en su blog han hablado acerca de su política de contenidos ( original ). De éste se extraen las siguientes frases: Cita: “Nuestras políticas, como la ley en sí misma, sostienen que sólo se podría subir un vídeo si se posee una licencia para el copyright que protege tal vídeo. De hecho, cuando subes algo a Stage6, estás firmando un acuerdo (en nuestras condiciones de uso) diciendo que posees elvídeo que estás subiendo. Seamos muy claros con lo siguiente: si compras un DVD, compras el derecho a verlo, pero seguramente no tengas el derecho para distribuirlo (por ejemplo, compartirlo con tus amigos y difundirlo porinternet). No eres el poseedor del copyright del video, sólamente el poseedor del DVD en sí.” Además comenta: Cita: “No importa si alguien envió anteriormente el mismo video, que no hemos visto. Si vemos el tuyo, es el tuyo el que borraremos. (…) Dejad de intentar chivaros de otros - no ayuda de nada si no eres el poseedor del copyright.” ¿Cuánto durará esto? Fuente: ClickClic.es
El Autor: Kurt Wenner link: http://www.videos-star.com/watch.php?video=G23VpqAw5R0
1. Como usar la recuperacion si sp2 no instala bien http://support.microsoft.com/?scid=kb%3Bes%3B875355&x=15&y=18 2. Como quitar sp2 de su computadora http://support.microsoft.com/kb/875350/es 3. La PC demora en arrancar- sistema lento entonces debes limpiar: a) archivos temporarios de internet: inicio/config/panel de control/internetopciones b) chequear por error el disco y defragmentar disco c) click der sobre la papelera y selecc propiedades/destildar Display delete confirmation y OK . d) Sobre inicio/programas/inicio/click der y borrar todo lo que halla (debe estar vacio). e) En el registro: inicio/ejecutar/regedit/ en la clave: HKEY_CURRENT_USER/Software/Microsoft/Windows/CurrentVersion/Run todo lo que aqui figura arranca con windows, quitar lo innecesario con click der eliminar. Repetir el mismo procedimiento para la clave HKEY_LOCAL_MACHINE/Software/microsoft/Windows/CurrentVersion/Run. Aqui hay una lista completa de donde se cargan los programas al inicio, y donde tambien los virus, spywares/adware tratan de filtrarse, por ello siempre vigilar las mismas, sobre todo al instalar algo: HKEY_LOCAL_MACHINE\Software\Microsoft\Windows\CurrentVersion\Run HKEY_LOCAL_MACHINE\Software\Microsoft\Windows\CurrentVersion\RunOnce HKEY_LOCAL_MACHINE\Software\Microsoft\Windows\CurrentVersion\RunOnceEx HKEY_LOCAL_MACHINE\Software\Microsoft\Windows\CurrentVersion\RunServices HKEY_LOCAL_MACHINE\Software\Microsoft\Windows\CurrentVersion\RunServicesOnce HKEY_LOCAL_MACHINE\Software\Microsoft\Windows\CurrentVersion\Policies\Explorer\Run HKEY_LOCAL_MACHINE\Software\Microsoft\WindowsNT\CurrentVersion\Winlogon\Userinit HKEY_CURRENT_USER\Software\Microsoft\Windows\CurrentVersion\Run HKEY_CURRENT_USER\Software\Microsoft\Windows\CurrentVersion\RunOnce HKEY_CURRENT_USER\Software\Microsoft\Windows\CurrentVersion\RunServices HKEY_CURRENT_USER\Software\Microsoft\Windows\CurrentVersion\RunServicesOnce HKEY_CURRENT_USER\Software\Microsoft\Windows\CurrentVersion\Policies\Explorer\Run HKEY_CURRENT_USER\Software\Microsoft\WindowsNT\CurrentVersion\Windows\load f) Limpiar de Spyware, Adware, Browser Hijack: baje e instale y actualice Spybot: http://www.zonavirus.com/datos/descargas/1/SpyBot_Search__Destroy.asp Ad-aware: http://www.lavasoft.de/single/trialpay.php Cwshredder: http://www.intermute.com/spysubtract/cwshredder_download.html: Reinicie y entre en modo seguro y scanea primero con antivirus, luego cwshredder y Spybot S&D y Ad-aware.Si haces scan online hazlo en normal modo (no en modo seguro). 4. Algunos programas dejan de funcionar despues de instalar sp2 http://support.microsoft.com/kb/842242/es Programas que pueden experimentar un cambio de comportamiento después de que instala Service Pack 2 de Windows XP: http://support.microsoft.com/kb/886264/es 5. Problema con la navegacion en IE 6: Solucionar problemas de acceso a paginas seguras http://support.microsoft.com/kb/870700/es 6. Problemas de acceso con el firewall de sp2: Si no usa el de windows vaya a la page del fabricante y actualice el firmware para su router/firewall. 7. USB/USB 2.0 no funciona bien o driver: Click der sobre MiPC/administrar/adm dispositivos , buscar los usb con problemas y ver propiedades, ver driver y actualizar y seguir el asistente para actualizarHardware o ve al administrador de dispositivos y elimina los controladores USB, xp volverá a detectarlos y los reinstalara correctamente 8. Bluetooth y Windows XP Service Pack 2: a) problemas de deteccion y conectividad: http://support.microsoft.com/kb/883258/es b) el dispositivo no conecta con el equipo: http://support.microsoft.com/kb/870882/es c) no puede instalar dispositivo: http://support.microsoft.com/kb/840635/es 9. Solucionar problemas de conexión a redes inalámbricas en Windows XP: http://support.microsoft.com/kb/870702/es 10. Problemas con el firewall http://support.microsoft.com/kb/875357/es 11. Tienes Norton y tienes problemas: http://www.symantec.com/norton/support/index.jsp Consejos para antes de instalar SP2 a) Revisa el disco rígido por varios motivos: 1. Para ver el espacio libre porque se necesitan al menos 500 megabytes libres, o el SP2 no se instalará: Usa la herramienta de liberar especio en disco que esta en Inicio/programas/accesorios/herramientas de sistema/liberador de espacio. 2. Chequea el disco por posibles errores: inicio/ejecutar/cmd/escribe: chkdsk /r .Esto revisara y reparara los sectores con problemas 3. Desfragmenta el disco para una instalacion mas veloz: Ve a herramientas de sistema/defragmentar disco b) Elimine spywares porque estos pueden afectar la instalación del SP2: Escanea el disco con: Spybot: http://www.zonavirus.com/datos/descargas/1/SpyBot_Search__Destroy.asp Ad-aware: http://www.lavasoft.de/single/trialpay.php Cwshredder: http://www.intermute.com/spysubtract/cwshredder_download.html Reinicia y F8 entra en modo seguro y scanea primero con tu antivirus, luego cwshredder. Spybot S&D y Ad-aware) y si haces scan online hazlo en normal modo (no en modo seguro). c) Ve a la página Web del fabricante de su tarjeta de video, sonido, dispositivo USB, etc. y busca información sobre el SP2. Puede ser que en tu PC precise actualizar su BIOS antes del SP2, tu software de grabacion, antivirus, firewall, etc. d) Haz un backup (todo el disco si puedes) De tus fotos, mensajes de correo electrónico, documentos y todo archivo que no quiera perder. Ser prevenido no cuesta nada. e) Visite el sitio web de Windows Update Para que inspeccione interactivamente tu PC y si te faltan cosas te lo dira e instala las mismas. f) Desinstalar tus programas antivirus y de firewall Es recomendable porque instalar el Service Pack 2 sobre utilidades anticuadas puede producir dos efectos: 1. El nuevo Centro de Seguridad que instala sp2 no reconocerá las versiones anteriores de estos programas y 2. Puede pasar que tu maquina ni siquiera se inicie después de la instalación. Una vez instalado el SP2, vuelva a instalar tus programas antivirus y firewall en versiones actualizadas g) Si has hecho lo expuesto es muy probable que tengas exito en instalar SP2 sin problemas Si ya instalastes el SP2 pero te causó muchos problemas, desinstálalo. Panel de Control/Agregar o Quitar Programas/click en Windows Service Pack 2 y en Agregar o Quitar. Haz los pasos anteriores y vuelvelo a instalar. Fuente