staticpo
Usuario

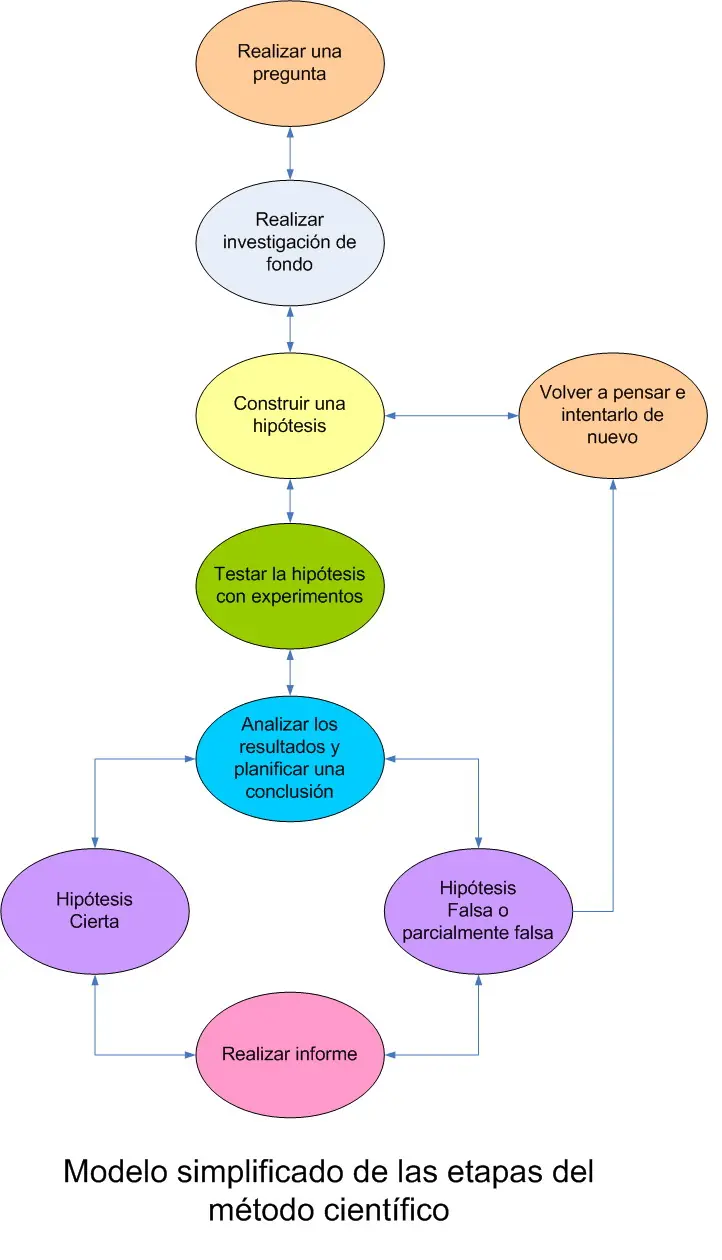
Registrate y eliminá la publicidad! Antes de empezar, este texto es de mi autoría y está escrito desde el respeto. No es mi intención ofender a nadie. La base del ateismo es que Dios no existe, si eso te ofende no hay más nada que pueda hacer, esa es mi opinion y es mi derecho expresarla. Algunas secciones serán semiserias, otras semihumorísticas. Espero que disfruten. Ateismo y Agnosticismo. Estos dos términos parecen relacionados, pero son diferentes y hay muchas personas que confunden su significado, alineándose con una posición sin siquiera saber lo que abarca esa ideología. Sólo para asegurarme, me fijé la definición de agnóstico y de ateo en www.rae.es Cita rae.es:agnosticismo. (De agnóstico). 1. m. Actitud filosófica que declara inaccesible al entendimiento humano todo conocimiento de lo divino y de lo que trasciende la experiencia. Cita rae.es:ateo, a. (Del lat. athĕus, y este del gr. ἄθεος). 1. adj. Que niega la existencia de Dios. Apl. a pers., u. t. c. s. Aunque la definición de ateo es bastante clara, el agnosticismo es medio confuso. Wikipedia al rescate. Cita Wikipedia: ... En pocas palabras, el agnostico no niega a Dios, solo dice que no se puede demostrar su existencia. Entonces llegamos a la conclusión de que un agnosticista expresa que no hay pruebas suficientes para demostrar la existencia de Dios. Entonces, y aquí me surge el ateo interior, porque mantenerse en terreno neutral si no hay pruebas? Supongamos que... no supongamos nada, tomemos una criatura mitológica cualquiera. Medusa, un monstruo femenino con cabellos de serpiente que transforma en piedra quien la ve. Una persona clama su existencia y sale en los medios diciendo que la vió. Cualquier persona rechazará esas exclamaciones porque es conocido que Medusa es sólo un mito, no existe ni existió. Si sigue insistiendo, le pedirán pruebas de lo que dice. Al no tener ninguna será marcado como un lunático y se le burlarán. Zeus, el dios del trueno. No entró al Mortal Kombat porque tenía miedo de Rayden. Ahora otra persona exclama que Zeus, rey de los dioses, señor del Monte Olimpo, dios del cielo y del trueno, se le apareció en sus sueños y le dice que le rindan pleitesía, honren su nombre, construyan monumentos a su imágen y que sólo pueden atenerse a su voluntad porque es un ser supremo y todo poderoso. Igual que antes, le piden pruebas. En que consiste una prueba? Cómo hace este hombre para demostrar que lo que dice es cierto? Cualquier persona consideraría evidencia a algo que se pueda experimentar con los 5 sentidos, no necesariamente todos al mismo tiempo. Si vemos un semáforo, sabemos que allí está, si olemos la rica milanesa de la vecina mientras cruzamos la calle, si oimos el motor de un auto, sabemos que nos van a chocar por pensar en la milanesa, etc. Si no podemos experimentarlos directamente con nuestro cuerpo, tenemos la tecnología para hacerlo. Por ejemplo, sabemos que las moléculas y los átomos existen gracias a los microscopios, que en última instancia nos permiten verlos. Entonces que nos hace pensar que existe un ser superior cuando no hay pruebas de ello? Y no se pueden llamar pruebas a los sueños (sucesos de fantasía en nuestra mente), a la borra de café, a la tostada quemada o al tronco mal cortado que se parece a una imágen (sacada de libros e ilustraciones hechas por humanos) que el colectivo tiene sobre la virgen María. Ni hablar de la literatura antigua escrita por hombres de hace 2000 años, con los conocimientos que tenía el ser humano en esa era (hay libros que hablan de Zeus pero fueron descartados como fantasía...). Volviendo sobre la falta de pruebas, no nos enseña el método científico que debemos "testear las hipótesis con experimentos". Cómo se "testea" (que palabra tonta, maldito spanglish) la existencia de Dios? Mediante la oración? Si cualquiera en este momento se pone de rodillas y le pide a Dios que le entregue un millón de dolares, les aseguro que no aparecerá frente a sus ojos. Y supuestamente tiene el poder de hacerlo, si creó el mundo de la nada en 7 días (supongo que después habra creado el resto del universo), puede crear un millón de papelitos o al menos un cheque al portador. Preguntale a un científico y el te dirá que el método científico es muy importante. Otra forma de probar la existencia de Dios? Seguro que muchos dirán, "cuando te mueras sabrás si existe o no". Bueno, hay 2 cosas incorrectas con esa expresión. Primero, no creo que nadie se ofrezca a demostrarlo. Segundo, si existe Dios y morimos y teminamos en el cielo/infierno/limbo, cómo hacemos para hacer llegar esa respuesta a nuestros pares que siguen vivos? Si el mismo Dios no se aparece frente a los mortales, creen ustedes que nos dejará a nosotros hacerlo? Será como la película Ghost, donde podremos permanecer en la tierra y aprendermos a mover monedas con nuestro dedo frunciendo la cara? Ashton Kutcher nos confirmó que su mansión está embrujada. Finalmente, como nos muestra el diagrama, ante la falta de pruebas se desmorona la hipótesis. Es tiempo de continuar con otra cosa. Entonces, si el ser humano ha desmentido miles de falacias (y demostrado otras miles de hipótesis) mediante el método científico, porqué no aplicarlo con la religión? Las razones por la cual un hombre religioso puede creer en su Dios son varias. Pero cualquier persona con un poco de raciocinio descartaría estas dos razones: • La generacional. Tus padres te dijeron que Dios existía, porqué no ibas a creerles. Pero también te dijeron que exitían Papa Noel (Santa Claus) y el raton Perez (el hada de los dientes)... • Las aseveraciones de terceros. Si un total desconocido en una iglesia te dice que Dios existe y no demuestra sus dichos, simplemente te dice que es así, le creerías? La imágen de Santa Claus que conocemos fue creada por un dibujante para Coca Cola en 1930. Entonces la razón por la cual creer en Dios termina en la fe de cada persona. Aunque esta palabra tiene varias definiciones, mencionaremos las relevantes: Cita rae.es:fe. (Del lat. fides). 1. f. En la religión católica, primera de las tres virtudes teologales, asentimiento a la revelación de Dios, propuesta por la Iglesia. 2. f. Conjunto de creencias de una religión. 3. f. Conjunto de creencias de alguien, de un grupo o de una multitud de personas. 4. f. Confianza, buen concepto que se tiene de alguien o de algo. Tener fe en el médico. 5. f. Creencia que se da a algo por la autoridad de quien lo dice o por la fama pública. 7. f. Seguridad, aseveración de que algo es cierto. El escribano da fe. Entonces caemos en que es todo creencia, probablemente colectiva, sin pruebas fehacientes salvo los dichos de una "autoridad en el tema". Es fácil tener la razón sobre un tema cuando sos el promotor del mismo. Lo cierto es que los profetas, obispos, sacerdotes, arzobispos, papas, rabinos, etc. creen lo que creen porque alguien se lo dijo, y así hacemos una cadena de personas que fueron pasando el conocimiento generacionalmente hasta llegar a la era donde vio origen esa creencia. O lo leyeron de una escritura que data de esa misma era. Y he ahí el quid de la cuestión, no podemos, como hombres del siglo 21, creer las aseveraciones de hombres de hace 2000 años atrás. Nosotros sabemos mas, hemos avanzado como civilización hasta lo que somos ahora y seguiremos avanzando. Hemos separado la verdad de la falacia. Entonces por qué aferrarnos a creencias arcaicas sobre seres mágicos y todo poderosos que violan las leyes de la naturaleza? Me gustaría saber cómo hubiera sido el diálogo de un sacerdote español cuando "colonizó" America, eliminando el politeismo, entregando biblias por doquier y tirando abajo las creencias de un pueblo para reemplazarlas por las suyas. Entonces, se puede descartar la existencia de un dios siempre que haya otro para reemplazarlo? Debe haber un creador, un ser omnipotente, omnipresente y omnisapiente, que nos controle, pero no puede/quiere intervenir en el mundo de los mortales? Si fuéramos politeistas le pediría a Dionisio un vino blanco espumante. Si es posible un New Age. Quizás la gente crea para sentirse mejor, para "completarse", para combatir la desesperación y la soledad. Todas esas cosas se pueden solucionar mediante relaciones sociales, búsque un amigo, familiar, vecino para pasar el tiempo. Si no tiene amigos, hágalos. Es impresionante lo que hace la compañía de otros es una persona. Ahora si cree en Dios para poder pedirle cosas en su momento de necesidad, no espere resultados, ningún tipo de resultado, y tanto creyentes como no creyentes me darán la razón en este punto. Algo que puedo afirmar es que el ser humano, a traves de su historia y en base a su ignorancia, ha relacionado eventos que no entiende con deidades todopoderosas. Los antiguos egipcios no entendían que era el Sol y porqué subía en la mañana y se escondía por las noches, pero sí sabían que podían aprovecharlo para su beneficio. Así nació Ra. Los antiguos griegos creían que los relámpagos eran obra de Zeus. Los religiosos de hoy día no pueden explicar el orígen del universo o nuestro orígen como especie... entonces debe ser la obra de un dios! Bueno. Llegamos al final del texto, no espero haber convertido a ningún religioso al lado oscuro (aunque si sucedió, kudos for me). Como dije, este texto está escrito desde el respeto y no es mi intención ofender a nadie. La base del ateismo es que Dios no existe, si eso te ofende no hay más nada que pueda hacer, esa es mi opinion y es mi derecho expresarla. Una cosa más: NO AL FOROBARDO. Fuente: Yo mismo y estas páginas: http://es.wikipedia.org/wiki/Ateismo http://es.wikipedia.org/wiki/Agnosticismo http://en.wikipedia.org/wiki/Zeus http://es.wikipedia.org/wiki/M%C3%A9todo_Cient%C3%ADfico

Registrate y eliminá la publicidad! Estos son unos vídeos parodia de Death Note para divertirse un rato. Tomenlo con humor Nuevas tácticas para matar a L link: http://www.videos-star.com/watch.php?video=lavxBcyI9RI El concurso Este vídeo véanlo sin sonido, porque da lástima la musica... link: http://www.videos-star.com/watch.php?video=dE1D8B7BSY0 Especial navideño link: http://www.videos-star.com/watch.php?video=-I4FYCAkgwY La "gran idea" de L link: http://www.videos-star.com/watch.php?video=YvlAObLfQr8 Sobredosis link: http://www.videos-star.com/watch.php?video=82SmPgL2SFA Mala financiación link: http://www.videos-star.com/watch.php?video=0sZHJI-9hrc Muerte cerebral link: http://www.videos-star.com/watch.php?video=0HpA6TffzTg Estos vídeos están en Youtube, pero no me deja embeberlos aquí: El nombre de L La torta de L El nombre de L, 2 Buscando Alternativas <a href='http://b.t.net.ar/www/delivery/ck.php?n=a2afc290&cb=INSERT_RANDOM_NUMBER_HERE' target='_blank'><img src='http://b.t.net.ar/www/delivery/avw.php?zoneid=58&cb=INSERT_RANDOM_NUMBER_HERE&n=a2afc290' border='0' alt='' /></a>