Respecto al programador, la inciclopedia lo define:
Más conocido en el campo laboral como una persona a la cual contratas para que te escriba líneas de código que hagan una (o miles) de tareas por un pago insignificante. Esta especie no tiene derecho a fallos o será descontado de su miserable salario.
Los programadores a menudo sueñan con dominar el mundo, volverse el nuevo Kevin Mitnick, derrocar a Bill Gates, o con ser contratados en Google, y a menudo con todas estas cosas juntas. Otros a su vez no sueñan con ninguna de estas cosas, porque no duermen, ya sea por proyectos personales, su trabajo, o haciendo cosas varias
Los programadores normalmente hablan de temas tan divertidos como la recurrencia, el manejo de apis en diferentes entornos, etc y usan metodologías tan sencillas y agradables como RUP, XP, para lo cual hacen uso de un gran poder especial llamado UML.
El temor mas grande de un programador es que uno de sus códigos aparentemente perfecto no funcione como debe ser, en ocasiones el no fijarse en un solo igual donde deben ir dos puede llegar a ser causa de suicidio.
Tu puedes levar a un programador al borde del suicidio poniendolo a corregir códgo de otro programador, en especial si el creador original del otro código dice ser superior al standart y por eso no lo utiliza, frases como "yo entiendo mi código" son frecuentes entre los mas odiados en la élite empresarial, y otras como "Necesito que corrijas este fragmento de código", "necesitamos refactoring" pueden ser causales de una renuncia, desquiciamiento, u muerte en algunos casos (solo sucede en programadores bastante psicorijidos, del tipo que declaran variables en php).
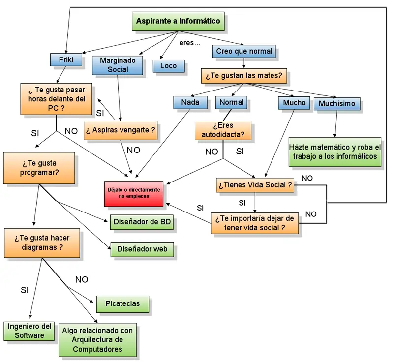
Quieres ser informártico, prrogramador de software?.Tal vez tengas estas aptitudes:
Diálogo entre ... y un programador:
*No se molesten los programadores

Más conocido en el campo laboral como una persona a la cual contratas para que te escriba líneas de código que hagan una (o miles) de tareas por un pago insignificante. Esta especie no tiene derecho a fallos o será descontado de su miserable salario.
Los programadores a menudo sueñan con dominar el mundo, volverse el nuevo Kevin Mitnick, derrocar a Bill Gates, o con ser contratados en Google, y a menudo con todas estas cosas juntas. Otros a su vez no sueñan con ninguna de estas cosas, porque no duermen, ya sea por proyectos personales, su trabajo, o haciendo cosas varias
Los programadores normalmente hablan de temas tan divertidos como la recurrencia, el manejo de apis en diferentes entornos, etc y usan metodologías tan sencillas y agradables como RUP, XP, para lo cual hacen uso de un gran poder especial llamado UML.
El temor mas grande de un programador es que uno de sus códigos aparentemente perfecto no funcione como debe ser, en ocasiones el no fijarse en un solo igual donde deben ir dos puede llegar a ser causa de suicidio.
Tu puedes levar a un programador al borde del suicidio poniendolo a corregir códgo de otro programador, en especial si el creador original del otro código dice ser superior al standart y por eso no lo utiliza, frases como "yo entiendo mi código" son frecuentes entre los mas odiados en la élite empresarial, y otras como "Necesito que corrijas este fragmento de código", "necesitamos refactoring" pueden ser causales de una renuncia, desquiciamiento, u muerte en algunos casos (solo sucede en programadores bastante psicorijidos, del tipo que declaran variables en php).
Quieres ser informártico, prrogramador de software?.Tal vez tengas estas aptitudes:
Diálogo entre ... y un programador:
*No se molesten los programadores

