El Intel 4004 (i4004), un CPU de 4bits, fue el primer microprocesador en un simple chip, así como el primero disponible comercialmente. Aproximadamente al mismo tiempo, algunos otros diseños de CPU en circuito integrado, tales como el militar F14 CADC de 1970, fueron implementados como chipsets, es decir constelaciones de múltiples chips.
Microprocesador Intel 4004
Producción: Finales de 1971 — 1981
Fabricante(s): Intel
Frecuencia de reloj de CPU: 740 kHz
Conjunto de instrucciones: pre x86
Package(s): 16 pin DIP
Historia y descripción
El 4004 fue lanzado en un paquete de 16 pines CERDIP el 15 de noviembre de 1971. El 4004 fue el primer procesador de computadora diseñado y fabricado por el fabricante de chips Intel, quien previamente hacía semiconductores de chips de memoria.1 Marcian "Ted" Hoff formuló la propuesta arquitectónica en 1969. Sin embargo, la implementación del microprocesador sólo comenzó en 1970 cuando Federico Faggin fue empleado por Intel, procedente de Fairchild Semiconductor, para dirigir el proyecto y para diseñar el 4004 (1970-1971).2 En Fairchild, Faggin había desarrollado la tecnología pionera llamada Silicon Gate Technology (SGT) y había también diseñado el primer circuito integrado MOS usando la tecnología SGT (el Fairchild 3708), en 1968, demostrando la viabilidad de la nueva tecnología. Tan pronto como empezó a trabajar para Intel, Faggin creó una nueva metodología de "random logic design" con silicon gate, que no existía previamente, y que la utilizó para encajar el microprocesador en un único chip. Su metodología fue usada en todos los primeros diseños de microprocesadores de Intel (8008, 4040, 8080). Masatoshi Shima de Busicom asistió a Faggin durante el desarrollo de la familia 4004 y más tarde escribió el software para la calculadora Busicom. Shima se unió a la compañía ZiLOG, la primera compañía dedicada exclusivamente a microprocesadores, fundada por Federico Faggin a finales del 1974, y desarrolló el diseño del Z80 con Faggin.
Originalmente diseñado para la compañía japonesa Busicom para ser usado en su línea de calculadoras, el 4004 también fue proporcionado con una familia de chips de soporte especialmente diseñados para él.1 Por ejemplo, cada "ROM de programa" internamente guardaba para su propio uso los 12 bit de dirección de programa del 4004, lo que permitía, si las 16 ROM fueron instaladas, acceso de 4 KB de memoria desde el bus de direcciones de 4 bits. El circuito 4004 fue construido con 2.300 transistores, y fue seguido el año siguiente por el primer microprocesador de 8 bits, el 8008, que contenía 3.300 transistores, y el 4040, que era una versión revisada del 4004.
Como su cuarta entrada en el mercado de microprocesadores, Intel lanzó el CPU que comenzó la revolución del microcomputador, el 8080, usado en el Altair 8800.
Especificaciones técnicas
>Microprocesador de 4 bits
>Contiene 2.300 transistores
>Encapsulado CERDIP de 16 pines
>Máxima velocidad del reloj 740 KHz
>Usa Arquitectura Harvard, es decir, almacenamiento separado de programas y datos. Contrario a la mayoría de los diseños con arquitectura de Harvard, que utilizan buses separados, el 4004, con su necesidad de mantener baja la cuenta de pines, usaba un bus de 4 bits multiplexado para transferir:
>12 bits de direcciones (direccionando hasta 4 KB)
>Instrucciones de 8 bits de ancho, que no deben ser colocadas en la misma memoria de datos de 4 bits de ancho.
>El conjunto de instrucciones está formado por 46 instrucciones (de las cuales 41 son de 8 bits de ancho y 5 de 16 bits de ancho)
>16 registros de 4 bits cada uno
>Stack interno de llamadas a subrutinas de tres niveles de profundidad
>Chipset (circuitos auxiliares) para crear sistemas basados en el 4004
Aplicaciones
El diseño del i4004 era muy eficaz para ser empleado en calculadoras y dispositivos de control. Existen incluso unos pocos viejos sistemas de control de semáforos en uso construidos con el i4004.
Artículo de colección
El Intel 4004, naturalmente, es uno los chips coleccionables/antiguos más codiciados del mundo. De valor más alto están los 4004 de color oro y blanco, con los llamados 'trazos grises' visibles en su porción blanca (el tipo original del paquete). En el 2004, cada uno de esos chips alcanzaron alrededor de US$400 en eBay. Los levemente menos valiosos chips de color blanco y oro sin rastros grises alcanzan típicamente $200 a $300. Esos chips sin un 'código de fecha' debajo son versiones anteriores, y por lo tanto valen un poco más. Otros chips valiosos incluyen el Intel 4040.
Microprocesador Intel 4004
Producción: Finales de 1971 — 1981
Fabricante(s): Intel
Frecuencia de reloj de CPU: 740 kHz
Conjunto de instrucciones: pre x86
Package(s): 16 pin DIP
Historia y descripción
El 4004 fue lanzado en un paquete de 16 pines CERDIP el 15 de noviembre de 1971. El 4004 fue el primer procesador de computadora diseñado y fabricado por el fabricante de chips Intel, quien previamente hacía semiconductores de chips de memoria.1 Marcian "Ted" Hoff formuló la propuesta arquitectónica en 1969. Sin embargo, la implementación del microprocesador sólo comenzó en 1970 cuando Federico Faggin fue empleado por Intel, procedente de Fairchild Semiconductor, para dirigir el proyecto y para diseñar el 4004 (1970-1971).2 En Fairchild, Faggin había desarrollado la tecnología pionera llamada Silicon Gate Technology (SGT) y había también diseñado el primer circuito integrado MOS usando la tecnología SGT (el Fairchild 3708), en 1968, demostrando la viabilidad de la nueva tecnología. Tan pronto como empezó a trabajar para Intel, Faggin creó una nueva metodología de "random logic design" con silicon gate, que no existía previamente, y que la utilizó para encajar el microprocesador en un único chip. Su metodología fue usada en todos los primeros diseños de microprocesadores de Intel (8008, 4040, 8080). Masatoshi Shima de Busicom asistió a Faggin durante el desarrollo de la familia 4004 y más tarde escribió el software para la calculadora Busicom. Shima se unió a la compañía ZiLOG, la primera compañía dedicada exclusivamente a microprocesadores, fundada por Federico Faggin a finales del 1974, y desarrolló el diseño del Z80 con Faggin.
Originalmente diseñado para la compañía japonesa Busicom para ser usado en su línea de calculadoras, el 4004 también fue proporcionado con una familia de chips de soporte especialmente diseñados para él.1 Por ejemplo, cada "ROM de programa" internamente guardaba para su propio uso los 12 bit de dirección de programa del 4004, lo que permitía, si las 16 ROM fueron instaladas, acceso de 4 KB de memoria desde el bus de direcciones de 4 bits. El circuito 4004 fue construido con 2.300 transistores, y fue seguido el año siguiente por el primer microprocesador de 8 bits, el 8008, que contenía 3.300 transistores, y el 4040, que era una versión revisada del 4004.
Como su cuarta entrada en el mercado de microprocesadores, Intel lanzó el CPU que comenzó la revolución del microcomputador, el 8080, usado en el Altair 8800.
Especificaciones técnicas
>Microprocesador de 4 bits
>Contiene 2.300 transistores
>Encapsulado CERDIP de 16 pines
>Máxima velocidad del reloj 740 KHz
>Usa Arquitectura Harvard, es decir, almacenamiento separado de programas y datos. Contrario a la mayoría de los diseños con arquitectura de Harvard, que utilizan buses separados, el 4004, con su necesidad de mantener baja la cuenta de pines, usaba un bus de 4 bits multiplexado para transferir:
>12 bits de direcciones (direccionando hasta 4 KB)
>Instrucciones de 8 bits de ancho, que no deben ser colocadas en la misma memoria de datos de 4 bits de ancho.
>El conjunto de instrucciones está formado por 46 instrucciones (de las cuales 41 son de 8 bits de ancho y 5 de 16 bits de ancho)
>16 registros de 4 bits cada uno
>Stack interno de llamadas a subrutinas de tres niveles de profundidad
>Chipset (circuitos auxiliares) para crear sistemas basados en el 4004
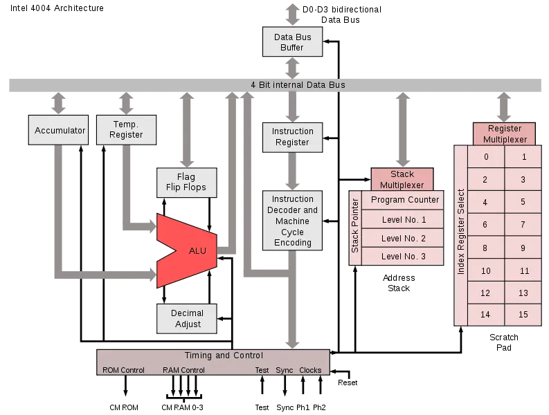
Microarquitectura y patillaje
Intel 4004 diagrama arquitectónico de bloque.
Intel 4004 DIP chip pinout

Intel 4004 diagrama arquitectónico de bloque.
Intel 4004 DIP chip pinout

Aplicaciones
El diseño del i4004 era muy eficaz para ser empleado en calculadoras y dispositivos de control. Existen incluso unos pocos viejos sistemas de control de semáforos en uso construidos con el i4004.
Artículo de colección
El Intel 4004, naturalmente, es uno los chips coleccionables/antiguos más codiciados del mundo. De valor más alto están los 4004 de color oro y blanco, con los llamados 'trazos grises' visibles en su porción blanca (el tipo original del paquete). En el 2004, cada uno de esos chips alcanzaron alrededor de US$400 en eBay. Los levemente menos valiosos chips de color blanco y oro sin rastros grises alcanzan típicamente $200 a $300. Esos chips sin un 'código de fecha' debajo son versiones anteriores, y por lo tanto valen un poco más. Otros chips valiosos incluyen el Intel 4040.
Eso es todo, Gracias por pasar!