Quiero aclarar en un principio que el informe no es mio,la fuente del mismo a sido agregada en el post.
Bueno, tras ver tranquilamente Terminator Génesis e intentar asimilar su absurdo argumento, los chapuceros fallos de guión que contiene, lo mal hecha que está, la inexistencia de secuencias memorables, lo patéticos que son los “defectos” especiales, lo del Terminator viejo (¡no decían que sus células energéticas duraban más de un siglo! ¿y envejecen a esta velocidad!)... Después de todo esto y de tomarme con toda la calma posible las lagunas argumentales, y tras analizar todos los comentarios que me habéis dejado en mi blog, creo que ha llegado el momento de reescribir todo el artículo. Por tanto os informo que el último comentario que corresponde al artículo inicial es el de fecha 25/07/2015, a partir de hoy, 31/07/2015, todo se reinicia, como si hubieseis saltado en el tiempo.
Por si queréis leer el articulo anterior, éste está aquí. En el actual he cambiado los nombres de los Universos (0, 1, 2 y 3) por unos nombres que considero más claros (Linea Temporal Básica, Linea Temporal-Génesis, etc)
Empecemos pues:
LINEA TEMPORAL BÁSICA
La Linea Temporal Básica no aparece específicamente en ninguna película, aunque los sucesos que en él suceden son los que se explican en Terminator 1 y en Terminator: Génesis por boca de los personajes.
En la Linea Temporal Básica (la original) John Connor es hijo de Sarah y de un padre desconocido (suponemos que también desconocido para ella, pues John usa siempre el apellido de la madre). Vive su vida hasta 1997, el día en que Skynet (ideada por investigadores militares, por Cyberdyne o por quien sea) se rebela contra la humanidad. Suponemos que el holocausto de la Linea Temporal Básica es inferior en destrucción al de los otros Universos, puesto que ocurre antes y la tecnología de Skynet es más atrasada (ha sido ideada sin interferencias exteriores, como por ejemplo el chip abandonado de la Linea Temporal T1 + Salvation).
Si siempre ocurre lo mismo, ¿porqué el bueno de Terminator no volvió a usar estas gafas de sol?
Podríamos suponer que Connor se convierte en líder de la resistencia por casualidad, consigue vencer a Skynet y libera la humanidad; pero hay un dialogo en Terminator, en boca de Kyle Reese, que dice: “...quería conocer a la leyenda, a Sarah Connor, quien enseñó a su hijo a pelear, a organizarse, preparándolo desde que era un niño, cuando se estaban escondiendo antes de la guerra...” Evidentemente estas frases parecen desbaratar la teoría de la Linea Temporal Básica, pues ya en él John Connor es preparado por su madre para convertirse en el líder que llegará a ser. Si esa sí, tenemos que afirmar que no existen universos que se subdividen y todo es una línea temporal, que se modifica sobre la marcha. Pero también podemos creer (y yo así lo hago) que la mayoría de los Johns Connors del multiverso siempre son lideres, siempre están preparados por su madre, siempre tienen una misión mesiánica y siempre terminan destruyendo a Skynet alrededor del 2029, cuando Skynet envía el T800 al pasado para matarlo antes de que nazca.
Siguiendo con la teoría (y tras maldecir a los guionistas de Terminator Génesis) sabemos que se crea en una división de la línea Temporal Básica en tres puntos: en 1973, cuando un T800 aparece para proteger a Sarah Connor; en 1984, cuando un T800 aparece para asesinarla; y en 2017, cuando el John Connor / T3000 hace su aparición.
Entre los años 1964 y 1966 - Nace Sarah Connor. (Advertencia: aunque en Terminator 3 aparece la tumba de Sarah Connor, y en ella se indica 1959 como año de su nacimiento, se trata de un dato falso, pues se trataba de una tumba falsa usada para guardar armas).
Sarah Connor ochentera
Año 1980 Nace Katherine Brewster
Año 1985 Nace John Connor, hijo de Sarah Connor y de padre desconocido.
Año 1997, 29 de agosto Día del Juicio Final. Skynet provoca un holocausto nuclear.
Año 2002 Nace Kyle Reese
Año 2029 Después de devastar la Tierra y esclavizar a la humanidad, las máquinas, gobernadas por Skynet están a punto de perder la guerra contra la resistencia humana liderada por John Connor. La única opción que tienen es asesinarle, pero como hacerlo en ese momento no serviría de nada (ya ha ha conducido a la resistencia humana a la victoria) decide eliminarlo antes de que nazca, así todo lo que ha hecho durante su vida no llegaría a suceder.
Skynet envía al año 1984 a un Terminator modelo T-800, con el fin de asesinar a Sarah Connor antes que quede embarazada.
John Connor envía a Kyle Reese a 1984 para protegerla, al instante siguiente un T5000 ataca a John Connor infectando sus células con materia mecánica, convirtiéndolo en un cyborg T3000.
FECHA DESCONOCIDA (alrededor de 2029) El cyborg T3000 es enviado a 2014 para proteger la creación de Génesis.
FECHA DESCONOCIDA (posterior a 2029) Un T1000 es enviado a 1973 para matar a Sarah Connor. Al mismo tiempo persona o personas desconocidas envían un T800 al mismo año para protegerla.
LINEA TEMPORAL GÉNESIS
El primer problema que he detectado es dónde colocamos a Terminator: Génesis. Tampoco era muy complicado: En la llamada Linea Temporal Básica. ¿Las razones? Varias, a saber:
1 La voz en Off indica al principio de la película que el Día del Juicio Final ocurre en 1997 y eso solo ocurre en la Linea Temporal Básica, pues en la Linea Temporal T1 + Salvation y en la Linea Temporal Rise of the Machines ocurre en 2004 y en la Linea Temporal Judgment Day jamás llega a ocurrir.
2 Observamos que el T5000 ataca a John Connor en 2029, y eso solo puede ocurrir en la Linea Temporal Básica, pues sabemos que en las líneas temporales T1 + Salvation y Rise of the Machines, John Connor muere en 2032 y en la Linea Temporal Judgment Day no llega a convertirse el líder de la resistencia humana.
3 El ataque del T5000 justo después del envío del T800, deja sin sentido los envíos posteriores de otros Terminators como el T1000 o la TX, pues John Connor no está por la labor de proteger a nadie.
En el momento en que el T1000 y el T800 (enviados en un momento desconocido por alguien que no es revelado) aparecen en el año 1973 de la línea Temporal Básica, se produce una división de la línea temporal. En esta línea Sarah y el Terminator Protector viven su vida hasta 1997 y, tal como sabemos por la película, no ocurre el Día del Juicio Final, pero igualmente aparece un T800 en 1984 y el T3000 en 2014. ¿Explicación? La única explicación es que todos ellos fueron enviados desde la Línea Temporal Básica y todos ellos llegaron a la misma línea temporal, la Génesis. Pero claro, en la línea Génesis John Connor no nace cuando tiene que nacer ni muere cuando tiene que morir, por lo que, si no nace, ¿como puede enviar a alguien?
Solo se me ocurre una explicación (en el gráfico del final del articulo se entiende mejor). De la Línea Temporal Básica parten un T1000 y el T800 protector a 1973, eso crea la Línea Génesis y en ella aparecen (enviados desde la Básica) en 1984 un T800 y en 2014 un T3000. Tiene sentido, pues como el Holocausto no se ha producido en 1997, la intención del T3000 es que se produzca en 2017. Solo hay un fallo. Desde la básica ya salió un Terminator que dio origen a la Línea T1+ Salvation, entonces ¿cómo puede salir otro que de origen a Génesis? A la espera de las nuevas películas que resolverán estas dudas, de momento he señalado en el gráfico una línea Básica inicial y una línea Básica bis. Son la misma si exceptuamos el “pequeño” detalle del T800 enviado a 1973.
La cronología es la siguiente:
Entre los años 1964 y 1966 Nace Sarah Connor.
Año 1973 Un T1000 mata a los padres de Sarah Connor. Ella es salvada por un T800
Años 1973 a 1984 Sarah es adiestrada por el T800 Guardian y la prepara para los acontecimientos venideros. Ambos construyen una unidad de desplazamiento temporal.
Año 1984 Aparece en Los Angeles un cyborg modelo Terminator T800, dispuesto a asesinar a Sarah Connor. Es inutilizado por el T800 Protector y Sarah Connor.
Un T1000 ataca a Kyle Reese y también es destruido. ¿Este T1000 es el mismo que intentó asesinar a Sarah once años antes? No es tan descabellado, pues Sarah y el T800 Guardian conocían su existencia y llevaban años preparando la trampa para destruirle.
Sarah y Kyle se desplazan temporalmente a 2017, con el fin de evitar Génesis
Años de 1984 a 2017 El T800 Protector se infiltra en Cyberdyne Systems y prepara la llegada de Sarah y Kyle.
Año 2002 Nace Kyle Reese
Año 2014 Aparece en los san francisco un T3000 que ha “poseído” a John Connor. Se introduce en Cyberdyne Systems para ayudar a Daniel Dyson a desarrollar la tegnología que hará posible Sknet.
Año 2017 Sarah y Kyle aparecen en San Francisco, (en la misma línea temporal, pues el T800 Guardian está esperándoles)
Cyberdyne inicia Génesis, un acceso online a la mayoría de los instrumentos digitales del mundo, entre ellos los que controlan las armas nucleares.
El cyborg T300 ataca a Sarah, Kyle y al T800 Guardian, pero consiguen vencerle y de paso, como quien no quiere la cosa, destruir los cuarteles generales de Cyberdyne, no obstante Skynet sigue funcionando.
LINEA TEMPORAL T1 + SALVATION
La Linea Temporal Básica no desaparece al enviar el T-800 a 1984, sigue su recorrido y especulo que Skynet es vencido por los humanos, puesto que las maquinas (en su infinita sabiduría) no comprenden perfectamente los entresijos del tiempo espacio, y cuando el T-800 aparece en 1984 la línea temporal se desdobla, creando un nuevo universo y no afectando su realidad.
La Linea Temporal T1 + Salvation empieza en el momento en que el T-800 aparece en Los Angeles
Los hechos de la Linea Temporal T1 + Salvation son explicados en Terminator y en Terminator Salvation.
El hecho que Kyle Reese se convierta en padre de Connor modifica el futuro adelantando la creación de Skynet en unos años (o dándole una tecnología superior), gracias al chip del T800, por ello el holocausto ocurre después y, por las mismas razones expuestas antes, es más devastador.
La tecnología de Skynet se basa siempre en los descubrimientos del científico Miles Dyson, quien descubre el modo de fabricar un nuevo tipo de procesador basado en redes neuronales, con una velocidad de proceso próxima a la de un cerebro humano. La computadoras equipadas con el nuevo tipo de procesador aprenden con rapidez y adquieren consciencia.
En La Linea Temporal T1 + Salvation Dyson descubre el nuevo diseño de procesador al estudiar los restos del Terminator destruido por Sarah y Kyle, no obstante el ataque de Skynet ocurre más tarde, en 2004 en lugar de ocurrir en 1997 (pero ocurre igualmente), debido a las interferencias de Sarah Connor y su lucha para evitar lo inevitable.
Éste universo es el básico que engloba la mayor parte de la historia: Aparecen el Terminator y Kyle; ambos mueren (bueno, uno muere y otro es destruido); Sarah se dedica a viajar y entrenar a su hijo John; en 2006 ocurre el holocausto; John, tras varias vicisitudes se convierte en el líder de la resistencia; conoce a Kyle en el futuro; termina destruyendo a Skynet... Pero Skynet reacciona y envía un robot al pasado, concretamente a 1995. Éste segundo Terminador, al aparecer, origina la Linea Temporal Judgment Day.
La Linea Temporal T1 + Salvation tiene continuidad en Terminator Salvation. En esa película John tiene conciencia que Kyle es su padre, por lo que quiere salvarlo de Skynet para mandarlo al pasado. Por su parte, Skynet también tiene conciencia de ese hecho, por ello quiere capturarlo. Como no es posible que se conozca algo de un universo distinto, tenemos que deducir que Terminator Salvation pertenece a la misma linea temporal que otra de las películas. No puede ser Terminator II, pues esta se corresponde con el Linea Temporal Judgment Day, que es la única sin Skynet en el futuro. Tampoco puede ser la Linea Temporal Básica, pues en ese universo Kyle no es el padre de John. La única opción que nos queda es el Linea Temporal T1 + Salvation.
Sigamos, tras mandar las máquinas al pasado y al darse cuenta que no le sirve de nada, pues cada vez que hace eso crea un universo distinto y su existencia no es modificada (¡las máquinas también se equivocan), Skynet por pura venganza consigue matar a John en 2032/33. Katherine, su esposa, y sus colaboradores continúan la lucha. Skynet entonces manda la Terminatrix al pasado para eliminar a estos. La Terminatrix aparece en el año 2004 de la Linea Temporal T1 + Salvation, creando la Linea Temporal Rise Of The Machines.
Veamos la cronología de esta línea temporal:
Entre los años 1964 y 1966 Nace Sarah Connor.
Año 1980 Nace Katherine Brewster
Año 1984 Primera Bifurcación temporal: Aparece en Los Angeles un cyborg modelo Terminator T800, dispuesto a asesinar a Sarah Connor, futura madre de John Connor.
Instantes después aparece Kyle Reese, un miembro de la resistencia humana que también accede a la máquina del tiempo, con la misión de proteger a Sarah y desbaratar, si puede, los planes del T800.
Sarah y Kyle, logran destruir al Terminator antes que este pueda cumplir su misión, lamentablemente Kyle muere en la lucha.
Año 1984-5 Sarah viaja por el norte de México preparando cintas grabadas para su futuro hijo, John, hijo de ella y de Kyle.
Año 1985, 28 de febrero Nace John Connor, hijo de Sarah Connor y de Kyle Reese.
1984 a 1990 Cyberdyne Systems ha recuperado un brazo y un chip del primer T800. Ambos están construidos por una tecnología desconocida. Cyberdyne se dedica a estudiar estos elementos para aplicar su tecnología a la construcción de maquinaria civil y militar.
Año 1994 Sarah Connor es encerrada en un psiquiátrico, después de haber intentado destruir la empresa Cyberdyne Systems, responsable de la creación de Skynet.
Año 2002 Nace Kyle Reese
Año 2004 Día del Juicio Final. Skynet provoca un holocausto nuclear.
Año 2018 Debido a las alteraciones en la línea temporal, John no es el líder de la rebelión sino solo uno de sus integrantes, no obstante Skynet sigue considerándolo el mayor enemigo a abatir. Otro de sus objetivos es Kyle Reese, que en esa época aun no ha sido su padre (pues no ha viajado al pasado).
Año 2029 John, convencido que tiene que liberar a Kyle, que está prisionero de Skynet, viaja hasta la base central del gobierno de las máquinas. Consigue liberarlo y destruir la base, pero la guerra no ha terminado. A resultas de los acontecimientos, la resistencia por fin lo considera su indiscutible líder.
Las máquinas, en su intento fallido por matar a Sarah Connor (bueno, en realidad no es un intento fallido, porqué eso ocurrió en la Linea Temporal Básica), cambian de objetivo y se deciden a eliminar al adolescente John. Por ello envían un robot más avanzado, el T1000 que aparece en 1995; dando inicio a la Linea Temporal Judgment Day. Por su parte John envía un T-800 al mismo año para protegerse a si mismo.
Año 2032 John Connor muere a manos de un T850. Su esposa Katherine Brewster, segunda al mando, lo reprograma.
Año 2033 Skynet vuelve a intentarlo y decide mandar un nuevo Terminator, el modelo T-X. En realidad la función del Terminator no es acabar con John Connor, sino con los futuros colaboradores de Connor dentro de la resistencia. También quiere eliminar a su esposa Katherine. Cuando aparece en 2004 de la Linea Temporal T1 + Salvation, se inicia la Linea Temporal Rise Of The Machines.
LINEA TEMPORAL JUDGMENT DAY
Ya hemos visto que La Linea Temporal T1 + Salvation no desaparece al enviar el T-1000 a 1995, pues sigue su recorrido gasta el punto en que John Connor muere (y más allá).
Los hechos de la Linea Temporal Judgement Day están narrados en Terminator II – El Juicio Final. En esta línea temporal, Sarah, John y el T800 atacan a Cyberdyne Systems y consiguen evitar la creación de Skynet. Por lo que el futuro de la Linea Temporal Judgement Day es absolutamente distinto del narrado en la Linea Temporal Básica y T1 + Salvation. En este universo no existe la hecatombe nuclear, ni John tiene la necesidad de salvar a la humanidad. En la película estrenada en los cines no se apercibe este futuro claramente, pero en el DVD se añadió un final alternativo en el que una Sarah anciana descansa en el parquecito infantil mostrado varias veces durante la película. Entre los columpios está un adulto John Connor (que llega a ser senador) jugando con su hija.
Esta línea temporal avanza hacia el futuro tranquilamente, sin holocaustos nucleares, robots asesinos o Terminators buenos o malos...
Entre los años 1964 y 1966 Nace Sarah Connor.
Año 1980 Nace Katherine Brewster
Año 1984 Primera Bifurcación temporal: Aparece en Los Angeles un cyborg modelo Terminator T800, dispuesto a asesinar a Sarah Connor, futura madre de John Connor.
Instantes después aparece Kyle Reese, un miembro de la resistencia humana que también accede a la máquina del tiempo, con la misión de proteger a Sarah y desbaratar, si puede, los planes del T800.
Sarah y Kyle, logran destruir al Terminator antes que este pueda cumplir su misión, lamentablemente Kyle muere en la lucha.
Año 1984-5 Sarah viaja por el norte de México preparando cintas grabadas para su futuro hijo, John, hijo de ella y de Kyle.
Año 1985, 28 de febrero Nace John Connor, hijo de Sarah Connor y de Kyle Reese.
1984 a 1990 Cyberdyne Systems ha recuperado un brazo y un chip del primer T800. Ambos están construidos por una tecnología desconocida. Cyberdyne se dedica a estudiar estos elementos para aplicar su tecnología a la construcción de maquinaria civil y militar.
Año 1994 Sarah Connor es encerrada en un psiquiátrico, después de haber intentado destruir la empresa Cyberdyne Systems, responsable de la creación de Skynet.
Año 1995 Segunda Bifurcación temporal : Aparece en Los Angeles un Terminator T-1000 dispuesto a acabar con John Connor.
El joven Connor recibirá la ayuda de un T800, capturado por la resistencia y reprogramado por el propio John.
Sarah, John y el T800 contactan con el Dr. Miles Bennett Dyson, responsable de la creación futura de Skynet. Ayudados por él, recuperan el brazo y el chip y, tras destruir el T1000, los arrojan a una cuba de fundición. El propio T800 sigue el mismo camino y también es destruido, para eliminar cualquier objeto que pueda ayudar a la creación de Skynet.
Skynet no es creada y ningún holocausto nuclear viene a estorbar nuestra “pacífica existencia”.
LINEA TEMPORAL RISE OF THE MACHINES
Estos hechos están narrados en Terminator III – La Rebelión de las Máquinas. Se trata de un universo que puede corresponderse con una modificación del presente de la Linea Temporal T1 + Salvation ocasionada por la presencia de la Terminatrix en el 2004.
En ese momento la línea espacio-tiempo ha sufrido tantas modificaciones y se han creado tantos universos paralelos que la continuidad temporal tiene que ajustarse para no caer en paradojas, y esto quizás explica el cúmulo de casualidades que aparecen en la película, casualidades que de otro modo sería muy improbable que sucedieran, a saber:
Casualidad 1: John Connor está en paradero desconocido y se dedica a vagar sin rumbo por Estados Unidos. “Casualmente” llega, debido a un accidente de moto, a la misma ciudad en el mismo momento en que aparecen allí un T800 y la Terminatrix, que en realidad no lo buscan a él.
Casualidad 2: Debido a ese accidente, se dirige a una clínica veterinaria para curarse. “Casualmente” allí trabaja su futura mujer. Ella aparca en plena noche debido a una urgencia y minutos después llega allí la Terminatrix y aparece el T800 como quien no quiere la cosa.
Casualidad 3: “Casualmente” John conocía a Katherine de niño, y resulta que ella no lo ha olvidado porque se enrolló con él cuando era un chaval, justo antes del punto de inflexión del año 1995 que convierte la Linea Temporal T1 + Salvation en la Linea Temporal Judgment Day (este dato nos demuestra que hasta ese momento nos encontramos en Linea Temporal T1 + Salvation).
4 “Casualmente” el padre de Katherine es el general que controla Skynet y que tiene el poder para activarla.
En fin, demasiadas casualidades. No obstante la historia continua y, como suele suceder, John, Katherine y el T800, terminan destruyendo a la Terminatrix, pero no pueden evitar que ese mismo año ocurra la rebelión de Skynet. Finalmente (en 2032, no en 2029) Skynet manda un Terminator para eliminar a los colaboradores de John Connor, en este Universo o línea temporal no hay necesidad de eliminarlo a él.
Veámoslo cronológicamente:
Entre los años 1964 y 1966 Nace Sarah Connor.
Año 1980 Nace Katherine Brewster
Año 1984 Primera Bifurcación temporal: Aparece en Los Angeles un cyborg modelo Terminator T800, dispuesto a asesinar a Sarah Connor, futura madre de John Connor.
Instantes después aparece Kyle Reese, un miembro de la resistencia humana que también accede a la máquina del tiempo, con la misión de proteger a Sarah y desbaratar, si puede, los planes del T800.
Sarah y Kyle, logran destruir al Terminator antes que este pueda cumplir su misión, lamentablemente Kyle muere en la lucha.
Año 1984-5 Sarah viaja por el norte de México preparando cintas grabadas para su futuro hijo, John, hijo de ella y de Kyle.
Año 1985, 28 de febrero Nace John Connor, hijo de Sarah Connor y de Kyle Reese.
1984 a 1990 Cyberdyne Systems ha recuperado un brazo y un chip del primer T800. Ambos están construidos por una tecnología desconocida. Cyberdyne se dedica a estudiar estos elementos para aplicar su tecnología a la construcción de maquinaria civil y militar.
Año 1994 Sarah Connor es encerrada en un psiquiátrico, después de haber intentado destruir la empresa Cyberdyne Systems, responsable de la creación de Skynet.
Año 1995 Segunda Bifurcación Temporal: Aparece en Los Angeles un Terminator T-1000 dispuesto a acabar con John Connor.
El joven Connor recibirá la ayuda de un T800, capturado por la resistencia y reprogramado por el propio John.
Sarah, John y el T800 contactan con el Dr. Miles Bennett Dyson, responsable de la creación futura de Skynet. Ayudados por él, recuperan el brazo y el chip y, tras destruir el T1000, los arrojan a una cuba de fundición. El propio T800 sigue el mismo camino y también es destruido, para eliminar cualquier objeto que pueda ayudar a la creación de Skynet.
Entre agosto y Diciembre de 1997 Muerte de Sarah Connor. Leucemia.
Año 2002 Nace Kyle Reese
Año 2003 A pesar de los intentos de destruirla unos años antes, Skynet finalmente ha sido desarrollado por el gobierno de los EEUU.
Tercera Bifurcación temporal: Aparece el Terminator modelo T-X, de nuevo la resistencia envía un modelo T850 a ayudar a John Connor.
John Connor conoce a Katherine Brewster
La misión del T800 no es proteger a John de la Terminatrix, sino esconderlos a él y a Katherine en un refugio nuclear para que desde allí comanden los primeros movimientos de la resistencia humana tras el holocausto (Bueno, esto es lo que ideó la Katherine del año 2033, tras la muerte de John; pero la Katherine del año 2033 existe en la Linea Temporal T1 + Salvation, y al mandar el T800 para protegerlos a la Katherine y al John jóvenes, lo que en realidad ha hecho es crear una Linea Temporal Rise Of The Machines. En el 1 ellos se salvan sin necesidad de refugios nucleares, viven su vida, John muere y Katherine manda el t800. En la Linea Temporal Rise Of The Machines, ellos se salvan gracias al refugio nuclear y a partir de ese momento ignoramos como se desarrollan los hechos, pues no están explicados en ninguna de las películas).
En este universo un virus está infectando a la mayoría de los ordenadores del mundo. Es el propio Skynet quien ha creado el virus y su intención es que el gobierno active la defensa automática para terminar con él y así obtener dominio total sobre todos los sistemas de defensa y redes informáticas globales.
2004, 25 de julio Robert Brewster, padre de Katherine, es el encargado de activar Skynet para que luche contra el virus. Skynet toma el control de los ordenadores del mundo entero. Empieza la rebelión de las máquinas.
El T850 consigue destruir al T-X y encierra a John y a Katherine en un viejo refugio nuclear, donde se mantendrán a salvo los primeros tiempos de la guerra y desde donde comandarán la rebelión cuando Skynet origina el holocausto nuclear.
Durante los siguientes 20 años John consigue liderar la resistencia humana
Año 2032 John Connor muere a manos de un T850.
Año 2033 Katherine Brewster reprograma el T850 que mató a John. Entonces Skynet mandar un Terminator, el modelo T-X con la intención de acabar con los futuros colaboradores de Connor dentro de la resistencia, entre ellos a su esposa Katherine. Cuando aparece en 2004 de la Linea Temporal T1 + Salvation, se inicia la Linea Temporal Rise Of The Machines.
Bien, con esta relación quedan enumerados los hechos esenciales, pero como podemos observar se contradicen entre sí, y en algunos casos el efecto precede a la causa.
He leído explicaciones de los acontecimientos, cada una de ellas más enrevesada que la anterior. No es tan complicado, hay que tomarse la serie de películas como si cada una de ellas nos narrara la historia desde un universo distinto, entonces todo queda medianamente claro.
La teoría de los universos paralelos se basa, entre otros, en el Principio de Autoconsistencia de Novikov y en los cálculos de Kip Thorne. No voy a intentar explicar estas teorías, puesto que este no es el momento ni el lugar, pero no está de más indicar que simples masas pasando en el tiempo a través de agujeros de gusano no podrían generar ninguna paradoja a nivel físico: es decir, que cualquier situación que se provoque en una historia de viaje temporal puede permitir muchas soluciones coherentes.
Esto se soluciona mediante la teoría de los Universos paralelos, una posibilidad teórica que evitaría la mayor parte de las paradojas relacionadas con viajes a través del tiempo. H. Everett, en su interpretación de mundos múltiples, sugiere que todos los eventos cuánticos posibles pueden ocurrir simultáneamente en historias exclusivas. Estas historias alternas o paralelas, formarían un árbol ramificado que simbolizaría todos los posibles resultados de cualquier interacción. Si yo viajo al pasado y mato a mi abuelo, no dejo de existir, puesto que ya existía, pero automáticamente se ramifica la linea temporal y se crea un universo paralelo en el que mi abuelo está muerto y yo no he llegado a existir.
No obstante físicos como Stephen Hawking creen que esta interacción o interferencia entre historias alternativas no es posible.
PARADOJAS
Independientemente que con todo lo anterior quede clara hasta cierto punto la estructura interna de las películas, nunca evitaremos que haya una serie de paradojas que no pueden explicarse claramente. Hay muchas, pero las tres esenciales son las siguientes:
PARADOJA DE LA PERSISTENCIA DE LA EXISTENCIA
Es el propio John Connor del futuro quien envía a un soldado primero y a un T800 después, a 1984 y a 1995 con la misión de proteger a su madre y a su versión adolescente de los intentos de asesinato por parte de las máquinas. Para que Connor pueda hacer esto, tiene que haber vivido toda su vida sin ser asesinado por ningún Terminator, no obstante esa situación cambia cuando Skynet envía al pasado sus robots asesinos.
La deducción evidente que tendría que haber hecho es la siguiente: Si estoy vivo es irrelevante mandar un T800 al pasado, puesto que si estoy vivo en mi presente es que no ha pasado nada que consiga matarme en el pasado. Esto es así, pero solo funciona en su Línea Temporal, pues en otra de ellas tiene que luchar con el Terminator que quiere matarle, y en otra quizás el Terminator consiga hacerlo.
PARADOJA DE LA FOTO
Al final de Terminator I, Sarah se hace una foto que se corresponde con la que lleva en sus manos Kyle. Esto ha sido visto como una paradoja, pues Kyle posee una foto del pasado modificado por él, pero en realidad tampoco lo es, puesto que la foto inicial de Kyle pertenece al LINEA TEMPORAL BÁSICA y la que se hace Sarah al final de la película, pertenece al LINEA TEMPORAL T1 + SALVATION. Lo curioso es que es la misma foto.
Una probable explicación sería autoconvencernos que el hecho que Sarah Connor sea fotografiada embarazada es un hecho inevitable, que se da en todas las líneas de tiempo independientemente de quien sea el padre de la criatura.
PARADOJA DE LA AUTOCREACIÓN
John Connor es engendrado gracias a que el propio John Connor envía a su padre al pasado. La paradoja es manifiesta, John Connor es causa de sí mismo. El único ser que puede causarse a sí mismo es Dios, por tanto John Connor es Dios.
Aunque tampoco esto es una paradoja; John Connor no se crea a si mismo. Él existe en la Linea Temporal Básica como hijo de Sarah y un padre desconocido. El John Connor de la Linea Temporal Básica manda a Kyle al pasado y este termina engendrando a otra persona, los John Connor de las demás líneas, quienes en ningún momento mandan a Kyle al pasado. Mandan Terminators a través de la máquina temporal como quien toma el autobús, eso si, pero Kyle no vuelve a viajar.
Esta misma paradoja parece mostrarse en Skynet: El chip que facilita la creación de Skynet en Terminator II, no es sino una parte del Terminator que aparece en 1984. Podríamos considerar que Skynet no envía el robot al pasado sólo para evitar que la resistencia triunfe sino para conseguir que su propia existencia sea posible. Por tanto podríamos deducir que Skynet es causa de si misma, Skynet es también de naturaleza divina al igual que John Connor. Pero, como pasa con Connor, aquí tampoco hay una paradoja: El Skynet de la Linea Temporal Básica es creada por investigadores militares, gracias al chip hallado en Terminator II se acelera está creación y aparece una Skynet diferente, la de la Linea Temporal T1 + Salvation. En ningún momento Skynet tiene conciencia de su autocreación, pues las dos Skynets que están a ambos extremos de la linea temporal pertenecen a universos distintos.
El famoso chip. Aunque lo parezca no es una tableta de chocolate
Resumiendo, aunque no se hubiesen encontrado los fragmentos del primer Terminator, Dyson habría encontrado el modo de fabricar el chip, aunque quizás habría tardado más tiempo.
Hay que tener claro un concepto: Si un viajero del tiempo llega al pasado y mata a su abuelo, lo hará en un universo distinto en el que nunca será concebido. Es decir, seguirá existiendo en su universo original, pero no existirá en el universo que se originó al matar a su abuelo. Por lo tanto nunca podrá retornar a su universo original.
Para terminar adjunto un pequeño croquis de las lineas temporales y sus subdivisiones
Bueno, tras ver tranquilamente Terminator Génesis e intentar asimilar su absurdo argumento, los chapuceros fallos de guión que contiene, lo mal hecha que está, la inexistencia de secuencias memorables, lo patéticos que son los “defectos” especiales, lo del Terminator viejo (¡no decían que sus células energéticas duraban más de un siglo! ¿y envejecen a esta velocidad!)... Después de todo esto y de tomarme con toda la calma posible las lagunas argumentales, y tras analizar todos los comentarios que me habéis dejado en mi blog, creo que ha llegado el momento de reescribir todo el artículo. Por tanto os informo que el último comentario que corresponde al artículo inicial es el de fecha 25/07/2015, a partir de hoy, 31/07/2015, todo se reinicia, como si hubieseis saltado en el tiempo.
Por si queréis leer el articulo anterior, éste está aquí. En el actual he cambiado los nombres de los Universos (0, 1, 2 y 3) por unos nombres que considero más claros (Linea Temporal Básica, Linea Temporal-Génesis, etc)
Empecemos pues:
LINEA TEMPORAL BÁSICA
La Linea Temporal Básica no aparece específicamente en ninguna película, aunque los sucesos que en él suceden son los que se explican en Terminator 1 y en Terminator: Génesis por boca de los personajes.
En la Linea Temporal Básica (la original) John Connor es hijo de Sarah y de un padre desconocido (suponemos que también desconocido para ella, pues John usa siempre el apellido de la madre). Vive su vida hasta 1997, el día en que Skynet (ideada por investigadores militares, por Cyberdyne o por quien sea) se rebela contra la humanidad. Suponemos que el holocausto de la Linea Temporal Básica es inferior en destrucción al de los otros Universos, puesto que ocurre antes y la tecnología de Skynet es más atrasada (ha sido ideada sin interferencias exteriores, como por ejemplo el chip abandonado de la Linea Temporal T1 + Salvation).
Si siempre ocurre lo mismo, ¿porqué el bueno de Terminator no volvió a usar estas gafas de sol?
Podríamos suponer que Connor se convierte en líder de la resistencia por casualidad, consigue vencer a Skynet y libera la humanidad; pero hay un dialogo en Terminator, en boca de Kyle Reese, que dice: “...quería conocer a la leyenda, a Sarah Connor, quien enseñó a su hijo a pelear, a organizarse, preparándolo desde que era un niño, cuando se estaban escondiendo antes de la guerra...” Evidentemente estas frases parecen desbaratar la teoría de la Linea Temporal Básica, pues ya en él John Connor es preparado por su madre para convertirse en el líder que llegará a ser. Si esa sí, tenemos que afirmar que no existen universos que se subdividen y todo es una línea temporal, que se modifica sobre la marcha. Pero también podemos creer (y yo así lo hago) que la mayoría de los Johns Connors del multiverso siempre son lideres, siempre están preparados por su madre, siempre tienen una misión mesiánica y siempre terminan destruyendo a Skynet alrededor del 2029, cuando Skynet envía el T800 al pasado para matarlo antes de que nazca.
Siguiendo con la teoría (y tras maldecir a los guionistas de Terminator Génesis) sabemos que se crea en una división de la línea Temporal Básica en tres puntos: en 1973, cuando un T800 aparece para proteger a Sarah Connor; en 1984, cuando un T800 aparece para asesinarla; y en 2017, cuando el John Connor / T3000 hace su aparición.
Entre los años 1964 y 1966 - Nace Sarah Connor. (Advertencia: aunque en Terminator 3 aparece la tumba de Sarah Connor, y en ella se indica 1959 como año de su nacimiento, se trata de un dato falso, pues se trataba de una tumba falsa usada para guardar armas).
Sarah Connor ochentera
Año 1980 Nace Katherine Brewster
Año 1985 Nace John Connor, hijo de Sarah Connor y de padre desconocido.
Año 1997, 29 de agosto Día del Juicio Final. Skynet provoca un holocausto nuclear.
Año 2002 Nace Kyle Reese
Año 2029 Después de devastar la Tierra y esclavizar a la humanidad, las máquinas, gobernadas por Skynet están a punto de perder la guerra contra la resistencia humana liderada por John Connor. La única opción que tienen es asesinarle, pero como hacerlo en ese momento no serviría de nada (ya ha ha conducido a la resistencia humana a la victoria) decide eliminarlo antes de que nazca, así todo lo que ha hecho durante su vida no llegaría a suceder.
Skynet envía al año 1984 a un Terminator modelo T-800, con el fin de asesinar a Sarah Connor antes que quede embarazada.
John Connor envía a Kyle Reese a 1984 para protegerla, al instante siguiente un T5000 ataca a John Connor infectando sus células con materia mecánica, convirtiéndolo en un cyborg T3000.
FECHA DESCONOCIDA (alrededor de 2029) El cyborg T3000 es enviado a 2014 para proteger la creación de Génesis.
FECHA DESCONOCIDA (posterior a 2029) Un T1000 es enviado a 1973 para matar a Sarah Connor. Al mismo tiempo persona o personas desconocidas envían un T800 al mismo año para protegerla.
LINEA TEMPORAL GÉNESIS
El primer problema que he detectado es dónde colocamos a Terminator: Génesis. Tampoco era muy complicado: En la llamada Linea Temporal Básica. ¿Las razones? Varias, a saber:
1 La voz en Off indica al principio de la película que el Día del Juicio Final ocurre en 1997 y eso solo ocurre en la Linea Temporal Básica, pues en la Linea Temporal T1 + Salvation y en la Linea Temporal Rise of the Machines ocurre en 2004 y en la Linea Temporal Judgment Day jamás llega a ocurrir.
2 Observamos que el T5000 ataca a John Connor en 2029, y eso solo puede ocurrir en la Linea Temporal Básica, pues sabemos que en las líneas temporales T1 + Salvation y Rise of the Machines, John Connor muere en 2032 y en la Linea Temporal Judgment Day no llega a convertirse el líder de la resistencia humana.
3 El ataque del T5000 justo después del envío del T800, deja sin sentido los envíos posteriores de otros Terminators como el T1000 o la TX, pues John Connor no está por la labor de proteger a nadie.
En el momento en que el T1000 y el T800 (enviados en un momento desconocido por alguien que no es revelado) aparecen en el año 1973 de la línea Temporal Básica, se produce una división de la línea temporal. En esta línea Sarah y el Terminator Protector viven su vida hasta 1997 y, tal como sabemos por la película, no ocurre el Día del Juicio Final, pero igualmente aparece un T800 en 1984 y el T3000 en 2014. ¿Explicación? La única explicación es que todos ellos fueron enviados desde la Línea Temporal Básica y todos ellos llegaron a la misma línea temporal, la Génesis. Pero claro, en la línea Génesis John Connor no nace cuando tiene que nacer ni muere cuando tiene que morir, por lo que, si no nace, ¿como puede enviar a alguien?
Solo se me ocurre una explicación (en el gráfico del final del articulo se entiende mejor). De la Línea Temporal Básica parten un T1000 y el T800 protector a 1973, eso crea la Línea Génesis y en ella aparecen (enviados desde la Básica) en 1984 un T800 y en 2014 un T3000. Tiene sentido, pues como el Holocausto no se ha producido en 1997, la intención del T3000 es que se produzca en 2017. Solo hay un fallo. Desde la básica ya salió un Terminator que dio origen a la Línea T1+ Salvation, entonces ¿cómo puede salir otro que de origen a Génesis? A la espera de las nuevas películas que resolverán estas dudas, de momento he señalado en el gráfico una línea Básica inicial y una línea Básica bis. Son la misma si exceptuamos el “pequeño” detalle del T800 enviado a 1973.
La cronología es la siguiente:
Entre los años 1964 y 1966 Nace Sarah Connor.
Año 1973 Un T1000 mata a los padres de Sarah Connor. Ella es salvada por un T800
Años 1973 a 1984 Sarah es adiestrada por el T800 Guardian y la prepara para los acontecimientos venideros. Ambos construyen una unidad de desplazamiento temporal.
Año 1984 Aparece en Los Angeles un cyborg modelo Terminator T800, dispuesto a asesinar a Sarah Connor. Es inutilizado por el T800 Protector y Sarah Connor.
Un T1000 ataca a Kyle Reese y también es destruido. ¿Este T1000 es el mismo que intentó asesinar a Sarah once años antes? No es tan descabellado, pues Sarah y el T800 Guardian conocían su existencia y llevaban años preparando la trampa para destruirle.
Sarah y Kyle se desplazan temporalmente a 2017, con el fin de evitar Génesis
Años de 1984 a 2017 El T800 Protector se infiltra en Cyberdyne Systems y prepara la llegada de Sarah y Kyle.
Año 2002 Nace Kyle Reese
Año 2014 Aparece en los san francisco un T3000 que ha “poseído” a John Connor. Se introduce en Cyberdyne Systems para ayudar a Daniel Dyson a desarrollar la tegnología que hará posible Sknet.
Año 2017 Sarah y Kyle aparecen en San Francisco, (en la misma línea temporal, pues el T800 Guardian está esperándoles)
Cyberdyne inicia Génesis, un acceso online a la mayoría de los instrumentos digitales del mundo, entre ellos los que controlan las armas nucleares.
El cyborg T300 ataca a Sarah, Kyle y al T800 Guardian, pero consiguen vencerle y de paso, como quien no quiere la cosa, destruir los cuarteles generales de Cyberdyne, no obstante Skynet sigue funcionando.
LINEA TEMPORAL T1 + SALVATION
La Linea Temporal Básica no desaparece al enviar el T-800 a 1984, sigue su recorrido y especulo que Skynet es vencido por los humanos, puesto que las maquinas (en su infinita sabiduría) no comprenden perfectamente los entresijos del tiempo espacio, y cuando el T-800 aparece en 1984 la línea temporal se desdobla, creando un nuevo universo y no afectando su realidad.
La Linea Temporal T1 + Salvation empieza en el momento en que el T-800 aparece en Los Angeles
Los hechos de la Linea Temporal T1 + Salvation son explicados en Terminator y en Terminator Salvation.
El hecho que Kyle Reese se convierta en padre de Connor modifica el futuro adelantando la creación de Skynet en unos años (o dándole una tecnología superior), gracias al chip del T800, por ello el holocausto ocurre después y, por las mismas razones expuestas antes, es más devastador.
La tecnología de Skynet se basa siempre en los descubrimientos del científico Miles Dyson, quien descubre el modo de fabricar un nuevo tipo de procesador basado en redes neuronales, con una velocidad de proceso próxima a la de un cerebro humano. La computadoras equipadas con el nuevo tipo de procesador aprenden con rapidez y adquieren consciencia.
En La Linea Temporal T1 + Salvation Dyson descubre el nuevo diseño de procesador al estudiar los restos del Terminator destruido por Sarah y Kyle, no obstante el ataque de Skynet ocurre más tarde, en 2004 en lugar de ocurrir en 1997 (pero ocurre igualmente), debido a las interferencias de Sarah Connor y su lucha para evitar lo inevitable.
Éste universo es el básico que engloba la mayor parte de la historia: Aparecen el Terminator y Kyle; ambos mueren (bueno, uno muere y otro es destruido); Sarah se dedica a viajar y entrenar a su hijo John; en 2006 ocurre el holocausto; John, tras varias vicisitudes se convierte en el líder de la resistencia; conoce a Kyle en el futuro; termina destruyendo a Skynet... Pero Skynet reacciona y envía un robot al pasado, concretamente a 1995. Éste segundo Terminador, al aparecer, origina la Linea Temporal Judgment Day.
La Linea Temporal T1 + Salvation tiene continuidad en Terminator Salvation. En esa película John tiene conciencia que Kyle es su padre, por lo que quiere salvarlo de Skynet para mandarlo al pasado. Por su parte, Skynet también tiene conciencia de ese hecho, por ello quiere capturarlo. Como no es posible que se conozca algo de un universo distinto, tenemos que deducir que Terminator Salvation pertenece a la misma linea temporal que otra de las películas. No puede ser Terminator II, pues esta se corresponde con el Linea Temporal Judgment Day, que es la única sin Skynet en el futuro. Tampoco puede ser la Linea Temporal Básica, pues en ese universo Kyle no es el padre de John. La única opción que nos queda es el Linea Temporal T1 + Salvation.
Sigamos, tras mandar las máquinas al pasado y al darse cuenta que no le sirve de nada, pues cada vez que hace eso crea un universo distinto y su existencia no es modificada (¡las máquinas también se equivocan), Skynet por pura venganza consigue matar a John en 2032/33. Katherine, su esposa, y sus colaboradores continúan la lucha. Skynet entonces manda la Terminatrix al pasado para eliminar a estos. La Terminatrix aparece en el año 2004 de la Linea Temporal T1 + Salvation, creando la Linea Temporal Rise Of The Machines.
Veamos la cronología de esta línea temporal:
Entre los años 1964 y 1966 Nace Sarah Connor.
Año 1980 Nace Katherine Brewster
Año 1984 Primera Bifurcación temporal: Aparece en Los Angeles un cyborg modelo Terminator T800, dispuesto a asesinar a Sarah Connor, futura madre de John Connor.
Instantes después aparece Kyle Reese, un miembro de la resistencia humana que también accede a la máquina del tiempo, con la misión de proteger a Sarah y desbaratar, si puede, los planes del T800.
Sarah y Kyle, logran destruir al Terminator antes que este pueda cumplir su misión, lamentablemente Kyle muere en la lucha.
Año 1984-5 Sarah viaja por el norte de México preparando cintas grabadas para su futuro hijo, John, hijo de ella y de Kyle.
Año 1985, 28 de febrero Nace John Connor, hijo de Sarah Connor y de Kyle Reese.
1984 a 1990 Cyberdyne Systems ha recuperado un brazo y un chip del primer T800. Ambos están construidos por una tecnología desconocida. Cyberdyne se dedica a estudiar estos elementos para aplicar su tecnología a la construcción de maquinaria civil y militar.
Año 1994 Sarah Connor es encerrada en un psiquiátrico, después de haber intentado destruir la empresa Cyberdyne Systems, responsable de la creación de Skynet.
Año 2002 Nace Kyle Reese
Año 2004 Día del Juicio Final. Skynet provoca un holocausto nuclear.
Año 2018 Debido a las alteraciones en la línea temporal, John no es el líder de la rebelión sino solo uno de sus integrantes, no obstante Skynet sigue considerándolo el mayor enemigo a abatir. Otro de sus objetivos es Kyle Reese, que en esa época aun no ha sido su padre (pues no ha viajado al pasado).
Año 2029 John, convencido que tiene que liberar a Kyle, que está prisionero de Skynet, viaja hasta la base central del gobierno de las máquinas. Consigue liberarlo y destruir la base, pero la guerra no ha terminado. A resultas de los acontecimientos, la resistencia por fin lo considera su indiscutible líder.
Las máquinas, en su intento fallido por matar a Sarah Connor (bueno, en realidad no es un intento fallido, porqué eso ocurrió en la Linea Temporal Básica), cambian de objetivo y se deciden a eliminar al adolescente John. Por ello envían un robot más avanzado, el T1000 que aparece en 1995; dando inicio a la Linea Temporal Judgment Day. Por su parte John envía un T-800 al mismo año para protegerse a si mismo.
Año 2032 John Connor muere a manos de un T850. Su esposa Katherine Brewster, segunda al mando, lo reprograma.
Año 2033 Skynet vuelve a intentarlo y decide mandar un nuevo Terminator, el modelo T-X. En realidad la función del Terminator no es acabar con John Connor, sino con los futuros colaboradores de Connor dentro de la resistencia. También quiere eliminar a su esposa Katherine. Cuando aparece en 2004 de la Linea Temporal T1 + Salvation, se inicia la Linea Temporal Rise Of The Machines.
LINEA TEMPORAL JUDGMENT DAY
Ya hemos visto que La Linea Temporal T1 + Salvation no desaparece al enviar el T-1000 a 1995, pues sigue su recorrido gasta el punto en que John Connor muere (y más allá).
Los hechos de la Linea Temporal Judgement Day están narrados en Terminator II – El Juicio Final. En esta línea temporal, Sarah, John y el T800 atacan a Cyberdyne Systems y consiguen evitar la creación de Skynet. Por lo que el futuro de la Linea Temporal Judgement Day es absolutamente distinto del narrado en la Linea Temporal Básica y T1 + Salvation. En este universo no existe la hecatombe nuclear, ni John tiene la necesidad de salvar a la humanidad. En la película estrenada en los cines no se apercibe este futuro claramente, pero en el DVD se añadió un final alternativo en el que una Sarah anciana descansa en el parquecito infantil mostrado varias veces durante la película. Entre los columpios está un adulto John Connor (que llega a ser senador) jugando con su hija.
Esta línea temporal avanza hacia el futuro tranquilamente, sin holocaustos nucleares, robots asesinos o Terminators buenos o malos...
Entre los años 1964 y 1966 Nace Sarah Connor.
Año 1980 Nace Katherine Brewster
Año 1984 Primera Bifurcación temporal: Aparece en Los Angeles un cyborg modelo Terminator T800, dispuesto a asesinar a Sarah Connor, futura madre de John Connor.
Instantes después aparece Kyle Reese, un miembro de la resistencia humana que también accede a la máquina del tiempo, con la misión de proteger a Sarah y desbaratar, si puede, los planes del T800.
Sarah y Kyle, logran destruir al Terminator antes que este pueda cumplir su misión, lamentablemente Kyle muere en la lucha.
Año 1984-5 Sarah viaja por el norte de México preparando cintas grabadas para su futuro hijo, John, hijo de ella y de Kyle.
Año 1985, 28 de febrero Nace John Connor, hijo de Sarah Connor y de Kyle Reese.
1984 a 1990 Cyberdyne Systems ha recuperado un brazo y un chip del primer T800. Ambos están construidos por una tecnología desconocida. Cyberdyne se dedica a estudiar estos elementos para aplicar su tecnología a la construcción de maquinaria civil y militar.
Año 1994 Sarah Connor es encerrada en un psiquiátrico, después de haber intentado destruir la empresa Cyberdyne Systems, responsable de la creación de Skynet.
Año 1995 Segunda Bifurcación temporal : Aparece en Los Angeles un Terminator T-1000 dispuesto a acabar con John Connor.
El joven Connor recibirá la ayuda de un T800, capturado por la resistencia y reprogramado por el propio John.
Sarah, John y el T800 contactan con el Dr. Miles Bennett Dyson, responsable de la creación futura de Skynet. Ayudados por él, recuperan el brazo y el chip y, tras destruir el T1000, los arrojan a una cuba de fundición. El propio T800 sigue el mismo camino y también es destruido, para eliminar cualquier objeto que pueda ayudar a la creación de Skynet.
Skynet no es creada y ningún holocausto nuclear viene a estorbar nuestra “pacífica existencia”.
LINEA TEMPORAL RISE OF THE MACHINES
Estos hechos están narrados en Terminator III – La Rebelión de las Máquinas. Se trata de un universo que puede corresponderse con una modificación del presente de la Linea Temporal T1 + Salvation ocasionada por la presencia de la Terminatrix en el 2004.
En ese momento la línea espacio-tiempo ha sufrido tantas modificaciones y se han creado tantos universos paralelos que la continuidad temporal tiene que ajustarse para no caer en paradojas, y esto quizás explica el cúmulo de casualidades que aparecen en la película, casualidades que de otro modo sería muy improbable que sucedieran, a saber:
Casualidad 1: John Connor está en paradero desconocido y se dedica a vagar sin rumbo por Estados Unidos. “Casualmente” llega, debido a un accidente de moto, a la misma ciudad en el mismo momento en que aparecen allí un T800 y la Terminatrix, que en realidad no lo buscan a él.
Casualidad 2: Debido a ese accidente, se dirige a una clínica veterinaria para curarse. “Casualmente” allí trabaja su futura mujer. Ella aparca en plena noche debido a una urgencia y minutos después llega allí la Terminatrix y aparece el T800 como quien no quiere la cosa.
Casualidad 3: “Casualmente” John conocía a Katherine de niño, y resulta que ella no lo ha olvidado porque se enrolló con él cuando era un chaval, justo antes del punto de inflexión del año 1995 que convierte la Linea Temporal T1 + Salvation en la Linea Temporal Judgment Day (este dato nos demuestra que hasta ese momento nos encontramos en Linea Temporal T1 + Salvation).
4 “Casualmente” el padre de Katherine es el general que controla Skynet y que tiene el poder para activarla.
En fin, demasiadas casualidades. No obstante la historia continua y, como suele suceder, John, Katherine y el T800, terminan destruyendo a la Terminatrix, pero no pueden evitar que ese mismo año ocurra la rebelión de Skynet. Finalmente (en 2032, no en 2029) Skynet manda un Terminator para eliminar a los colaboradores de John Connor, en este Universo o línea temporal no hay necesidad de eliminarlo a él.
Veámoslo cronológicamente:
Entre los años 1964 y 1966 Nace Sarah Connor.
Año 1980 Nace Katherine Brewster
Año 1984 Primera Bifurcación temporal: Aparece en Los Angeles un cyborg modelo Terminator T800, dispuesto a asesinar a Sarah Connor, futura madre de John Connor.
Instantes después aparece Kyle Reese, un miembro de la resistencia humana que también accede a la máquina del tiempo, con la misión de proteger a Sarah y desbaratar, si puede, los planes del T800.
Sarah y Kyle, logran destruir al Terminator antes que este pueda cumplir su misión, lamentablemente Kyle muere en la lucha.
Año 1984-5 Sarah viaja por el norte de México preparando cintas grabadas para su futuro hijo, John, hijo de ella y de Kyle.
Año 1985, 28 de febrero Nace John Connor, hijo de Sarah Connor y de Kyle Reese.
1984 a 1990 Cyberdyne Systems ha recuperado un brazo y un chip del primer T800. Ambos están construidos por una tecnología desconocida. Cyberdyne se dedica a estudiar estos elementos para aplicar su tecnología a la construcción de maquinaria civil y militar.
Año 1994 Sarah Connor es encerrada en un psiquiátrico, después de haber intentado destruir la empresa Cyberdyne Systems, responsable de la creación de Skynet.
Año 1995 Segunda Bifurcación Temporal: Aparece en Los Angeles un Terminator T-1000 dispuesto a acabar con John Connor.
El joven Connor recibirá la ayuda de un T800, capturado por la resistencia y reprogramado por el propio John.
Sarah, John y el T800 contactan con el Dr. Miles Bennett Dyson, responsable de la creación futura de Skynet. Ayudados por él, recuperan el brazo y el chip y, tras destruir el T1000, los arrojan a una cuba de fundición. El propio T800 sigue el mismo camino y también es destruido, para eliminar cualquier objeto que pueda ayudar a la creación de Skynet.
Entre agosto y Diciembre de 1997 Muerte de Sarah Connor. Leucemia.
Año 2002 Nace Kyle Reese
Año 2003 A pesar de los intentos de destruirla unos años antes, Skynet finalmente ha sido desarrollado por el gobierno de los EEUU.
Tercera Bifurcación temporal: Aparece el Terminator modelo T-X, de nuevo la resistencia envía un modelo T850 a ayudar a John Connor.
John Connor conoce a Katherine Brewster
La misión del T800 no es proteger a John de la Terminatrix, sino esconderlos a él y a Katherine en un refugio nuclear para que desde allí comanden los primeros movimientos de la resistencia humana tras el holocausto (Bueno, esto es lo que ideó la Katherine del año 2033, tras la muerte de John; pero la Katherine del año 2033 existe en la Linea Temporal T1 + Salvation, y al mandar el T800 para protegerlos a la Katherine y al John jóvenes, lo que en realidad ha hecho es crear una Linea Temporal Rise Of The Machines. En el 1 ellos se salvan sin necesidad de refugios nucleares, viven su vida, John muere y Katherine manda el t800. En la Linea Temporal Rise Of The Machines, ellos se salvan gracias al refugio nuclear y a partir de ese momento ignoramos como se desarrollan los hechos, pues no están explicados en ninguna de las películas).
En este universo un virus está infectando a la mayoría de los ordenadores del mundo. Es el propio Skynet quien ha creado el virus y su intención es que el gobierno active la defensa automática para terminar con él y así obtener dominio total sobre todos los sistemas de defensa y redes informáticas globales.
2004, 25 de julio Robert Brewster, padre de Katherine, es el encargado de activar Skynet para que luche contra el virus. Skynet toma el control de los ordenadores del mundo entero. Empieza la rebelión de las máquinas.
El T850 consigue destruir al T-X y encierra a John y a Katherine en un viejo refugio nuclear, donde se mantendrán a salvo los primeros tiempos de la guerra y desde donde comandarán la rebelión cuando Skynet origina el holocausto nuclear.
Durante los siguientes 20 años John consigue liderar la resistencia humana
Año 2032 John Connor muere a manos de un T850.
Año 2033 Katherine Brewster reprograma el T850 que mató a John. Entonces Skynet mandar un Terminator, el modelo T-X con la intención de acabar con los futuros colaboradores de Connor dentro de la resistencia, entre ellos a su esposa Katherine. Cuando aparece en 2004 de la Linea Temporal T1 + Salvation, se inicia la Linea Temporal Rise Of The Machines.
Bien, con esta relación quedan enumerados los hechos esenciales, pero como podemos observar se contradicen entre sí, y en algunos casos el efecto precede a la causa.
He leído explicaciones de los acontecimientos, cada una de ellas más enrevesada que la anterior. No es tan complicado, hay que tomarse la serie de películas como si cada una de ellas nos narrara la historia desde un universo distinto, entonces todo queda medianamente claro.
La teoría de los universos paralelos se basa, entre otros, en el Principio de Autoconsistencia de Novikov y en los cálculos de Kip Thorne. No voy a intentar explicar estas teorías, puesto que este no es el momento ni el lugar, pero no está de más indicar que simples masas pasando en el tiempo a través de agujeros de gusano no podrían generar ninguna paradoja a nivel físico: es decir, que cualquier situación que se provoque en una historia de viaje temporal puede permitir muchas soluciones coherentes.
Esto se soluciona mediante la teoría de los Universos paralelos, una posibilidad teórica que evitaría la mayor parte de las paradojas relacionadas con viajes a través del tiempo. H. Everett, en su interpretación de mundos múltiples, sugiere que todos los eventos cuánticos posibles pueden ocurrir simultáneamente en historias exclusivas. Estas historias alternas o paralelas, formarían un árbol ramificado que simbolizaría todos los posibles resultados de cualquier interacción. Si yo viajo al pasado y mato a mi abuelo, no dejo de existir, puesto que ya existía, pero automáticamente se ramifica la linea temporal y se crea un universo paralelo en el que mi abuelo está muerto y yo no he llegado a existir.
No obstante físicos como Stephen Hawking creen que esta interacción o interferencia entre historias alternativas no es posible.
PARADOJAS
Independientemente que con todo lo anterior quede clara hasta cierto punto la estructura interna de las películas, nunca evitaremos que haya una serie de paradojas que no pueden explicarse claramente. Hay muchas, pero las tres esenciales son las siguientes:
PARADOJA DE LA PERSISTENCIA DE LA EXISTENCIA
Es el propio John Connor del futuro quien envía a un soldado primero y a un T800 después, a 1984 y a 1995 con la misión de proteger a su madre y a su versión adolescente de los intentos de asesinato por parte de las máquinas. Para que Connor pueda hacer esto, tiene que haber vivido toda su vida sin ser asesinado por ningún Terminator, no obstante esa situación cambia cuando Skynet envía al pasado sus robots asesinos.
La deducción evidente que tendría que haber hecho es la siguiente: Si estoy vivo es irrelevante mandar un T800 al pasado, puesto que si estoy vivo en mi presente es que no ha pasado nada que consiga matarme en el pasado. Esto es así, pero solo funciona en su Línea Temporal, pues en otra de ellas tiene que luchar con el Terminator que quiere matarle, y en otra quizás el Terminator consiga hacerlo.
PARADOJA DE LA FOTO
Al final de Terminator I, Sarah se hace una foto que se corresponde con la que lleva en sus manos Kyle. Esto ha sido visto como una paradoja, pues Kyle posee una foto del pasado modificado por él, pero en realidad tampoco lo es, puesto que la foto inicial de Kyle pertenece al LINEA TEMPORAL BÁSICA y la que se hace Sarah al final de la película, pertenece al LINEA TEMPORAL T1 + SALVATION. Lo curioso es que es la misma foto.
Una probable explicación sería autoconvencernos que el hecho que Sarah Connor sea fotografiada embarazada es un hecho inevitable, que se da en todas las líneas de tiempo independientemente de quien sea el padre de la criatura.
PARADOJA DE LA AUTOCREACIÓN
John Connor es engendrado gracias a que el propio John Connor envía a su padre al pasado. La paradoja es manifiesta, John Connor es causa de sí mismo. El único ser que puede causarse a sí mismo es Dios, por tanto John Connor es Dios.
Aunque tampoco esto es una paradoja; John Connor no se crea a si mismo. Él existe en la Linea Temporal Básica como hijo de Sarah y un padre desconocido. El John Connor de la Linea Temporal Básica manda a Kyle al pasado y este termina engendrando a otra persona, los John Connor de las demás líneas, quienes en ningún momento mandan a Kyle al pasado. Mandan Terminators a través de la máquina temporal como quien toma el autobús, eso si, pero Kyle no vuelve a viajar.
Esta misma paradoja parece mostrarse en Skynet: El chip que facilita la creación de Skynet en Terminator II, no es sino una parte del Terminator que aparece en 1984. Podríamos considerar que Skynet no envía el robot al pasado sólo para evitar que la resistencia triunfe sino para conseguir que su propia existencia sea posible. Por tanto podríamos deducir que Skynet es causa de si misma, Skynet es también de naturaleza divina al igual que John Connor. Pero, como pasa con Connor, aquí tampoco hay una paradoja: El Skynet de la Linea Temporal Básica es creada por investigadores militares, gracias al chip hallado en Terminator II se acelera está creación y aparece una Skynet diferente, la de la Linea Temporal T1 + Salvation. En ningún momento Skynet tiene conciencia de su autocreación, pues las dos Skynets que están a ambos extremos de la linea temporal pertenecen a universos distintos.
El famoso chip. Aunque lo parezca no es una tableta de chocolate
Resumiendo, aunque no se hubiesen encontrado los fragmentos del primer Terminator, Dyson habría encontrado el modo de fabricar el chip, aunque quizás habría tardado más tiempo.
Hay que tener claro un concepto: Si un viajero del tiempo llega al pasado y mata a su abuelo, lo hará en un universo distinto en el que nunca será concebido. Es decir, seguirá existiendo en su universo original, pero no existirá en el universo que se originó al matar a su abuelo. Por lo tanto nunca podrá retornar a su universo original.
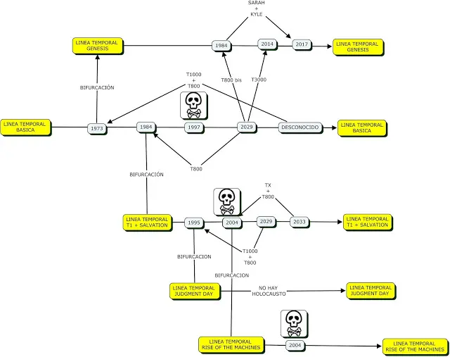
Para terminar adjunto un pequeño croquis de las lineas temporales y sus subdivisiones