![Todo lo que debes saber sobre el RCP[Resucitacion Cardio ] Todo lo que debes saber sobre el RCP[Resucitacion Cardio ]](https://storage.posteamelo.com/assets-adonis/assets/2015/05/10/FOTO_CORAZON_CUIDADOS_DEL_CORAZON.jpg-lvd-Qt9Ars8.webp)
luciana dijo:Ultimamente han sucedido casos de muerte subita, algunos tan conocidos como el de Romina Yan y el del reciente ex Presidente Nestor Kirchner.
Segun el Instituto Cardiovascular de Buenos Aires , basados en estadísticas del Ministerio de Salud, en nuestro país uno de cada diez argentinos muere a causa de muerte súbita, y un 20% de la población sana desconoce que puede morir por esta causa. Un buen diagnóstico realizado con anticipación puede ayudar a prevenirla.
Lamentablemente todos somos suceptibles a que nos pase algo en cualquie momento.
Y sin duda no esta demas estar preparado en caso de una desgracia, saber hacer el RCP[RESUCITACION CARDIO PULMONAR] puede salvar la vida d otro persona.

¿Que es la muerte subita?

REANIMACION POR MUERTE SUBITA
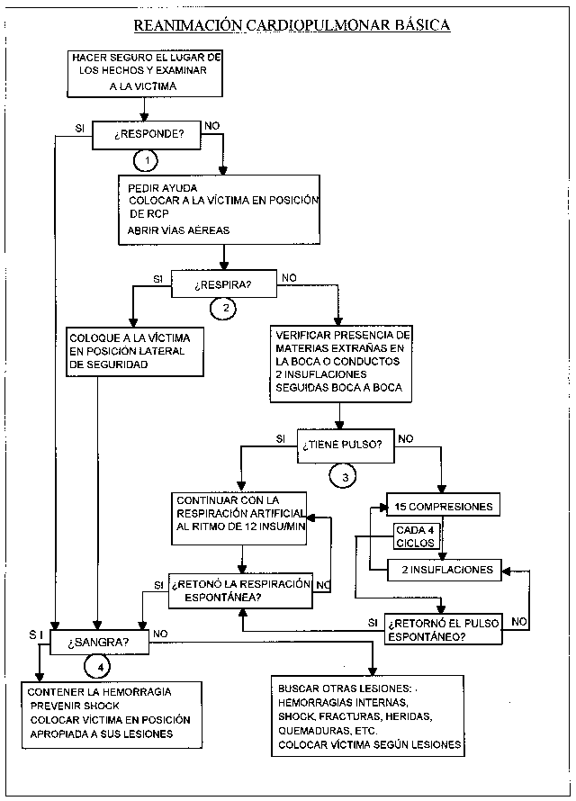
PASO A PASO
PASO A PASO
Valoración primaria y RCP
Consiste en la exploración de las constantes vitales con el único fin de detectar su presencia, sin entretenernos en cuantificar. Se realizará siempre de manera rápida y sistemática, siguiendo estos pasos:
-CONSCIENCIA: Para evaluar la consciencia se preguntará a la víctima si nos escucha y cómo se encuentra, a la vez que la sacudimos ligeramente los hombros o se la pellizca en la cara (A.V.D.N.). No sólo buscaremos que el paciente nos dé una respuesta verbal sino que podemos esperar cualquier movimiento de defensa del tipo de apertura o cierre de ojos, retirada de la cara o manos ante pellizcos, etc...

-Si la víctima responde, pasaremos a realizar la valoración secundaria; si, por el contrario, no percibimos ninguna respuesta consideraremos a la víctima inconsciente, avisaremos a una ambulancia asistencial y/o a un facultativo y pasaremos a prepararnos para la evaluación de la respiración. Recordad que a una persona inconsciente como consecuencia de un golpe (traumatismo) siempre se la supondrá y tratará como si tuviera lesión en la columna vertebral, tratando y movilizando el eje cabeza, cuello y tronco como un solo bloque.
-PREPARACIÓN: Nos colocaremos a la altura de los hombros, quitaremos la ropa que nos moleste del pecho de la víctima (¡atención con los sujetadores que tienen aros metálicos!); aflojaremos corbata y cinturón, retiramos cadenas o collares y colocaremos a la víctima tumbada sobre un plano duro en decúbito supino (boca arriba) con los brazos a lo largo del cuerpo.
-RESPIRACIÓN: La evaluaremos acercando un lateral de nuestra cara a la boca y nariz de la víctima mientras que miramos su pecho y abdomen. Buscamos con esto oír y/o sentir en nuestra mejilla la entrada y salida del aire de la víctima, a la vez que nos permite ver y observar el movimiento respiratorio del tórax y abdomen

-En caso de no sentir la respiración, observaremos que la boca y faringe estén libres de objetos que puedan obstruir las vías aéreas (dentaduras, chicles, caramelos, flemas, vómitos, etc.), liberaremos la base de la lengua que también puede obstruir el paso del aire por la faringe. Para ello pondremos una mano en la frente, que empujará hacia abajo, y la otra en la nuca, que tirará hacia arriba, consiguiendo así estirar el cuello elevando la mandíbula y con ella la base de la lengua, volviendo de nuevo a comprobar la respiración. Esta maniobra es conocida como hiperextensión.


-Si la respiración existe, giraremos su cabeza hacia un lado y pasaremos a realizar la valoración secundaria; si, por el contrario, la respiración no está presente realizaremos 2 insuflaciones seguidas (boca a boca) y a continuación valoraremos el pulso.
-BOCA A BOCA: Consiste en introducir en los pulmones de la víctima el aire contenido en nuestra boca, faringe, laringe, tráquea y bronquios antes de que quede viciado por nuestra propia respiración; es decir: el aire que aún no ha sufrido el total intercambio gaseoso en nuestros pulmones.
![Todo lo que debes saber sobre el RCP[Resucitacion Cardio ] Todo lo que debes saber sobre el RCP[Resucitacion Cardio ]](https://storage.posteamelo.com/assets-adonis/assets/2015/05/10/bocaboca-fvJ_ghGmDNd.gif)
-No retirar la mano de la nuca; si lo hacemos porque la boca está firmemente cerrada y es preciso abrirla (ver figura anterior) no la apoyeis en la garganta pues impediría la entrada del aire.
-Si al insuflar vemos subir el abdomen es síntoma de que el aire pasa al estómago en vez de los pulmones; en este caso corregiremos la postura de la cabeza realizando de nuevo la hiperextensión del cuello o comprobando de nuevo la cavidad de la boca y faringe para detectar que la lengua o cuerpos extraños impidan la entrada de aire en los pulmones. Si esto es lo que ocurre, realizaremos la maniobra de desobstrucción.

-PULSO: El pulso vamos a localizarle en cualquiera de las arterias carótidas situadas en el cuello a ambos lados de la nuez. Para ello utilizaremos 2 ó 3 dedos (nunca el pulgar) de la mano que teníamos en la nuca, que la haremos resbalar por cualquiera de los laterales de la tráquea (mejor por el lado opuesto a nosotros) hasta la depresión existente entre ésta y los músculos externo-cleido-mastoideos, presionando hacia la nuez. Si sentimos el pulso seguiremos realizando el boca a boca a ritmo de 1 insuflación cada 5 segundos; si, por el contrario, la víctima carece de pulso NO golpearemos el tórax con el puño y comenzaremos el masaje cardíaco externo.

-MASAJE CARDIACO EXTERNO: Consiste en comprimir el corazón entre el esternón y la columna vertebral cargando nuestro peso sobre el tercio inferior del esternón de la víctima. Para localizar este punto con exactitud seguiremos con los dedos de una de nuestras manos el borde inferior de las costillas en dirección al esternón, y en la zona central del pecho chocaremos con la punta cartilaginosa del esternón (apófisis xifoides); en este punto pondremos 2 o 3 dedos de la otra mano en dirección a la cabeza y en este nuevo punto colocaremos el talón de la primera mano. Esta es la zona donde realizaremos las compresiones, quedando completamente desnuda y especialmente si existen sujetadores con aros metálicos; ello implica actuar con respeto a la intimidad del sujeto.

-Para ello, sin apoyar ni la palma de la mano ni los dedos sobre la víctima, pondremos la otra mano sobre la primera (mejor entrelazando los dedos) y con los brazos rectos y perpendiculares al pecho de la víctima dejaremos caer nuestro peso con el fin de hacer descender el tórax unos centímetros(1).
-Las compresiones serán secas y rítmicas (contaremos ...y uno... y dos... y tres... etc.), en numero de 15, posteriormente volveremos a dar dos insuflaciones rápidas y de nuevo 15 masajes externos.
-Cada conjunto de 2 insuflaciones y 15 masajes se denomina ciclo de reanimación con un socorrista.
-Si son dos los reanimadores, el ciclo es de 1 insuflación y 5 masajes. Consideraremos secuencia al conjunto de 4 ciclos completos de reanimación.



-FINALIZACIÓN DE LA REANIMACIÓN: Al finalizar cada secuencia volveremos a valorar si el pulso está presente. Si no hay pulso seguiremos realizando secuencias hasta que retorne. Cuando el pulso retorne volveremos a valorar la respiración actuando como se ha descrito anteriormente.
Daremos por finalizada la resucitación...
... cuando otra persona nos sustituya (otro socorrista, personal de ambulancia asistencial, médico, etc.)
... cuando un médico certifique el fallecimiento de la víctima
... cuando recupere las constantes vitales o
... cuando estemos agotados y no podamos continuar con la reanimación.

![Todo lo que debes saber sobre el RCP[Resucitacion Cardio ] Todo lo que debes saber sobre el RCP[Resucitacion Cardio ]](https://storage.posteamelo.com/assets-adonis/assets/2015/05/10/rcp-M8LE0DFv2TY.gif)

VIDEOS DE RCP

¿Como prevenir la Muerte Subita?
-Claves y recomendaciones para prevenir la muerte súbita: Los deportistas suelen ser el paradigma de la salud y la aptitud física hasta que se difunden las imágenes de uno de ellos desplomándose, de golpe, en el campo de juego. La secuencia sigue con el equipo médico que corre, realiza maniobras rápidas, aparece la ambulancia y luego, la noticia con el trágico diagnóstico: muerte súbita.
Esta forma de morir impacta por la inmediatez y la sorpresa. Para los especialistas es un tema de investigación desde hace años ya que la primera causa de muerte, en el mundo, es la enfermedad cardíaca.
Se considera muerte súbita a la que sucede de manera no traumática, abrupta e inesperada, en general por causas cardiovasculares, dentro de las primeras horas del comienzo de los síntomas. Los datos del Consejo Nacional de Resucitación, según explica su ex director, Saúl Frajer, indican que una de cada mil personas muere por muerte súbita, en la población en general. Y este es el porcentaje que se aplica para la Argentina.
Del total, menos del 15% ocurre mientras se practica ejercicio físico. El 85% restante corresponde a personas que sufren muerte súbita en su vida cotidiana. Pese a ser el mayor porcentaje, este grupo es el menos estudiado.
"Entre un 80 y un 90% de los casos de muerte súbita se debe a causas cardíacas", confirma el cardiólogo Héctor Kunik, presidente de la Asociación Metropolitana de Medicina del Deporte (AMMDEP). Los demás casos se deben, básicamente, a causas neurológicas o a golpe de calor.
El principal grupo de riesgo son los hombres mayores de 30 años con antecedentes familiares de enfermedades coronarias, o con alguno de los factores de riesgo mayores: hipertensión arterial, tabaquismo, hipercolesterolemia y sedentarismo. Otra característica de la muerte súbita es la infrecuencia en mujeres. La relación es de 10 hombres contra 1 mujer. No hay una explicación clara al respecto.
"El grupo de riesgo debe hacerse, al menos, un electrocardiograma. Según los resultados, el médico evaluará cómo seguir", recomienda Kunik.
Si bien el ejercicio intenso genera un impacto importante en la actividad cardíaca, y esto en personas predispuestas puede desencadenar arritmia o muerte súbita, los especialistas coinciden, y recalcan, que la actividad física ayuda a prevenir las patologías cardiovasculares. "El efecto protector del ejercicio excede largamente el pequeño aumento de riesgo que ocurre durante la actividad física vigorosa", remarca Kunik.
"Para llegar a la arritmia del corazón debe haber una anormalidad previa", explica el cardiólogo Roberto Peidro, secretario científico del Consejo de la Sociedad Argentina de Cardiología y jefe de rehabilitación cardiovascular de la Fundación Favaloro.
"Las causas más frecuentes de la muerte súbita están relacionadas, en los deportistas jóvenes, con enfermedades congénitas y, en los mayores de 35 años, con patologías coronarias", agrega.
A la vez, hay drogas que pueden favorecer la aparición de la muerte súbita, como anabólicos esteroides, anfetaminas y cocaína. Por último, otro desencadenante puede ser un traumatismo fuerte sobre el pecho.
Ante el temor que provoca escuchar hablar sobre muerte súbita, la pregunta que surge es ¿se puede prevenir o evitar? La respuesta no es simple.
"Si toda la población se hiciera todos los estudios cardíacos posibles, el porcentaje bajaría. Pero esto no es posible en la práctica. La mayoría de estas patologías son asintomáticas y para detectarlas se requieren estudios muy específicos. Sólo se buscan cuando hay dudas, síntomas o antecedentes. En los deportistas de alto rendimiento se hacen exámenes más específicos pero, de todas maneras, algunas patologías no se detectan", opina Peidro.
El especialista ejemplifica con un estudio realizado en Italia, a principios de los 90, sobre 16 deportistas que sobrevivieron a la muerte súbita gracias a las técnicas de reanimación. "Del total, 13 tenían alguna patología coronaria que podría haberse detectado pero hubo 3 a los que no se les detectó nada", detalla. Si bien algunas de las patologías cardíacas son difíciles de detectar, lo que sí se puede evitar es la muerte súbita por golpe de calor, que produce un alto índice de mortalidad.
A los controles periódicos y la consulta al especialista antes de realizar ejercicio, Kunik y su colega Guillermo Díaz Colodrero, de la AMMDEP, suman dos consejos que podrían ayudar a evitar la muerte súbita: "Concienciar a la población para evitar la aparición de factores desencadenantes y ampliar el uso de los desfibriladores automáticos externos en todos los espacios públicos".

