Cuestiones previas sobre el Daz3d
A esto probablemente ya lo conozcan, pero vale la pena aclararlo. Nuestra querida mascota "Que picardía", es un producto para el Daz 3D llamado Emoty guy. Para los que no sepan que es el Daz3D, es una herramienta gratuita para la creación y renderizado de escenas en 3d. Bien cabe aclarar que es un software muchísimo más modesto que el Maya o 3Ds max, si tu intención es dedicarte al diseño gráfico, te conviene exportar el contenido de Emoty guy desde Daz, a alguno de esos dos programas, ya que el motor de renderizado de estos es superior al que posee el Daz y por ende se obtienen mejores resultados.
Aclaro que no soy diseñador gráfico, juego algunas veces con el Daz, por lo que con el tiempo he adquirido algunos conocimientos sobre su funcionamiento, suficiente como para hacer algunas picardías.
El Daz3D es gratuito y lo pueden descargar desde su página http://www.daz3d.com
Para descargar el programa, primero deberán registrarse.

Cuando tengan el Daz instalado, deben dirigirse a la tienda de la web y buscar a que picardía, recuerden que el nombre del producto es Emoty guy.

Gran parte de los productos para utilizar en el Daz son de pago, pero por fortuna "Que picardía" es gratuito.
La instalación del Daz y los contenidos, pueden realizarse manualmente o bien utilizando un "manager" que provee la misma página.

Botón azul para instalación manual, botón verde utiliza el manager. El botón azul de arriba es para obtener el manager.

Yo siempre utilizo el manager y hasta ahora no tuve problemas.

Nociones fundamentales del manejo del Daz
Si bien el Daz no es una herramienta de carácter profesional, el manejo avanzado de la misma es bastante complejo, por lo que requeriría varios post, amén que excedería por mucho mis conocimientos sobre el tema.
Es más que recomendable mirar los tutoriales que trae el Daz.

La interfaz del Daz debería verse más o menos así, digo más o menos y debería, porque los paneles de herramientas son configurables, por lo que la posición de los botones varía según la configuración que se utilice. no se desesperen si no encuentran lo que buscan, con un poco de paciencia lo lograran, ningún botón se perdió, todo está allí es cuestión de encontrarlo y aprender su ubicación.
En el ángulo superior derecho del "viewport" están los controles para desplazarse por el mismo, en la parte superior de la pantalla esta la barra de herramientas y los menús. A la derecha y a la izquierda están los distintos paneles de trabajo, ambos se pueden ocultar para visualizar mejor el "viewport"


Crear un escenario
Lo primero es crear un escenario, el programa trae varios por defecto y se pueden conseguir muchos más en sitios web dedicados al intercambio de recursos para diseño gráfico.
Para seleccionar un escenario por defecto van a la ventana "Content library", aquí están todos los materiales que posee el programa más los que uds agreguen. Les conviene mantener la base de datos organizada, para que no les pase como a mí que me vuelvo mono cada vez que busco algo.

Como la tundra es buen lugar para un lince, pero no para una picardía, voy a eliminar ese escenario y optar por algo mas minimalista. Para borrar un elemento de la escena, basta con seleccionarlo en la tabla scene y apretar delete.

Una buena opción es ir al menú "Create" y elegir la opción "New Primitive".
Luego elegir la opción plano y aceptar.
Es necesario realizar el procedimiento anterior una segunda vez, con el fin de obtener dos planos en la escena.
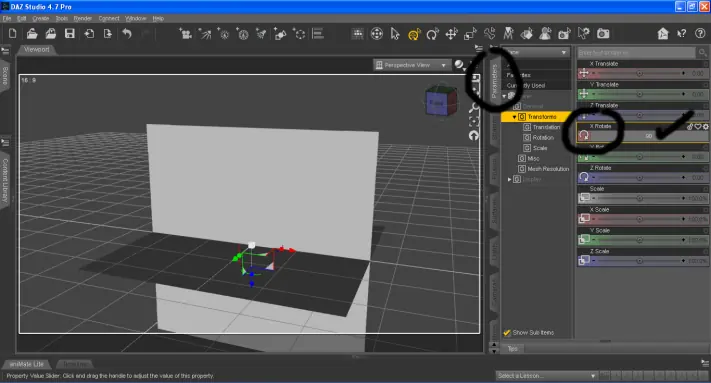
Cuando tenemos dos planos, seleccionamos uno de ellos en el panel "Scene" y nos dirigimos al panel "parameters", hacemos click en el parámetro numérico de rotación del eje x y escribimos 90.

Siempre que tengamos activa la herramienta "Universal Tool" y seleccionemos un objeto de la escena, aparecerá sobre este un eje cartesiano tridimensional, tal como se observa en la imagen anterior. Esto nos permitirá desplazar manualmente el objeto seleccionado en cualquier dirección, utilizando las flechitas, mientras que los arcos nos permiten girarlo manualmente y los cubitos cambiar las dimensiones de objeto.
Con esto ya tenemos un escenario sencillo que nos provee un fondo blanco para nuestra picardía, si no les gusta el fondo blanco, con la herramienta "Surface tool", luego seleccionando los planos y yendo al panel "surfacaces" podrán cambiarles el color, añadir texturas y cuando tengan practica generar rugosidad mediante el teselado, deben asegurarse que la lengüeta activa del panel "Surfaces" sea la de "editor".


En mi caso opté por poner una textura improvisada con mi nick y firma, para certificar este asunto.


Ahora si, llego la hora de la picardía
Primero lo seleccionamos de nuestra librería (se llama emoty guy) y con doble click lo cargamos

Con nuestra querida picardía cargada, vamos al panel "posing" y la lengüeta
"preset", allí encontraremos muchas poses para nuestra picardía.

Vamos con la forma conocida por todos, pero si ninguna de las poses por defecto los satisface, pueden ir a "parameters" y modificar la pose a gusto

A nuestra picardía le falta algo, los anteojos, las zapatillas, la lágrima para la picardía triste o el halo para la picardía santa, son objetos independientes y hay que cargarlos como lo hicimos con el actor principal.

Ahora con nuestra picardía completa y en posición podemos hacer un render de prueba, apretando el botón de renderizado. Todo lo visible en el "Viewport" saldrá "fotografiado".

Y lograrán algo como esto.

Para muchos esto será más que suficiente, pero si quieren obtener algo de mejor calidad, que haga honor a nuestra querida mascota, hay que trabajar un poco más.

Nociones básicas de utilización de camaras
Lo primero es crear una cámara, para eso vamos al menú "Create" y elegimos "New Camera"

Utilizando las flechitas del eje cartesiano, podemos ubicar la cámara como queramos. Pero para enfocar correctamente, lo mejor es ir al desplegable del "viewport" y elegir la camara

Lo que se observa dentro del recuadro blanco en el "viewport" es lo que sale en el render. Mientras la cámara esté seleccionada en el viewport, cuando movamos la pantalla la cámara se moverá también.

Yendo al panel "Cameras" podremos ver muchas de las opciones de manejo, por ahora utilizaremos únicamente la profundidad de campo. Sirve para desenfocar los objetos que estén delante y detrás del objetivo.

Pudiéndose ver así
O así
Esto se logra manejando la "focal distance" y "F/stop" manteniendo el objetivo entre las dos retículas
Hay muchas mas opciones mas para regular con la cámara, como por ejemplo el fov, lo cual quedara para otra ocasión.

Nociones básicas de iluminación
La iluminación es el factor más importante y complejo, ya que la calidad de la imagen que entregue el renderizado, dependerá casi por completo de este apartado, pero no se desesperen, casi todos los escenarios pre-diseñados traen con sigo sus set de iluminación, también hay pre-sets de iluminación para simular condiciones meteorológicas particulares.
Tenemos cuatro tipos de fuentes de luz.
1Distant Light
2 Spotlight
3 Point Light
4 Linear Point Light

Distant Light
La característaca principal de este tipo de fuente de luz es que llega desde el infinito y por tanto todos sus rayos de luz son paralelos. Es la fuente de luz más adecuada para representar la luz solar. Precisamente, debido a que no tiene un punto de partida, es innecesario ubicarla en un lugar distinto al origen de coordenadas. Lo ideal es dejarla allí y moverla únicamente rotando sobre sus ejes X e Y.
Spotlight
El segundo tipo de iluminación es Spot Light que sería el equivalente a los focos de estudio. Es una iluminación que tiene un punto de partida y se propaga en forma de cono. En el exterior de dicho cono no produce ninguna iluminación.
En este tipo de fuente de luz al contrario que en la luz distante, la posición que ocupa y la dirección de la luz sí es importante. Vemos que en su representación gráfica aparecen dos conos (uno dentro del otro). El cono pequeño representa la zona del espacio que va a recibir la intensidad máxima del haz de luz. El cono grande es el que nos permite ajustar el ángulo de abertura del foco, mediante el parámetro Spread Angle.
Point Light
Como su nombre indica, es una luz puntual. Es decir, que los rayos de luz parten todos de un punto y se dispersan de forma homogénea en todas las direcciones. La intensidad de esta fuente de luz, disminuye con la distancia. Es adecuado para luz de velas, antorchas, candiles, etc.
Linear Point Light
Por último tenemos el tipo Linear Point Light, que es una fuente de luz similar a la anterior, pero con ciertos matices. En este caso, tenemos dos zonas de influencia bien definidas por dos esferas concéntricas con el punto de luz. La esfera pequeña determina la zona en la que la iluminación tiene una intensidad constante (similar en función al como pequeño de Spotlight). La esfera grande, determina la zona de influencia del punto de luz (similar al cono grande de Spotlight). Desde el momento en que la luz que parte del centro atraviesa los límites de la esfera pequeña, comienza a desvanecerse, hasta llegar a los límites de la esfera grande, donde la intensidad se hace cero.
Hasta aquí hemos visto muy por encima los tipos de fuentes de luz de que disponemos en DAZ 3D. Cada uno de estos tipos de fuente de luz, podremos configurarlos de cuatro maneras distintas en el panel "lights"
Off: configurando la iluminación como Off, la fuente de luz quedará desactivada.
Diffuse Only: La luz solamente iluminará, pero sin producir destellos ni puntos brillantes. Nos puede interesar eliminar ciertos destellos y reflejos que estropean nuestra imagen. Entonces utilizaríamos una luz solamente difusa.
Specular Only: Está configuración produce destellos y puntos brillantes, pero no ilumina. Nos puede interesar eliminar ciertos destellos que estropean nuestra imagen, pero si a la vez queremos que aparezcan, podemos crear una luz difusa para iluminar y otra especular para poner los destellos y puntos brillantes donde nos interesa.
On: Esta última configuración, sería la luz común, el resultado de sumar una luz difusa y una especular.
En el mismo panel, también podremos configurar las opciones de Shadows (sombras)
Antes de empezar con ellas, advertiré que incorporar sombras a nuestros trabajos, al igual que utilizar muchas fuentes de luz, hace que el tiempo de renderizado aumente enormemente. Así que mi consejo es utilizar las menos posibles. Por ejemplo, podemos crear una luz principal que produzca sombra y el resto pueden ser luces de relleno simplemente para iluminar zonas que de otro modo quedarían a oscuras. El uso de sombras lo limitaríamos únicamente cuando sea necesario para conseguir un efecto concreto.
En cualquier fuente de luz, sea del tipo que sea, podremos escoger si queremos que produzca o no produzca sombra. Tendremos tres opciones a escoger.
- None: Sobras desactivadas
- Deep Shadow Map: Utilizando mapas de iluminación. Similares a texturas, pero con información sobre iluminación.
- Raytraced (Software Only): Las sombras se calculan en el tiempo de renderizado. Es el método más lento, pero que produce un acabado más realista.
Iluminación de tres puntos
Para colocar una luz de forma fácil rápida, lo mejor es posicionarse con el viewport, hacer click en el botón de de la luz que necesitemos (en este caso elegí una spotlight) y luego elegir la opción "Apply active viewport....", consiguiendo así que la luz creada tenga la posición y ángulo equivalente a nuestro punto de vista.
Conviene colocar la luz principal iluminando de arriba hacia abajo, aumentando o disminuyendo el ángulo respecto del objetivo, en función de la longitud de sombras que deseamos. Cuanto menor es el ángulo mayor es la longitud de las sombras. Hay que recordar activar las sombras en el panel "Lights".

El resultado del renderizado será una imagen muy dramática, con una zona iluminada y otra muy oscura.

Para suavizar las sombras del lado izquierdo, es necesario agregar una luz de relleno. Esta debe tener un ángulo igual y opuesto al de la luz principal y en dirección opuesta, es decir que si la luz principal ilumina de arriba hacia abajo, la de relleno debe hacerlo de abajo hacia arriba. Es necesario configurar la luz de relleno como "Diffuse Only", para no sobrecargar la escena con reflejos, además es necesario disminuir la intensidad para no sobre-iluminar la escena.

En este caso también opté por bajar la intensidad de las sombras de la luz principal,eliminé el cilindro y amplié el cono de iluminación "Spread Angle" de ambas luces, Quedando algo así.

El tercer punto es la luz trasera, es una luz opuesta a la cámara, cuya finalidad es separar el objetivo del fondo y darle profundidad al modelo.

queda así, es un cambio sutil, pero cada efecto depende de la intensidad que le demos y allí entra en juego el gusto estético de cada uno.

Otra opción distinta a la luz trasera, es utilizar una iluminación ambiental. hay que empezar por elegir la iluminación base.

Sobre esa base Hay muchas opciones de configuración, tanto de calidad como en tipo. en este caso elegí Soft box y 4x en calidad.

El resultado es este. Puede verse una suavidad de las sombras más homogeneas y mayor sensación de profundidad.

También se puede jugar con los colores de las luces, opté por poner amarillo palido para la principal y rosa pálido para la de relleno.

Para el producto final, quité el cono y la textura del fondo.


Renderizado
Al final del renderizado el programa nos da la opción de guardar la imagen en distintos formatos, si utilizan png, y renderizan sin elementos de fondo, podrán utilizar la imagen como transparencia y superponerla en el fondo que deseen, utilizando Photoshop u otro sofware para edición fotográfica.
En el panel "render settings" se encuentran las opciones de configuración de la calidad, la relación de aspecto y la resolución de la imagen. A la resolución y relación de aspecto se la puede cambiar manualmente o bien eligiendo un formato por defecto. Por ejemplo se puede ingresar al menu "custom" y elegir relación de aspecto 19:9 y Full HD 1920x1080.

Para configurar la calidad del render, les recomiendo utilizar los presets del programa.

Es conveniente realizar los renders de prueba en calidades bajas, para ahorrar tiempo y dejar la calidad mas alta para la obtención de la imagen definitiva.

Consideraciones finales
Esta ultima versión del Daz es bastante estable, pero así y todo es recomendable guardar la escena antes de darle al render, ya que suele ocurrir que se crashea, en especial en sistemas de 32 bits.
En la ultima actualización han incluido un nuevo motor gráfico, que en teoría tiene la misma calidad que el octane o el LuxRender y permite usar luces fotométricas. Por desgracia el nuevo motor Iray, funciona únicamente con tarjetas Nvidia. Tanto el Octano como el luz render poseen plugins para utilizarlo en Daz 3d, pero son de pago.
Eso fue todo, Tristemente este es el...

Aquí todos pueden comentar
PERO SI BARDEAS TE BORRO EL COMENTARIO!!!!!
No, por favor Lince!!! No me denuncies, necesito los Bitcoins para comer.
Cof... Cof...Tal vez quieras ver mi post anterior.