Hola a todos! Hoy les traigo un post para que puedan hacer mas fáciles y llevaderos sus estudios, es algo que estoy trabajando en la escuela y queria compartirlo con ustedes, espero les sirva.

A continuación, claves y técnicas para facilitar tu estudio:
Tecnica del Párrafo:
Antes de subrayar las ideas principales de un texto, el alumno o la persona que vaya a estudiar, debe tener en claro que es un párrafo.
“El párrafo expresa una unidad de pensamiento, son oraciones vinculadas entre sí que finalizan en un punto y aparte”
Es una unidad de pensamiento, por que el autor va a transmitir y explicar a través de él uno solo de sus pensamientos que surge de una o más ideas.
Son oraciones vinculadas entre sí que desarrollan una idea, porque cada una de las ideas que forman el párrafo tienen que ver entre sí y todas unidas forman el pensamiento del autor.
Finaliza en el punto y aparte, donde el autor continuará con el mismo tema pero tratando otro aspecto del mismo.
Técnica del subrayado:
Una vez identificado el párrafo se deberá buscar la idea principal atravez de las siguientes pautas:
1) Preguntar de que habla el párrafo y que dice acerca de ello. Estas 2 respuestas la SUBRAYAMOS.
2) La idea principal es aquella que si se extrae del párrafo, este pierde su sentido, quedando ella con sentido en sí misma.
3) Subrayar la menor cantidad de palabras posibles sin que la idea pierda sentido y claridad.
4) Subrayar con línea continua.
5) No subrayar dos veces la misma idea.
6) La idea principal es la fundamental del párrafo, es el núcleo del pensamiento del autor.
7) Para reconocer la idea secundaria debemos tener en cuenta que es aquella que explica y amplia la idea principal y le sigue en importancia.
Ventajas:
Tener idea clara y fundamental de lo que el autor pretende transmitir
Reconocer la idea esencial para el alumno o persona lectora.
Anotación marginal:
La anotación marginal debe permitir VER al golpe de vista la estructura temática del texto.
Una vez subrayado el párrafo, se recomienda sintetizarlo mentalmente, anotarlo al costado o en el margen y escribiendo en renglón inclinado. Releer periódicamente la anotación marginal y agregar subtítulos.
Es conveniente utilizar para la anotación marginal el margen exterior de la cada página. Los márgenes superiores o inferiores se reservan para notas críticas o referencias bibliográficas del lector. Debemos preguntarnos: ¿De qué habla? ¿Qué dice?
Podemos decir que se trata de una síntesis de la idea principal expresada como título del párrafo.
La nota marginal permite:
Sintetizar el subrayado.
Ver claramente la estructura temática y racional del tema. La síntesis se anotará en pocas palabras al margen de la página y al lado de párrafo.
El resumen:
El resumen es considerado como la exposición de una o varias ideas o la recapitulación abreviada de una exposición realizada, tanto oral como escrita.
El que realiza el resumen puede colocar los textos que ha subrayado, luego de emplear la técnica del subrayado. El resumen es de gran importancia ya que por él, llegamos a la esencia del pensamiento; por el resumen podemos expresar en pocas palabras una serie de conceptos.
Así mismo, del resumen podemos ampliar conceptos, resumir seria ir de lo general a lo particular, para luego realizar el camino inverso; es decir poder ir de lo que hemos resumido a expresar los conceptos en forma amplia y clara.
Sintetizando podemos decir que el resumen es:
Una de las formas de reducción de texto, y se logra:
a)Transcribiendo loas ideas principales
b)Respetando el orden de desarrollo de la idea
c)Respetando el lenguaje y conceptos básicos del autor.
d)Respetando la puntuación que presenta el texto original
e)Es la unión de todas las ideas principales y secundarias
VENTAJAS:
Ayuda a recordar mejor
Permite controlar si estamos comprendiendo
Nos obliga a descubrir las ideas esenciales
Nos mantiene atentos y concentrados
Favorece el enriquecimiento del lenguaje
(El video también habla del subrayado )
La síntesis:
Tanto el resumen como la síntesis son reducciones de lo esencial. La síntesis es una exposición abreviada de las ideas del autor pero con mayores libertades en cuanto el lenguaje que utiliza y a la estructura desde la cual se desarrolla el tema.
La síntesis es un trabajo de reelaboración de lo leído y un medio para desarrollar la capacidad de expresión de pensamiento. Es necesario, durante el entrenamiento de esta técnica, que el alumno o estudiante realice un resumen del texto para que luego sobre la base de este intente la síntesis.
VENTAJAS:
Ayuda a recordar mejor el tema estudiado
Obliga a descubrir lo esencial que se pretende transmitir en el texto
Estimula la capacidad de expresión y el juicio crítico
Nos ayuda a permanecer concentrados
Toma de apuntes:
Tiene una consecuencia positiva y significativa a efectos de recordar el texto o la conferencia.
Los alumnos que adoptan por tomar notas inmediatamente después de la clase para poder escuchar mejor al profesor suelen ser estudiantes más calificados y expertos.
Los que toman nota de un modo eficiente, expresan muchas ideas en pocas palabras, tienen un nivel de recordación notoriamente superior. Todo lo que tiende a perturbar la habilidad del estudiante para escuchar de modo eficiente resta eficacia en la toma de notas, las palabras sueltas pierden su capacidad para recuperar información a medida que transcurre el tiempo. La toma de notas resulta eficaz cuando va seguida de una revisión más o menos inmediata y cuando se produce el estudio de dichas notas.
Si no se dan ambas circunstancias es mejor escuchar sin tomar nota a la vez.
Es una técnica de trabajo intelectual necesaria para el mejor desenvolvimiento del proceso de aprendizaje.
Presenta las siguientes ventajas:
Favorece el aprendizaje del tema expuesto
Ejercita funciones mentales básicas
Favorece a la concentración, obliga a efectuar operaciones lógicas (llevar a la hoja de una forma más resumida lo que el profesor dice). Análisis, síntesis, clasificación.
Aumenta la capacidad de memoria del alumno
Obliga a la concentración mental permanente
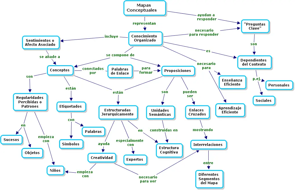
Mapa conceptual:
Se basa en la representación gráfica del conocimiento. Un mapa conceptual es una red de conceptos (wiki).
No es mi técnica preferida, pero en sí se basa en tomar palabras especificas las cuales determinemos como importantes, unirlas entre sí para dar forma a un conecto que queramos armar.
Que yo personalmente no utilice esta forma de estudio no quiere decir que no tenga ventajas, las más destacables que yo encuentro son:
Ayuda a tener una guía metódica sobre el estudio
Ayuda a recordar palabras concretas
Nos da las palabras justas que nos hacen tener un “empujón” para poder desarrolarnos en el tema.
Ejemplos:
Esas son las técnicas que facilitan el estudio que estuve trabajando y analizando el la escuela, y las quería compartir con ustedes.
Espero que sepan premiar el esfuerzo y reconozcan la "inteligencia colectiva"...
No te olvides de puntuar y comentar, si tienes alguna duda, envíame un MP..
Saludos Taringueros! Hasta la próxima


