Resubido con más fotos
size=18]Buenas taringueros. Hago este post para mostrarles el trabajo final que tuve que hacer para la materia Tecnología de fabricación, Ing. mecánica de la UTN FRLP[/size]
Llevó bastante tiempo y trabajo, y espero que lo disfruten tanto como disfruté yo hacerlo.
Para el que no esté familiarizado, el símbolo que elegí hacer es el símbolo de la tortuga, usado por mi buen amigo el maestro Roshi, y posteriormente usado por Gokú y Krilin durante sus entrenamientos cuando eran chicos.
Acá tenés por si no lo conocías. Miren los símbolos en el traje
También recordemos que todo esto fue antes de convertirse en discípulo de Kaio sama del norte, cuando su símbolo cambió por este
Vean la yapa al final del post
Bueno en fin, el trabajo se trató de diseñar la pieza en un programa CAD (yo usé el Solid Edge V16), luego crear el código que va a leer el CNC para mecanizar (yo usé el NX6) y luego, finalmente, mecanizar
Esto es una memoria del proceso realizado de principio a fin, obviamente está resumido porque es imposible poner paso por paso, sino el post sería eterno.
Programas a utilizar: Solid Edge V16, NX6, Simulador CNC
Herramientas a usar: fresas de acero duro de 3mm y 5mm de diámetro.
Material en bruto: cilindro de aluminio de diámetro 145mm y alto 33mm.
Las fresas son iguales a esta, una de 5mm de diámetro y la otra de 3mm.
Desarrollo:
1)Etapa de diseño.
Programa utilizado: Solid Edge V16
Resumen del proceso de diseño:
a)Insertamos la imagen correspondiente al símbolo de la tortuga en un plano a elección.
b)Para crear nuestro boceto, nos valemos de las herramientas necesarias. El boceto estará formado por curvas que contorneen toda la zona del dibujo.
c)Usando este mismo proceso, completamos toda la figura.
d)Ya que el menor radio de acuerdo que se puede conseguir entre dos líneas unidas es de 1,5mm (debido a que la herramienta de menor diámetro que usaremos es la fresa de 3mm de diámetro), deberemos corregir, usando la herramienta “radio de acuerdo”, todas aquellas uniones que sean angulosas o que tengan un radio de acuerdo menor a 1,5mm.
e)El último paso del boceto es crear un círculo cuyo diámetro coincida con el del material en bruto (154mm).
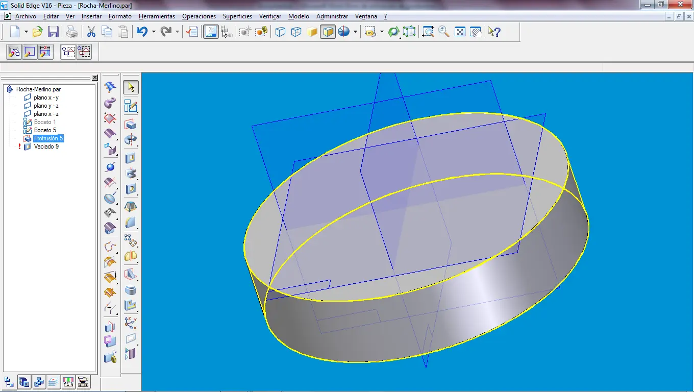
f)Con este boceto creamos una protusión de altura 33mm, también correspondiente a la pieza en bruto.
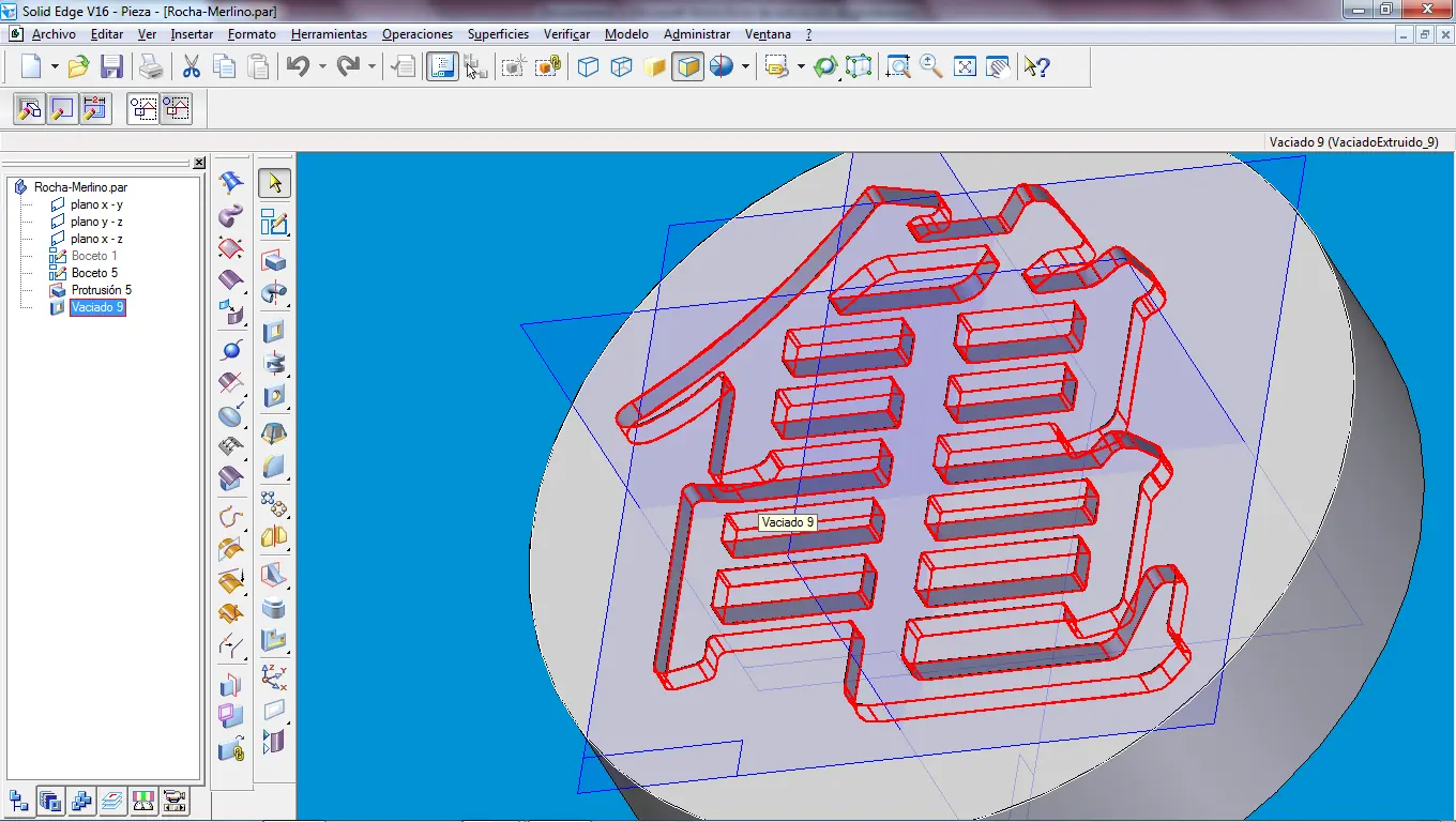
g)Finalmente, creamos nuestro vaciado del boceto del símbolo en el molde. Tendrá una profundidad de 5mm.
h)Diseño terminado
2)Creación del código de mecanizado
a)En el NX6, insertamos nuestra pieza creada en el solid edge, e insertamos un croquis circular que representa lo que sería nuestra pieza en bruto.
b)Creamos la extrusión a partir de dicho boceto:
c)Creamos nuestra primer operación para la fresa de 5mm.
d)Elegimos, para alcanzar la profundidad de 5mm, 10 pasadas de 0,5mm cada una y generamos la trayectoria de la herramienta.
e)Para realizar los retoques con la fresa de 3mm, vamos nuevamente al Solid Edge. Ahí creamos bocetos en las zonas a las que la fresa de 5mm no llega.
f)Repetimos el proceso en todos los sectores que cumplen la misma condición
g)Realizamos el vaciado correspondiente
h)Luego, con esta nueva pieza repetimos el proceso ya realizado en el NX6, pero usando nuestra fresa de 3mm.
i) Generamos la trayectoria
Este programa nos tira los códigos de mecanizado, que son algo así
%
N0010 G40 G17 G94 G90 G70
N0020 G91 G28 Z0.0
N0030 T00 M06
N0040 G0 G90 X-39.782 Y31.0268 W0.0 B0.0 S2000 M03
N0050 G43 Z10. H00
N0060 Z2.5
N0070 G1 Z-.5 F250. M08
N0080 Y33.3955
N0090 X-40.811 Y32.4144
N0100 X-41.8512 Y31.4452
N0110 X-40.6198 Y30.1978
N0120 X-39.782 Y28.658
N0130 Y31.0268
N0140 X-36.782
N0150 Y34.151
N0160 X-36.5502 Y35.3162
N0170 X-35.8902 Y36.3041..........
No tiene sentido copiarlos todos por la siguiente razón. Si se fijan en el código, se ve que todos los renglones empiezan con la letra N.. seguida de un número. Cada uno de esos números es un bloque. El N0010 es el primero, y así siguen.
Bueno, la razón por la que no pongo todo el código es porque este es el último bloque:
N9820 M0
O sea, muchos bloques. Y, además, este código es solo para la fresa de 5 mm. El otro código, para la herramienta de 3mm también tiene como 9000 bloques.
Bueno, finalmente lo que se hace es insertar el código en la máquina de control numérico, en el soporte hecho para esto.
En esta parte disculpen que no hay muchas fotos, pero teníamos que trabajar y eso nos sacaba tiempo
Y empezamos el mecanizado, también perdonen la calidad de las fotos, porque durante el mecanizado, como se refrigera con aceite, hay unas puertas de vidrio que evitan que se salpique todo por todos lados...Igualmente también hay unos videos que llegamos a filmar
Videos:
Panel de control del CNC. Ahí se ve cómo va leyendo los códigos de a uno y maquinando.
El siguiente incluye el cambio de herramientas automático
Finalmente, retiramos la pieza, le pegamos una lavada, y se acabó la historia
Y CERTIFICO, ASÍ NO QUEDAN DUDAS
YAPA
Estos fueron otros diseños que hice, pero al tener muchos ángulos (que la fresa al ser redonda no puede hacer) fueron descartados. Si llegan a tener el Sold Edge y quieren estos diseños en formato .par, mándenme MP y se lo envío sin problema.
Eso fue todo, espero que les haya gustado, chau.
size=18]Buenas taringueros. Hago este post para mostrarles el trabajo final que tuve que hacer para la materia Tecnología de fabricación, Ing. mecánica de la UTN FRLP[/size]
Llevó bastante tiempo y trabajo, y espero que lo disfruten tanto como disfruté yo hacerlo.
Para el que no esté familiarizado, el símbolo que elegí hacer es el símbolo de la tortuga, usado por mi buen amigo el maestro Roshi, y posteriormente usado por Gokú y Krilin durante sus entrenamientos cuando eran chicos.
Acá tenés por si no lo conocías. Miren los símbolos en el traje
También recordemos que todo esto fue antes de convertirse en discípulo de Kaio sama del norte, cuando su símbolo cambió por este
Vean la yapa al final del post
Bueno en fin, el trabajo se trató de diseñar la pieza en un programa CAD (yo usé el Solid Edge V16), luego crear el código que va a leer el CNC para mecanizar (yo usé el NX6) y luego, finalmente, mecanizar
Esto es una memoria del proceso realizado de principio a fin, obviamente está resumido porque es imposible poner paso por paso, sino el post sería eterno.
Programas a utilizar: Solid Edge V16, NX6, Simulador CNC
Herramientas a usar: fresas de acero duro de 3mm y 5mm de diámetro.
Material en bruto: cilindro de aluminio de diámetro 145mm y alto 33mm.
Las fresas son iguales a esta, una de 5mm de diámetro y la otra de 3mm.
Desarrollo:
1)Etapa de diseño.
Programa utilizado: Solid Edge V16
Resumen del proceso de diseño:
a)Insertamos la imagen correspondiente al símbolo de la tortuga en un plano a elección.
b)Para crear nuestro boceto, nos valemos de las herramientas necesarias. El boceto estará formado por curvas que contorneen toda la zona del dibujo.
c)Usando este mismo proceso, completamos toda la figura.
d)Ya que el menor radio de acuerdo que se puede conseguir entre dos líneas unidas es de 1,5mm (debido a que la herramienta de menor diámetro que usaremos es la fresa de 3mm de diámetro), deberemos corregir, usando la herramienta “radio de acuerdo”, todas aquellas uniones que sean angulosas o que tengan un radio de acuerdo menor a 1,5mm.
e)El último paso del boceto es crear un círculo cuyo diámetro coincida con el del material en bruto (154mm).
f)Con este boceto creamos una protusión de altura 33mm, también correspondiente a la pieza en bruto.
g)Finalmente, creamos nuestro vaciado del boceto del símbolo en el molde. Tendrá una profundidad de 5mm.
h)Diseño terminado
2)Creación del código de mecanizado
a)En el NX6, insertamos nuestra pieza creada en el solid edge, e insertamos un croquis circular que representa lo que sería nuestra pieza en bruto.
b)Creamos la extrusión a partir de dicho boceto:
c)Creamos nuestra primer operación para la fresa de 5mm.
d)Elegimos, para alcanzar la profundidad de 5mm, 10 pasadas de 0,5mm cada una y generamos la trayectoria de la herramienta.
e)Para realizar los retoques con la fresa de 3mm, vamos nuevamente al Solid Edge. Ahí creamos bocetos en las zonas a las que la fresa de 5mm no llega.
f)Repetimos el proceso en todos los sectores que cumplen la misma condición
g)Realizamos el vaciado correspondiente
h)Luego, con esta nueva pieza repetimos el proceso ya realizado en el NX6, pero usando nuestra fresa de 3mm.
i) Generamos la trayectoria
Este programa nos tira los códigos de mecanizado, que son algo así
%
N0010 G40 G17 G94 G90 G70
N0020 G91 G28 Z0.0
N0030 T00 M06
N0040 G0 G90 X-39.782 Y31.0268 W0.0 B0.0 S2000 M03
N0050 G43 Z10. H00
N0060 Z2.5
N0070 G1 Z-.5 F250. M08
N0080 Y33.3955
N0090 X-40.811 Y32.4144
N0100 X-41.8512 Y31.4452
N0110 X-40.6198 Y30.1978
N0120 X-39.782 Y28.658
N0130 Y31.0268
N0140 X-36.782
N0150 Y34.151
N0160 X-36.5502 Y35.3162
N0170 X-35.8902 Y36.3041..........
No tiene sentido copiarlos todos por la siguiente razón. Si se fijan en el código, se ve que todos los renglones empiezan con la letra N.. seguida de un número. Cada uno de esos números es un bloque. El N0010 es el primero, y así siguen.
Bueno, la razón por la que no pongo todo el código es porque este es el último bloque:
N9820 M0
O sea, muchos bloques. Y, además, este código es solo para la fresa de 5 mm. El otro código, para la herramienta de 3mm también tiene como 9000 bloques.
Bueno, finalmente lo que se hace es insertar el código en la máquina de control numérico, en el soporte hecho para esto.
En esta parte disculpen que no hay muchas fotos, pero teníamos que trabajar y eso nos sacaba tiempo
Y empezamos el mecanizado, también perdonen la calidad de las fotos, porque durante el mecanizado, como se refrigera con aceite, hay unas puertas de vidrio que evitan que se salpique todo por todos lados...Igualmente también hay unos videos que llegamos a filmar
Videos:
Panel de control del CNC. Ahí se ve cómo va leyendo los códigos de a uno y maquinando.
El siguiente incluye el cambio de herramientas automático
Finalmente, retiramos la pieza, le pegamos una lavada, y se acabó la historia
Y CERTIFICO, ASÍ NO QUEDAN DUDAS
YAPA
Estos fueron otros diseños que hice, pero al tener muchos ángulos (que la fresa al ser redonda no puede hacer) fueron descartados. Si llegan a tener el Sold Edge y quieren estos diseños en formato .par, mándenme MP y se lo envío sin problema.
Eso fue todo, espero que les haya gustado, chau.

