
El diccionario define Utopia como Proyecto, idea o sistema irrealizable en el momento en que se concibe o se plantea. Aunque cierto es qeu Utopia deriva del griego y se traduciria sin lugar o no hay lugar Lo imposible
Pero lo cierto es que dicha palabra inventada por Thomas More o (Tomas Moro) un humanista, teologo, canciller, escritor y santo martitr de la Inglaterra de los Tudor para su ensayo sobre filosofia politica humanista.
Dicha Isla es basada fisicamente en una real llamada Fernando de Noronha un al archipiélago de origen volcánico , actualmente ubicado en el Estado de Pernambuco, Brasil recientemente cartografiada por el navegante y cartógrafo Américo Vespucio (Amerigo Vespucci) por el cual se bautizo al continente como America.
More la describe así:<<La isla de Utopía tiene en su parte media —Ia más ancha —una anchura de doscientas millas. Esta anchura sigue siendo la misma en la mayor parte de la isla, hasta que, poco a poco, se va estrechando hacia ambos extremos. Toda la isla semeja una figura de luna nueva, y esta figura tiene quinientas millas de extensión superficial. Separa ambos extremos una distancia de once millas; entre ellos pasa un vasto y ancho mar, que por razón de estar circundado de tierra por todos lados se halla resguardado de los vientos, cuyas aguas, quietas como las de un lago, no levantan grandes olas; adentro es como una suerte de obra, y los habitantes de la isla sacan gran provecho de las naves que arriban a todas partes de ella.>>
El origen de la isla de Utopía, a diferencia de todas las islas conocidas en la época, era artificial. El rey Utopo ordenó cavar una fosa con la que dio forma de media luna a la isla. Entonces, dividió la isla en 54 ciudades-estado, nombrando capital a Amaurota. Pero la grandeza de la obra no está en la isla en sí, sino en los conceptos innovadores y pacifistas de su sociedad.
La idea Politica-social de dicho lugar es la de crear un mundo perfecto, en el que todos los hombres son iguales y mantienen una relación idílica con su entorno natural. cuya organización política, económica y cultural contrasta y critica en numerosos aspectos con la sociedad inglesa de la época siendo en cierto modo no solo una reflexion sino una critica social.
La descripcion de la sociedad Utopiana es realizada en el libro a través del personaje de un explorador, Raphael Hythloday, que More presenta como un integrante de la tripulación de Vespucio que se separó durante el viaje junto a otros tripulantes vivió cinco años en la comunidad de Utopía, dicha sociedad aún a día de hoy sigue llamando la atención por los conceptos tan innovadores que tuvo para la época en la que se escribió.
Para empezar Utopia es una republica administrativa sin presidente o canciller (lider) no existe el concepto de propiedad privada ni de divisa. Todos los bienes de la comunidad se guardan en almacenes, y la gente va pidiéndolo a medida que los necesita.
Además, todo el mundo tiene derecho a una vivienda digna, las casas son construidas iguales mediante un diseño racional y previsor, contemplando aspectos como luminosidad, ventilación, etc con dos puertas, una que da a la calle y otra a un huerto ademas de ser dotadas de los instrumentos necesarios para la agricultura. Cada ciudad posee en el campo de su demarcación granjas y casas construidas racionalmente.
Los ciudadanos no poseen las casas que habitan ya que en Utopia no hay propiedad privada sino que se turnan para vivir por períodos de dos años en estas casas y trabajar como agricultores. Cada año, la mitad de los agricultores es enviada a la ciudad y la misma cantidad de personas deja la ciudad y va a trabajar en el campo, aprendiendo el oficio de los que han trabajado allí por un año y preparándose para enseñar a los que lleguen el año siguiente cambiandose cada diez años de casa por sorteo con el fin d no hacer florecer sentimientos de posesion del mismo modo todos los habitantes de la isla, independientemente de su sexo o condición , han trabajar como agricultores en el campo.
Todos los ciudadanos aprenden el arte de la agricultura y pueden elegir más oficios, según sus aficiones, aptitudes y las necesidades de la ciudad. La jornada laboral es de seis horas, suficientes para proveer a la comunidad de las cosas necesarias para la vida y para la comodidad. Todos los ciudadanos aptos, hombres y mujeres, trabajan. De las horas restantes del día, dedican ocho al sueño y las horas libres como deseen, pero son estimulados a realizar actividades que desarrollan la creatividad y la inteligencia, como lectura, música, conversación, juegos matemáticos, etc.
El resto del tiempo lo dedicarán al trabajo para el que hayan elegido ser formados. Todos los habitantes visten el mismo tipo de ropa, sin ningún tipo de atributo que pueda marcar la más mínima diferencia entre unos y otros por lo que no hay explotación ni clases sociales.
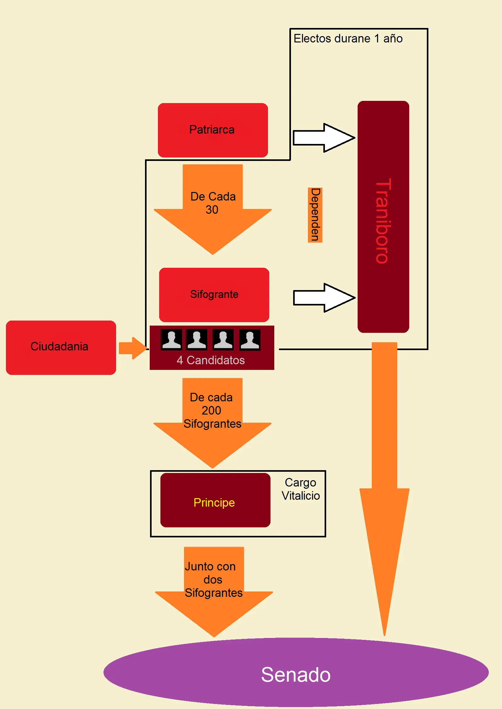
La población se organiza en familias con un sistema patriarcal, donde el integrante masculino de mayor edad tiene la autoridad (Patriarca). Por cada treinta familias o granjas los ciudadanos eligen anualmente a un jefe, al que llaman sifogrante (anciano). Cada grupo de diez sifograntes con sus treinta familias dependen de un jefe, o traniboro (presidente de mesa) , que es también elegido anualmente. En cada ciudad, el total de los sifograntes, en número son doscientos, eligen por voto secreto al (líder) príncipe, entre cuatro candidatos elegidos por el pueblo, uno por cada cuarto de la ciudad. El cargo de príncipe es vitalicio, pero puede ser depuesto bajo sospecha de tiranía. Los traniboros se reúnen regularmente, si no existe urgencia, en el Senado con el príncipe, llevando a dos sifograntes, en cada oportunidad una pareja distinta. Las consultas acerca de la república fuera del Senado en cualquier lugar se castigan con la pena de muerte, buscando evitar las conspiraciones y la tiranía. Los asuntos importantes, son llevados por los sifograntes a las familias a su cargo, donde se discuten para que el sifogrante presente luego la opinión común en el Consejo. Existe asimismo un Senado para toda la isla, ubicado en la capital ( Amaurota), donde temas que afectan a la totalidad de Utopía son tratados.
La libertad religiosa esta garantizada en la isla cualquier habitante de la isla puede elegir su propia religión, y a qué dios adorar. La única norma relativa a las creencias es respetar las creencias del resto. Incluso el ateísmo está permitido, aunque la sociedad desconfía de él, ya que al no creer en nada después de la muerte, el miedo al castigo eterno no puede pararlos de romper las normas de la comunidad. Incluso todos los habitantes de Utopía comparten los mismos rezos válidos para todos los dioses, los sacerdotes utopianos van agasajados con ropas lituguicas muy eleboradas de materiales corrientes por lo que el valor de sus prendas no esta en el meterial sino en el trabajo.
El estado social es liberal cada habitante de la isla podía elegir cuando poner fin a su vida (eutanasia permitida), pudiendo ser ayudado para ello por cualquier otro habitante. El divorcio está permitido, pero no así las relaciones prematrimoniales o extramatrimoniales, las que son penalizadas con el celibato forzado por el resto de la vida, del mismo modo las faltas o violaciones de la ley son castigadas con trabajos desagradables o la esclavitud, tanto en deberes como en derechos la mujer es igual al hombre. Los hospitales son gratuitos para todos los habitantes.
Este libro se puede considerar como el primero, con permiso de La República de Platón o Ciudad de Dios de San Agustin, que habla de forma abierta de una sociedad utopica.
Las ideas representadas en este libro por Thomas More son totalmente rompedoras con el pensamiento de la época, y desde que se publicó, hace casi 500 años, ha existido una gran controversia respecto a las intenciones que tenía al crear esta obra ya que el mismo como personaje al final del libro confiesa no estar de acuerdo con la sociedad utopiana pero sin embargo <<confesare sinceramente que hay en la Republica de Utopia muchas cosas que desearia ver en nuestars ciudades.>>
Sorprenden sobre todo que plasmase en el libro conceptos como la eutanasia, el divorcio o la libertad de religión, viniendo de un hombre fuertemente ligado y devoto con la iglesia católica, así como el concepto de propiedad común, aunque esto último muchos lo han ligado a las largas temporadas que pasó en monasterios y conventos. Aún así, la historia no ha dejado claro hasta que punto Thomas More realmente pensaba esto, o simplemente pretendía ser una sátira de la nueva sociedad llevada al extremo como sucedio a su compañero humanista Erasmus de Rotterdam que critico la avaricia y corrupcion de la iglesia de su tiempo exiguiendo un cambio pero estuvo en contra de la reforma protestante que ironicamente ayudo a crear. La iglesia lo acusó con una frase célebre: "Usted puso el huevo y Lutero lo empolló", a lo que el teólogo respondió con la no menos conocida ironía: "Sí, pero yo esperaba un pollo de otra clase", sentimiento que tal vez More tambien habria experimentado de ver lo sucedido en tantas sociedades utopicas que acabaron en dictaduras y masacres como la convenccion nacional de la revolucion francesa, o la URSS y Alemania Nazi de Hitler y Stalin.
Utopia en Audiolibro (Para los perezosos):
Utopia Para los letardos.
https://es.wikisource.org/wiki/Utop%C3%ADa
Para reflexionar:
¿Que es Utopia Pues? Tal vez el motor de la ilusión, la desdicha de los burócratas, el terror de los necios y, también, la necesaria esperanza de los hombres libres.