Hola linces, hoy les voy a mostrar cómo construí un equipo de radio (transceptor) BLU y CW para la banda de 40 m.
Pero primero,
¿Qué es un transceptor?
Es un aparato que posee un transmisor y un receptor, por lo que es capaz de transmitir y recibir señales (en este caso, de radiofrecuencia). Con él se pueden hacer comunicaciones entre radioaficionados. Con este transceptor, se puede comunicar mediante la voz, (en Banda Lateral Única / BLU, en Inglés Single Sideband / SSB), o con telegrafía (CW /Continuous Wave).
Onda Continua (CW)
Método de transmisión de radio, en el que una onda portadora se enciende y se apaga. Para enviar información con este método, se usa el código morse.
Banda lateral Única (BLU / SSB)
Es un tipo de modulación que consiste básicamente en una señal AM a la que se le suprimen la onda de la portadora y una de sus bandas laterales, las cuales son redundantes para enviar una cierta información (por ejemplo, la voz). Esto tiene beneficios, como un menor ancho de banda, requiriendo menos potencia de transmisión para enviar la misma información. Con este equipo, se suprime la banda lateral superior y la portadora, quedando la Banda Lateral Inferior (LSB / lower sideband).
_______________________________________________
Circuito
El circuito es prácticamente el mismo que el del transceptor BITX20, pero para 40m:
http://www.phonestack.com/farhan/bitx.html
Pero tiene algunas modificaciones:
El OFV (oscilador de frecuencia variable) lo ajusté de 2,84 a 3,05 MHz. Con una frecuencia intermedia de 10MHz, se obtiene una frecuencia que va desde 6,95 a 7,16 MHz, es decir, toda la parte CW y BLU de la banda de 40m.
Para el amplificador de transmisión, usé dos transistores BD139, en lugar de el 2N2218 y el IRF510.
El transceptor original puede recibir y transmitir en banda lateral superior (USB). En cambio este lo modifiqué para banda lateral inferior (LSB)
También, para generar una onda continua (telegrafía) conecté un relé para puentear el oscilador de 10 MHz con el mezclador cuando de presiona la llave telegráfica.
Modificación para telegrafía:
Modificación para LSB:
_________________________________________________________________________________________
Ahora sí, las imágenes de la construcción:
Para soldar cada componente, pegué en la placa de cobre (conectada al negativo) pedazos de placa más chicos, para hacer todas las conexiones.
Amplificador de audio de recepción (LM386) + preamplificador (2N3904)
Amplificador de micrófono de transmisión, oscilador de 10 MHz y el modulador balanceado.
Filtro de 4 cristales de 10 MHz. Dos amplificadores con 2N3904.
Agregado del mezclador. Para el núcleo de los transformadores del mezclador y del modulador usé los toroides ferromagnéticos de unas lámparas de bajo consumo rotas. (Es el "anillo" blanco de la parte inferior de la placa, el cual está enrollado el alambre de cobre esmaltado)
Filtro pasa banda de 7 MHz.
Para calcular la inductancia de cada inductor, se puede utilizar esta calculadora:
http://ekalk.eu/l_es.html
Pre-Amplificadores de transmisión - recepción. (Delante del Filtro pasa banda)
Estos son los transformadores para los pre-amplificadores. Aparecen ya soldados en la imagen anterior. Se utilizaron núcleos "binoculares" de los balun de TV.
Amplificador de transmisión (el transistor con el disipador de calor). También, utilicé un toroide de lámpara bajo consumo.
Oscilador de frecuencia variable. (Abajo). La placa la había utilizado dos veces en otros circuitos antes de colocarla acá, por eso quedó con esas manchas de estaño.
Acá ya están conectados:
El potenciómetro de volumen, los conectores de auriculares, de antena y de batería, el interruptor ON/OFF, y el de Transmisión/Recepción.
También está soldado el relé (que conmuta entre transmisión y recepción)
Ya casi está todo listo, incluidos el relé de CW y la "cajita" para estabilizar el OFV.
Terminado: Está adentro de la caja de una fuente de PC
Panel trasero.
Esta es la llave telegráfica usada para transmitir telegrafía.
El micrófono también es casero, está fabricado con un "tubito" de rollo de estaño y una cápsula electret.
_________________________________________________________________________________________
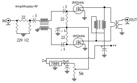
Para obtener más potencia, fabriqué un amplificador con dos IRFZ44N, entregan varios watts de salida.

Circuito del amplificador:
Se pueden usar también IRF510.
_________________________________________________________________________________________
Antena Dipolo "V invertida":

Certificada:
Espero que les haya gustado, saludos.
Pero primero,
¿Qué es un transceptor?
Es un aparato que posee un transmisor y un receptor, por lo que es capaz de transmitir y recibir señales (en este caso, de radiofrecuencia). Con él se pueden hacer comunicaciones entre radioaficionados. Con este transceptor, se puede comunicar mediante la voz, (en Banda Lateral Única / BLU, en Inglés Single Sideband / SSB), o con telegrafía (CW /Continuous Wave).
Onda Continua (CW)
Método de transmisión de radio, en el que una onda portadora se enciende y se apaga. Para enviar información con este método, se usa el código morse.
Banda lateral Única (BLU / SSB)
Es un tipo de modulación que consiste básicamente en una señal AM a la que se le suprimen la onda de la portadora y una de sus bandas laterales, las cuales son redundantes para enviar una cierta información (por ejemplo, la voz). Esto tiene beneficios, como un menor ancho de banda, requiriendo menos potencia de transmisión para enviar la misma información. Con este equipo, se suprime la banda lateral superior y la portadora, quedando la Banda Lateral Inferior (LSB / lower sideband).
_______________________________________________
Circuito
El circuito es prácticamente el mismo que el del transceptor BITX20, pero para 40m:
http://www.phonestack.com/farhan/bitx.html
Pero tiene algunas modificaciones:
El OFV (oscilador de frecuencia variable) lo ajusté de 2,84 a 3,05 MHz. Con una frecuencia intermedia de 10MHz, se obtiene una frecuencia que va desde 6,95 a 7,16 MHz, es decir, toda la parte CW y BLU de la banda de 40m.
Para el amplificador de transmisión, usé dos transistores BD139, en lugar de el 2N2218 y el IRF510.
El transceptor original puede recibir y transmitir en banda lateral superior (USB). En cambio este lo modifiqué para banda lateral inferior (LSB)
También, para generar una onda continua (telegrafía) conecté un relé para puentear el oscilador de 10 MHz con el mezclador cuando de presiona la llave telegráfica.
Modificación para telegrafía:
Modificación para LSB:
_________________________________________________________________________________________
Ahora sí, las imágenes de la construcción:
Para soldar cada componente, pegué en la placa de cobre (conectada al negativo) pedazos de placa más chicos, para hacer todas las conexiones.
Amplificador de audio de recepción (LM386) + preamplificador (2N3904)
Amplificador de micrófono de transmisión, oscilador de 10 MHz y el modulador balanceado.
Filtro de 4 cristales de 10 MHz. Dos amplificadores con 2N3904.
Agregado del mezclador. Para el núcleo de los transformadores del mezclador y del modulador usé los toroides ferromagnéticos de unas lámparas de bajo consumo rotas. (Es el "anillo" blanco de la parte inferior de la placa, el cual está enrollado el alambre de cobre esmaltado)
Filtro pasa banda de 7 MHz.
Para calcular la inductancia de cada inductor, se puede utilizar esta calculadora:
http://ekalk.eu/l_es.html
Pre-Amplificadores de transmisión - recepción. (Delante del Filtro pasa banda)
Estos son los transformadores para los pre-amplificadores. Aparecen ya soldados en la imagen anterior. Se utilizaron núcleos "binoculares" de los balun de TV.
Amplificador de transmisión (el transistor con el disipador de calor). También, utilicé un toroide de lámpara bajo consumo.
Oscilador de frecuencia variable. (Abajo). La placa la había utilizado dos veces en otros circuitos antes de colocarla acá, por eso quedó con esas manchas de estaño.
Acá ya están conectados:
El potenciómetro de volumen, los conectores de auriculares, de antena y de batería, el interruptor ON/OFF, y el de Transmisión/Recepción.
También está soldado el relé (que conmuta entre transmisión y recepción)
Ya casi está todo listo, incluidos el relé de CW y la "cajita" para estabilizar el OFV.
Terminado: Está adentro de la caja de una fuente de PC
Panel trasero.
Esta es la llave telegráfica usada para transmitir telegrafía.
El micrófono también es casero, está fabricado con un "tubito" de rollo de estaño y una cápsula electret.
_________________________________________________________________________________________
Para obtener más potencia, fabriqué un amplificador con dos IRFZ44N, entregan varios watts de salida.

Circuito del amplificador:
Se pueden usar también IRF510.
_________________________________________________________________________________________
Antena Dipolo "V invertida":

Certificada:
Espero que les haya gustado, saludos.