InicioHazlo Tu MismoTransmisor FM para los 144Mhz
Transmisor FM para los 144Mhz

Retomando un poco el VHF, aquí tienen un transmisor en frecuencia modulada para la banda de radio aficionados de los dos metros, porción que abarca desde los 144Mhz hasta los 148Mhz, banda que es mayormente poblada por transmisiones en FM y aunque no rebota en la ionosfera existen personas que lo usan para comunicaciones a larga distancia apoyándose de rebotes lunares y no sé qué cosas más.
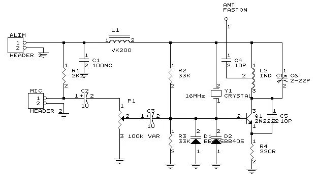
Veamos el esquema del transmisor que nos ocupa:

radio
L2: Bobina de de 6 mm de diámetro, 3 espiras y toma intermedia

aca les adjunto las imagenes de mi propio transmisor el cual fue testeado con un amplificador con un LM386 para comprobar la frecuencia de la bobina. Lo que hice fue transformar las ondas electromagneticas en electricidad y lo pase al LM386 y el parlante me indicaba Aproximadamente, lo usa mas que todo para probar que andaba. Tambien se puede observar la protoboard que la use antes de soldar todo, pero no es conveniente tenerlo armado ahi ya que da mucha itnerferencia e inestabilidad.

comunicaciones (rss)

electronica (rss)

Este transmisor en particular tiene un detalle interesante de mencionar gracias al uso de un cristal de cuarzo. Este cristal como ya deben saber algunos nos dará buena estabilidad de frecuencia sin embargo notaran en el esquema electrónico que no está funcionando en su frecuencia fundamental: el cristal de cuarzo es de 16Mhz y la transmisión se realiza en 144Mhz???. Esto es debido a que haremos funcionar el transmisor en un sobretono o armónico, específicamente el noveno: 16 x 9 = 144.
Como se logra esto? sencillamente haciendo funcionar el oscilador en los 16 Mhz pero poniendo a la salida un filtro LC calculado para 144 Mhz y que una vez ajustado permita la salida solo de esa frecuencia.
Ahora, cuando ustedes se encuentran ajustando este filtro con el frecuencímetro conectado notaran que aparentemente pueden transmitir no solamente en los armónicos del cristal sino en muchas más frecuencias, sin embargo les diré que la mayor potencia de salida se produce exactamente en los armónicos del cristal, en las otras frecuencias la salida es irrisoria pero suficiente para que el frecuencímetro lo pueda leer.
Otra cosa a mencionar del montaje es que no use los diodos varicap que indica el esquema, estoy en pruebas de limpieza de sonido utilizando 3 componentes: dos diodos 1N4007 (que puede comportarse como varicap también, claro que con bajo rango de capacitancia) y un capacitor fijo de 10pF.
Para que sirven en este circuito estos componentes? pues para provocar una variación de capacidad de acuerdo a la entrada de sonido, lo cual provocara una variación de frecuencia o modulación en FM. Hagan sus propias pruebas en caso no cuenten con los varicaps propuestos en el esquema.

radio frecuencia (rss)

Aca pueden comprobar la frecuencia.


Planes para el futuro
-Pienso hacer más estrecha la sintonía del noveno armónico debido a que el capacitor variable es difícil situarlo justo en 144.000 Mhz.
-En caso las pruebas de sonido y estabilidad vayan por buen camino montare un amplificador o dos para llegar por lo menos a 25Watts.
-Ya viene muy pero muy pronto un receptor para esta misma banda!!!.
Datos archivados del Taringa! original
38puntos
1,089visitas
0comentarios
Actividad nueva en Posteamelo
0puntos
1visitas
0comentarios
Dar puntos:

Posts Relacionados

Dejá tu comentario

0/2000

No hay comentarios nuevos todavía

Autor del Post

a
aguantelrap🇦🇷
Usuario
Puntos0
Posts8
Ver perfil →
PosteameloArchivo Histórico de Taringa! (2004-2017). Preservando la inteligencia colectiva de la internet hispanohablante.

CONTACTO

18 de Septiembre 455, Casilla 52

Chillán, Región de Ñuble, Chile

Solo correo postal

© 2026 Posteamelo.com. No afiliado con Taringa! ni sus sucesores.

Contenido preservado con fines históricos y culturales.