
Mi artículo anterior trataba sobre la proyectación de una plataforma móvil con un motor paso a paso. Ahora describo la realización di uno de los módulos electrónicos que la componen: la unidad de potencia del motor.
Existen muchísimas soluciones para construir el modulo de potencia, el modelo que yo propongo es bastante simple y fácil de hacer. No obstante ello posee ciertas características que lo distinguen respecto a otros módulos símiles como por ejemplo la posibilidad de programar la corriente del motor en movimiento y en estado de reposo.

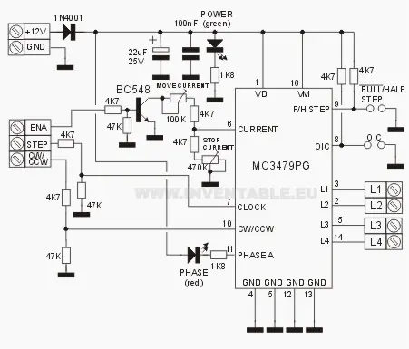
El proyecto se basa en el circuito integrado de la Motorola MC3479, un driver completo para el control de motores paso a paso bipolares que necesita muy pocos componentes adicionales para funcionar. El circuito que propongo es esencialmente el propuesto en la hojas técnicas del componente pero con algunas mejoras. La principal consiste en el sistema de control programable de la corriente del motor a través de dos trimmer.
Como descripto en mi articulo anterior un driver profesional tendría que tener las entradas fotoacopladas pero esto no nos permitiría la conexión directa de un micro. Por lo tanto, en este caso propongo esta solución simple que permite de conectar cualquier plaqueta con micro sin salidas amplificadas como por ejemplo Arduino.

El MC3479 regula la corriente del motor en base a la resistencia conectada entre el pin 6 y masa. Esto nos permite de disponer de una buena gama de potencias y también de poder usar el driver con motores de distintos tamaños recordando que la corriente máxima de salida del integrado es de 500mA por cada bobina. El MC3479 dispone internamente de diodos de protección para cargas inductivas por lo tanto no es necesario agregar diodos de clamp externos (como en el caso de otros CI como por ejemplo el L298).

La parte del circuito que nos permite de activar y regular la corriente del motor está compuesta por la entrada “ENA” (enabled), las resistencias respectivas, el transistor BC548 y el trimmer de 100K. Para que el sistema funcione correctamente, la tarjeta que controla el driver tiene que poner a positivo la entrada “ENA” (mas de 1V) antes de mover el motor. Por otro lado, el trimmer de 470K sirve para regular la corriente del motor cuando este no se mueve manteniéndolo frenado y sin desperdiciar potencia.
El MC3479 permite tres modalidades de funcionamiento: paso entero, medio paso (puente Full/Half) y medio paso a baja energía (puente OIC). En este último modo, la mitad del tiempo, una de las dos bobinas se encuentra desconectada (alta impedancia). La selección de las distintas modalidades de trabajo se realiza a través de dos puentes. Yo aconsejo de probar los tres modos.

En un próximo artículo presentaré otra versión mas profesional de esta plaqueta con las entradas fotoacopladas que se puede observar en la última fotografía. También hablaré de la unidad de control
El primer artículo sobre este argumento:
fuente (mi blog): www.inventable.eu
