Bueno amigos aca les dejo como hice mi amplificador 400 w stereo!
Paso 1
Partimos del único elemento crítico que debe conseguir, y es la tarjeta del circuito del amplificador de 400W LADELEC.
También podemos construirla nosotros mismos si sabemos hacer el circuito impreso a partir del plano que adjuntamos a continuación:
Otra opción es ensamblarla a partir del Circuito impreso. Si no tiene tiempo para hacerla o ensamblarla, se la podemos enviar a su domicilio desde nuestra sala de ventas. Pulse en la imagen para ver los detalles e incluso saber como comprar, pagar y los descuentos para usuarios registrados.
Todo lo demás puede conseguirlo con cualquier proveedor de partes electrónicas en su ciudad.
Tenga en cuenta que si usted fuera a comprar el aparato ya terminado en cualquier país de latinoamérica, le costaría el equivalente a USD$500 ($1.000.000 en Colombia) mientras que si usted lo arma le costaría un 35% - 40% de ese valor.
Para comenzar con nuestro amplificador dividiremos nuestro aparato en bloques así:
Paso 2: El CHASIS
El chasís o caja metálica es donde alojaremos las piezas de nuestro amplificador. No es crítica, es decir nuestro amplificador puede funcionar sin el, pero no es recomendable.
Las medidas del chasís deben estar muy aproximadas a las siguientes:
Altura: 13 cms Frente: 40cms y Fondo 35cms.
Hay disponible en nuestra sala de ventas un chasís desarmable que se envía por correo y es muy funcional. Sea cual sea el que elijamos que sea resistente al peso y robusto para que soporte el peso del transformador, los disipadores y accesorios del amplificador..
Debe poseer un orificio de 4 pulgadas para el extractor de calor, como también orificios para el conector de los parlantes, conectores de señal de entrada, cable de alimentación, portafusible, suiche ON-OFF y para el volumen, altos, medios y bajos.
Tomemos las piezas comenzando por la base. Atornillamos los 4 soportes plásticos que hacen de patas y luego atornillamos el frente y espaldar. Por comodidad dejamos sin atornillar los laterales para facilitar el trabajo que sigue. Veamos los otros bloques y luego explicaremos paso a paso el armado.
Paso 3: LA FUENTE DE PODER
Para la fuente de poder necesitamos el transformador, los dos condensadores de filtro, el puente rectificador, el circuito impreso y opcionalmente dos diodos zener de 15V a 1W y 2 Resistencias de 3K a 5W.
El transformador debe poder suministrar 800W de potencia, 55VAC-55VAC en el secundario; primario según la red: 120VAC ó 220VAC.
Los condensadores deben ser de 10.000uF/80V minimo. Ideal de 15.000uF/80V.
El puente rectificador debe ser de 25 Amperios a 400V para trabajar tranquilos.
Adjuntamos el plano de la
La misma fuente con la variante del zener para los 15V de pre con tonos:
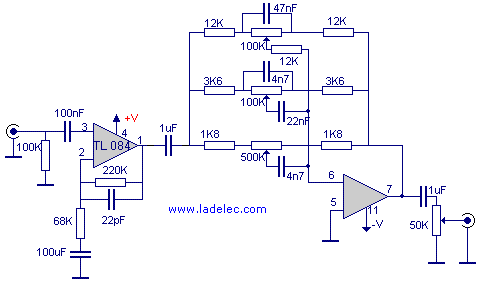
Paso 4: EL PRE CON TONOS
El complemento ideal de todo amplificador de audio. No es crítico, es decir nuestro amplificador puede funcionar sin el, pero no es recomendable.
Su efecto es que logra excitar al 90 - 100% de su capacidad a la tarjeta DRIVER que es la que amplifica el sonido. Si no estuviera el pre, el amplificador solo rendiría un 30% - 35% de su capacidad. Sonaría de todos modos pero no igual ni tendría refuerzo en los sonidos bajos, medios y altos.
Se alimenta con +15VDC y -15VDC, si decide colocarlo debe adquirir los diodos zener y las resistencias de la fuente de poder, con el fin de adaptar los 75 V DC a 15VDC.
Adjuntamos el plano del pre con controles de tonos por si decide hacer el circuito impreso usted mismo:
Adjuntamos la imagen de la tarjeta ya terminada lista para conectar al amplificador. Puede solicitarla por medio de nuestra sala de ventas:
Paso 5: DRIVER AMPLIFICADOR DE 400W STEREO
El bloque más importante en este montaje. Incorpora El mejor amplificador por su calidad en sonido y estabilidad gracias al diodo zener de 18V y tambien al doble diferencial depurador de sonido. Con una alta ganancia producto de la resistencia de realimentación de 68K y los transistores de mediana-alta potencia de salida. Todos los componentes deben ser originales, en especial los transistores.
Si desea puede solicitarlo por medio de nuestra web de ventas. Este kit está probado que funciona en el 100% de los casos.
Tome las resistencias que se suministran y coloquelas en sus lugares correspondientes, igual con los condensadores, filtros, espadines, transistores, diodos y vaya soldandolos uno a uno. Por el momento deje las tarjetas ya armadas a un lado mientras vamos al paso siguiente.
Paso 6: LOS TRANSISTORES DE SALIDA
Estos elementos son muy importantes ya que son los que en realidad aplican el voltaje a los parlantes que nos lo hacen llegar en forma de sonido.
Deben ser originales, ya que van a estar en una fuente de 75+0-75, es decir que verán un total de 150 VDC. Además van a reproducir una señal de excelente calidad en sonido lo cual se dificulta cuando no son originales causando un sonido desagradable. Son referencia 2SC3858.
Aplíqueles silicona disipadora de calor en la parte posterior, ponga el aislante de mica a cada uno y luego atornillelos en el disipador de aluminio, teniendo una separación entre si de por lo menos 2 cms entre cada transistor.
A los emisores sóldeles una resistencia de 0.33ohm ó 0.22ohm a 5W. y ponga a un lado este bloque para pasar al siguiente.
Paso 7: ACCESORIOS Y CONECTORES
En este bloque las piezas a utilizar pueden escogerse al gusto personal.
Lo que importa es que cumplan la función asignada. Se requieren los siguientes:
2 conectores RCA de entrada de señal de audio.
1 Portafusible de rosca largo. Fusible de 6 amperios o de 7 si se consiguen.
1 cable de alimentación. Prefiera que sea calibre 16, minimo calibre 18.
1 conector para parlante de dos puestos. Recuerde que el amplificador es stereo(2 canales).
1 Extractor de calor de 4 1/2 pulgadas o similar, si compra la rejilla adicional mejor.
1 suiche con neón.
4 perillas para los controles de volumen, bajo, medios y brillo.
5 metros de cable vehículo calibre 16AWG. Un color diferente por metro.
2,5 metros de Soldadura.
24 Tornillos con tuerca de 1/8 " por 3/4 "
Herramientas: Taladro; broca de 1/8, atornillador de paleta; atornillador de estria; serie de prueba de 100 W. Si compró el chasís solamente quitele la tapa y empecemos; si lo compró en kit solamente atornille a la base el frente además del posterior.
Atornille el extractor de calor y la rejilla si la compró. Igual con el conector para parlantes. Enrosque los conectores RCA y el portafusible de rosca. Coloque el suiche con neón en su lugar e introduzca el cable de alimentación.
Luego ubique el transformador y fijelo con tornillos. Haga lo mismo con los disipadores de calor y la tarjeta de la fuente de poder, la tarjeta driver y el pre-amplificador. Visto por encima la ubicación se vería de esta forma.
Hasta aquí todo se limita a mecanizado. Ahora viene el cableado el cual requiere de usted conocimientos intermedios de electrónica. Si no los tiene es posible que no entienda los términos usados por lo que deberá solicitar ayuda.
Nuestro amplificador está armado en un 85%. Vamos al 15% que le falta:
Paso 8: EL CABLEADO
Solde una punta del cable de alimentación al portafusible y la otra al común del suiche. El borne sobrante del portafusible va al suiche en el punto que quede OFF de acuerdo a la posicion y ON si está en ON. De ahí nos va a quedar un terminal libre que junto con el común del suiche nos darán los dos cables con el voltaje de alimentación.
Estos dos cables los hacemos llegar en paralelo tanto al transformador como al extractor.
Hecho esto ponga un fusible de 7 Amperios si trabaja con 120VAC y 3 Amperios si trabaja con 220VAC. Probemos que todo va bien. Para ello utilize una serie de prueba por seguridad. Ya debe prender y apagar el extractor con el suiche.
Pasamos a los tres cables del secundario del transformador: un extremo tiene 50VAC el centro tiene 0 VAC osea es GND y el otro tiene 50VAC también. Soldelos a la tarjeta de la fuente en su lugar correspondiente. La tarjeta tiene a la salida tres terminales marcados +75V, 0V (GND) y -75V. Con ellos alimentamos la tarjeta Driver de 400W por canal.
La tarjeta Driver tiene 5 bornes de salida por canal, estos son:+V, B+,SP, B-, -V.
Soldamos un cable de color rojo entre +75V de la fuente y +V de la driver. Soldamos uno negro entre -75 V de la fuente y -V de la driver. Repetimos con el otro canal.
Nos queda B+, SP y B-
B+ es la base de los transistores conectados al +75V.
B- es la base de los transistores conectados a -75V. Soldamos un cable de color amarillo en estos puntos y repetimos con el otro canal.
El SP es el terminal que va al parlante. Debe llegar también a la unión del emisor-colector de los transistores según el esquema (ver acá). Soldamos entre estos puntos y entre estos y el conector para parlante un cable color azul. Repetimos con el otro canal.
Luego vamos al común o GND también llamado tierra. Es 0V y lo pondremos de color verde. Soldamos el GND de la fuente al GND de las tarjetas driver y al borne negro de los conectores para parlantes. Por lo tanto los conectores de parlante ya deben estar listos.
Estamos en un 90% solo falta definir si vamos a usar pre-amplificador o no. Si no lo vamos a usar entonces soldamos un cable blindado stereo a los dos conectores RCA de entrada de señal. El otro extremo lo soldamos a un potenciómetro de 50K stereo y de ahí soldamos otro cable blindado stereo hacia la entrada de señal de las driver.
No hay confusión ya que están rotuladas estas entradas. El GND de la señal se solda junto al GND que viene de la fuente. Repetimos la operación con los dos canales. Le ponemos una perilla o botón al potenciómetro y probamos el amplificador con una señal que puede venir de un VCD, DVD, WALKMAN etc. Si tiene dudas pruébelo con una serie que tenga un bombillo de 100W.
Por otro lado si vamos a usar el pre-amplificador entonces soldamos el cable blindado entre el terminal RCA y las entradas de señal del pre. La salida de señal la llevamos con cable blindado a la entrada de señal de las driver. Colocamos los potenciómetros y le soldamos los cables tipo ribbon o cable plano de tres hilos.
El potenciómetro de volumen debe ser de 50K stereo. El de Bajo debe ser de 100K stereo, el de Medios debe ser de 100K y el de Altos de 500K. Soldamos los cables y los hacemos llegar a sus lugares correspondientes.
El pre- necesita +15V y - 15V de alimentación. Para ello utilizamos la R de 3K a 5W junto con el Zener de 15 V a 1w para bajar los 75V hasta 15VDC. Hacemos lo mismo con los -75VDC y con los voltajes ya regulados de +15 y -15 alimentamos el pre. El GND de la fuente debe ir al GND del pre.
Adjuntamos el plano de esta variante en la
Paso 9: PRUEBAS FINALES
Probamos nuestro amplificador inicialmente con la serie siguiendo el tutorial relacionado "Cómo probar nuestro amplificador de modo seguro" si no tiene experiencia, en caso contrario salte este este paso y aplique señal al amplificaodr en volumen minimo. Le vamos subiendo poco a poco el volumen y si todo va bien lo conectamos directo a la red sin la serie. Ahora a disfrutar de un Amplificador armado por nosotros y de excelente calidad.
Espero que les haya servido!
