Entiéndelo de una vez: ¡Las razas NO existen!
La raza es un concepto cultural, no científico que por años se ha inoculado perversamente en la cultura. Si tomamos en cuenta que todos los seres humanos evolucionamos a partir del mismo grupo reducido de tribus que emigraron desde África hacia otras partes del mundo, estamos hablando de una sola raza, la humana.
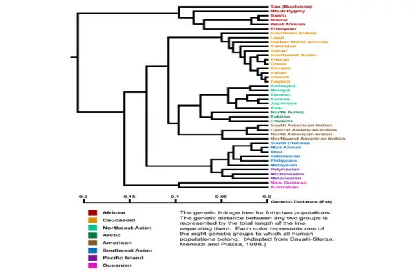
El estudio del genoma humano, del material genético de las células, es el que establece la cantidad de rasgos comunes entre las personas. Por más que las personas, por su apariencia, se vean en el mismo grupo de caucásicos, asiáticos o africanos, son los genes los que determinan en realidad la vinculación entre los grupos humanos.
Si partimos desde la perspectiva objetiva de los estudios genéticos, encontramos que aquellos rasgos que comúnmente llamamos "raciales" y que algunos utilizan para establecer diferencias entre indios, negros, blancos, asiáticos, etc., son en realidad expresiones de un número relativamente pequeño de genes que han cambiado como respuesta a presiones ambientales extremas en la corta vida en la Tierra del Homo sapiens. Son el reflejo de un porcentaje mínimo de genes, de tan solo el 0,01% de nuestra composición genética. En contraste con esta mínima cantidad, los genes que tienen que ver con la inteligencia, el talento artístico o las aptitudes sociales se cuentan en miles respecto de los más de 20.000 genes que forman el genoma humano.
Dado que esas características externas reflejan un mínimo porcentaje del componente genético, la clasificación como "raza" es un error que el cerebro humano (especializado en identificar diferencias visuales del entorno) ha captado como principal para categorizar a los humanos. Sobredimensionando la importancia de detalles que solo constituyen el envoltorio del organismo humano.
El color de la piel no es suficiente para establecer un criterio de diferenciación de especies. En el caso de los humanos, la pigmentación de la piel es solo una característica adoptada a partir de ciertos tipos de adaptación al entorno geográfico y a la radiación ultravioleta del sol producto del establecimiento de ciertas poblaciones a determinadas zonas.
Como explica Nina Jablonski, antropóloga de la Universidad Estatal de Pensilvania, los diversos tonos de piel se debieron a una adaptación al medio para protegerse de la radiación solar: "En el transcurso de la evolución, los ancestros humanos se hicieron más grandes y activos a medida que avanzaban a ambientes cálidos, abiertos en busca de comida y agua. En estos lugares, un gran desafío era mantenerse fresco".
La solución evolutiva, explica Jablonski, fue aumentar el número de glándulas sudoríparas y perder pelo corporal: "sin embargo, esta piel menos peluda era un problema, ya que se exponía a un sol muy fuerte, sobre todo en zonas cercanas a la línea ecuatorial. La solución consistió en evolucionar la piel que se tornó en permanentemente oscura, para así protegerse contra los rayos más dañinos del Sol".
Estos primeros hombres, que se desarrollaron en ambientes calurosos, tenían una coloración más oscura de piel que se debía a la melanina en su piel. Esta sustancia es un protector solar natural que cuida de los efectos nocivos de los rayos ultravioleta (UV) del Sol; esta radiación en cantidades normales permite al cuerpo producir vitamina D. Por eso, las poblaciones que migraron hacia zonas frías con menos exposición al Sol y niveles inferiores de UV desarrollaron tonos más claros de piel, pues necesitaban captar más radiación para lo cual disminuyeron la cantidad de melanina en la piel, con lo que esta se torno menos oscura.
Entre los siglos XV y XX, en las colonias de los países europeos se fue machacando el racismo como supuesto criterio científico y social válido para establecer las diferencias y valores y antivalores en las diversas sociedades coloniales.
Pronto tales diferencias de jerarquía basadas en el aspecto, generaron una conducta perversa, el racismo. Con ella se buscó denigrar a grupos e individuos para conseguir de ellos un sometimiento económico y social. Esta es la historia común de las poblaciones de África, Amércia, Asia y Oceanía.
Como afirma el filósofo Pablo Quintanilla: "no es natural ser racista, el racismo es algo culturalmente aprendido, pues las razas humanas técnicamente no existen. En sentido estricto, solo hay una raza humana, el homo sapiens; lo que equivocadamente solemos llamar "razas", son solo variaciones genéticas insignificantes en términos del genoma humano."
Sostener una conducta racista es retroceder varios siglos y pretender valerse de prejuicios históricos para querer obtener de manera distorsionada algún tipo de reconocimiento. Sostener una conducta racista es negar toda la evidencia científica que muestra que todos los seres humanos pertenecemos a una sola especie, una especie más dentro de las miles que habitan la Tierra.
Fuentes: Redalyc, National Museum of Natural History y El País

La raza es un concepto cultural, no científico que por años se ha inoculado perversamente en la cultura. Si tomamos en cuenta que todos los seres humanos evolucionamos a partir del mismo grupo reducido de tribus que emigraron desde África hacia otras partes del mundo, estamos hablando de una sola raza, la humana.
El estudio del genoma humano, del material genético de las células, es el que establece la cantidad de rasgos comunes entre las personas. Por más que las personas, por su apariencia, se vean en el mismo grupo de caucásicos, asiáticos o africanos, son los genes los que determinan en realidad la vinculación entre los grupos humanos.
LOS GRUPOS DE HUMANOS SE FUERON DISTRIBUYENDO EN ZONAS CON DISTINTO CLIMA. ESTO MODIFICÓ LA PIGMENTACIÓN DE SU PIEL. FOTO: JOURNAL OF PHYSICAL ANTHROPOLOGY
Si partimos desde la perspectiva objetiva de los estudios genéticos, encontramos que aquellos rasgos que comúnmente llamamos "raciales" y que algunos utilizan para establecer diferencias entre indios, negros, blancos, asiáticos, etc., son en realidad expresiones de un número relativamente pequeño de genes que han cambiado como respuesta a presiones ambientales extremas en la corta vida en la Tierra del Homo sapiens. Son el reflejo de un porcentaje mínimo de genes, de tan solo el 0,01% de nuestra composición genética. En contraste con esta mínima cantidad, los genes que tienen que ver con la inteligencia, el talento artístico o las aptitudes sociales se cuentan en miles respecto de los más de 20.000 genes que forman el genoma humano.
Dado que esas características externas reflejan un mínimo porcentaje del componente genético, la clasificación como "raza" es un error que el cerebro humano (especializado en identificar diferencias visuales del entorno) ha captado como principal para categorizar a los humanos. Sobredimensionando la importancia de detalles que solo constituyen el envoltorio del organismo humano.
El color de la piel no es suficiente para establecer un criterio de diferenciación de especies. En el caso de los humanos, la pigmentación de la piel es solo una característica adoptada a partir de ciertos tipos de adaptación al entorno geográfico y a la radiación ultravioleta del sol producto del establecimiento de ciertas poblaciones a determinadas zonas.
TODOS LOS HUMANOS, AL MARGEN DE NUESTRA CULTURA O ZONA DE PROCEDENCIA, PERTENECEMOS A LA MISMA ESPECIE. FOTO: WIKIMEDIA
Como explica Nina Jablonski, antropóloga de la Universidad Estatal de Pensilvania, los diversos tonos de piel se debieron a una adaptación al medio para protegerse de la radiación solar: "En el transcurso de la evolución, los ancestros humanos se hicieron más grandes y activos a medida que avanzaban a ambientes cálidos, abiertos en busca de comida y agua. En estos lugares, un gran desafío era mantenerse fresco".
La solución evolutiva, explica Jablonski, fue aumentar el número de glándulas sudoríparas y perder pelo corporal: "sin embargo, esta piel menos peluda era un problema, ya que se exponía a un sol muy fuerte, sobre todo en zonas cercanas a la línea ecuatorial. La solución consistió en evolucionar la piel que se tornó en permanentemente oscura, para así protegerse contra los rayos más dañinos del Sol".
Estos primeros hombres, que se desarrollaron en ambientes calurosos, tenían una coloración más oscura de piel que se debía a la melanina en su piel. Esta sustancia es un protector solar natural que cuida de los efectos nocivos de los rayos ultravioleta (UV) del Sol; esta radiación en cantidades normales permite al cuerpo producir vitamina D. Por eso, las poblaciones que migraron hacia zonas frías con menos exposición al Sol y niveles inferiores de UV desarrollaron tonos más claros de piel, pues necesitaban captar más radiación para lo cual disminuyeron la cantidad de melanina en la piel, con lo que esta se torno menos oscura.
Entre los siglos XV y XX, en las colonias de los países europeos se fue machacando el racismo como supuesto criterio científico y social válido para establecer las diferencias y valores y antivalores en las diversas sociedades coloniales.
DURANTE LA ÉPOCA DE LA COLONIA, LAS POBLACIONES DE ÁFRICA, ASIA Y AMÉRICA SUFRIERON EL SOMETIMIENTO VIOLENTO. FOTO: INTERNET
Pronto tales diferencias de jerarquía basadas en el aspecto, generaron una conducta perversa, el racismo. Con ella se buscó denigrar a grupos e individuos para conseguir de ellos un sometimiento económico y social. Esta es la historia común de las poblaciones de África, Amércia, Asia y Oceanía.
Como afirma el filósofo Pablo Quintanilla: "no es natural ser racista, el racismo es algo culturalmente aprendido, pues las razas humanas técnicamente no existen. En sentido estricto, solo hay una raza humana, el homo sapiens; lo que equivocadamente solemos llamar "razas", son solo variaciones genéticas insignificantes en términos del genoma humano."
Sostener una conducta racista es retroceder varios siglos y pretender valerse de prejuicios históricos para querer obtener de manera distorsionada algún tipo de reconocimiento. Sostener una conducta racista es negar toda la evidencia científica que muestra que todos los seres humanos pertenecemos a una sola especie, una especie más dentro de las miles que habitan la Tierra.
Fuentes: Redalyc, National Museum of Natural History y El País
