Amplificador de potencia de audio
¿Qué es un parlante? ¿Cuáles son su requerimientos circuitales? ¿Qué potencia tiene un amplificador? ¿Qué sensibilidad tiene un amplificador? ¿Cuál es su distorsión y como se reduce? Son muchas preguntas y seguramente el lector tiene algunas respuestas difusas entre sus conocimientos.
Los amplificadores de potencia suelen ser el primer equipo que encara un reparador. Y es muy lógico porque la gama de frecuencias en las que funciona un amplificador de audio es la mas baja de la electrónica (20 Hz a 20KHz) y eso permite encarar experiencias practicas con cables largos sin que se produzcan problemas con la inductancias y capacidades parásitas.
Además la gama de frecuencias involucradas nos permiten construir nuestros propios instrumentos de medición y prueba sin mayores gastos de dinero y realizando una interesante práctica.
El parlante
Yo supongo que todos mis lectores tuvieron alguna ves un parlante en sus manos, así que no voy a perder tiempo en describirlos con mucho detalle. Un parlante esta compuesto de una campana metálica, un imán (generalmente cerámico) y un cono de papel o de plástico. El borde exterior del cono está sujeto a la campana con un montaje elástico de goma o con un ondulado del mismo material del cono que le confiere la posibilidad de moverse hacia adelante y hacia atrás alrededor de un punto de equilibrio mecánico.
Fig.1 Las diferentes partes de un parlante
Desde el punto de vista técnico, un parlante es un transductor electroacústico. Recibe energía eléctrica y la transforma en energía mecánica que mueve el cono generando energía acústica por compresión y expansión del aire.
Ahora vamos a analizar como se realiza esa transferencia energética primaria de eléctrica en mecánica. Para entenderlo debemos introducirnos en el parlante y realizar un corte a nivel del imán.
Fig.2 Corte de un parlante
* El imán cerámico anular tiene el polo sur en la cara superior y el norte en la inferior o viceversa.
* La pieza polar inferior es en realidad un disco de hierro con un cilindro de hierro soldado en el medio que penetra en el carretel de papel de la bobina móvil, de modo que esta tenga un huelgo para que pueda deslizarse verticalmente.
* La pieza polar interna, es una gran arandela de hierro que sierra el camino magnético de modo que solo quede un pequeño entrehierro que atraviesa la bobina móvil.
* La araña es una pieza elástica que completa la suspensión del cono de modo que pueda entrar y salir del núcleo cilíndrico sin rozar en el mismo.
En la figura 3 se puede observar un detalle de la interacción entre el campo magnético de la bobina móvil y el del circuito magnético fijo.
Fig.3 Detalle de la interacción entre el campo
* El espacio existente entre el borde interno de la arandela que hace de pieza polar superior y el núcleo cilíndrico se llama entrehierro. Es un lugar abierto donde existe un enorme campo magnético radial que va desde la arandela hasta el núcleo y por dentro este hacia abajo y luego hacia fuera hasta completar un circuito magnético cerrado alimentado por el imán.
* La bobina móvil esta recorrida por una corriente entregada por el amplificador de audio que genera otro campo magnético en el núcleo de hierro.
* Los dos campos magnéticos paralelos dentro del núcleo interaccionan entre si generando una fuerza que mueve al cono en proporción a la corriente circulante por la bobina.
El rendimiento de un parlante se calcula como la potencia eléctrica entregada al mismo dividida por la potencia mecánica que sale del parlante. Y la potencia eléctrica entregada al parlante es igual a la tensión aplicada a la bobina móvil multiplicada por la corriente que circula por ella. Los parlantes tiene uniformada la resistencia de su bobina móvil en dos valores clásicos de 4 y de 8 Ohms (los parlantes muy antiguos pueden ser de 3,2 Ohms).
Esto implica que los amplificadores se pueden comparar de acuerdo a su resistencia de carga y a su tensión de fuente y a continuación vamos a realizar un análisis de ese tipo, que no permitirá desenmascarar a una gran cantidad de embaucadores que tiene esta especialidad de la electrónica que es el audio de potencia.
Potencias de los amplificadores de audio
Un amplificador de audio tiene que cumplir siempre con las leyes de la termodinámica. La potencia entregada al parlante no puede ser nunca mayor a la potencia que ingresa por la fuente. Y que quede claro que dije la potencia entregada al parlante y no la potencia entregada por el parlante, que depende del rendimiento del mismo y que no podemos medir fácilmente por tratarse de una unidad acústica (llamada presión sonora) muy difícil de medir.
Antes que nada vamos a explicar que los parlantes se caracterizan por su Impedancia y no por su resistencia. Si Ud. toma un parlante de 8 Ohms y lo mide con el tester predispuesto como óhmetro, encontrará que tiene alrededor de 6,5 Ohms. Esto suele desconcertar a los enconadores de parlante que terminan realizando un trabajo aproximado o muchas veces exacto pero sin saber el porque.
Si observa la construcción de un parlante puede ver que tiene una “bobina móvil” y no una “resistencia móvil”. En efecto si tomamos un alambre y los bobinamos sobre un núcleo de hierro debemos esperar un comportamiento inductivo. Pero el alambre utilizado tiene una resistencia considerable y por lo tanto el circuito equivalente de un parlante no es un componente puro sino un R L (en realidad debería ser un R L C pero el C se puede despreciar en prácticamente todos los casos).
Algo que casi nadie tiene en cuenta es que si se dice impedancia de parlante se debe aclarar a que frecuencia. Como todos los fabricantes dan la impedancia a 1KHz se da por descontado el hecho y solo se dice “Impedancia de 8 Ohms” o “Impedancia de 4 Ohms” cuando realmente se debería decir “Reactancia Inductiva de 8 Ohms a 1 KHz”.
Con ese dato ¿se puede saber cual es el circuito equivalente de un parlante, para tenerlo en cuenta en los diseños de amplificadores o en el cálculo de la potencia de salida del amplificador? Si, se puede hacer fácilmente utilizando el Multisim tal como lo indicamos en la figura 4.
Fig.4 Medición de las componentes inductivas y resistivas de un parlante
Hagamos un simple cálculo. ¿Si un parlante de 8 Ohms nominales se alimenta con un generador sinusoidal de 1V eficaz, cuanta corriente debe pasar por él? Como
I = E/R
podemos calcular
1/8 = 0,125 mA
Luego variamos el inductor de 1 mHy para que la corriente sea igual a ese valor y obtenemos el circuito equivalente aproximado de un parlante de 8 OHms porque en realidad todo depende del parlante utilizado ya que no todos tienen una resistencia de 6,5 Ohms.
Y si se trata de un parlante de 4 Ohms todo se reduce a la mitad. Es decir que tiene una resistencia de 3,25 Ohms y una inductancia de 375 uHy en serie.
Ahora que sabemos cual es la resistencia de carga real equivalente a un parlante, vamos a calcular cual es la potencia máxima que se puede sacar de un amplificador con una tensión de fuente determinada:
Amplificadores con una sola tensión de fuente (por ejemplo 12V)
Debemos tener en cuenta que si la fuente es de 12V la tensión pico a pico de la salida será de 12V también y por lo tanto la tensión eficaz será de 6/1.41V como máximo es decir 4,25V y la potencia desarrollada sobre una carga de 4 Ohms será de
(4,25)2 /4 = 4,51 W
y con 8 Ohms de carga de 2,25W
Para los que gustan de las matemáticas les decimos que la fórmula de calculo para la potencia en función de la tensión de fuente es
P=(V/2 x1,41)2/ Z
en donde V = tensión de fuente y Z = impedancia del parlante
Amplificadores con tensión positivas y negativas (por ejemplo 24V)
Lla tensión total aplicada es de 48V y el valor de pico es de 24, con lo cual el valor eficaz será de
24/1,41 = 15V
En este caso la potencia desarrollada sobre una carga de 8 Ohms será de
152 /8 = 28W
y para una carga de 4 Ohms de 56W.
Estos son valores máximos absolutos que nos garantizan que no sale mas potencia que la que entra, pero son imposibles de conseguir porque los componentes que se encargan de controlar la corriente que circulará por el parlante no llegan a tener cero Ohms cuando están conduciendo ni un valor infinito cuando están abiertos.
La fórmula es la misma que en el caso anterior pero considerando que
V = V1+V2
en donde V1 es la tensión positiva y V2 la tensión negativa.
La etapa de salida de audio genérica
¿Ud. sabe de donde proviene el nombre transistor? Según su inventor es una conjunción de trasmisión y resistor. El quería indicar que un transistor es un resistor variable conectado entre dos patas y que el valor de ese resistor depende de la corriente inyectada en la tercer pata del transistor.
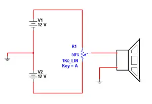
Una etapa de excitación de un parlante en su modo mas sencillo puede ser la representada en la figura 5 en donde colocamos un potenciómetro (asimílelo a dos resistores en serie de valor variable) y una fuente de tensión continua.
Fig.5 Etapa de excitación de un parlante
Si el lector lleva el potenciómetro al máximo el cono se mueve y se va a su posición extrema hacia fuera o hacia adentro y si lo lleva a la posición mínima se va a la posición de reposo.
Nota: esto es algo simbólico para aclarar el tema pero no debe ser realizado en la realidad; porque la bobina móvil está recibiendo una energía eléctrica que no puede transformar en energía mecánica, ya que luego del cambio inicial de posición del cono, el aire se desplaza permanentemente y no hay presión sonora. Esto significa que entra energía pero no sale y esto implica la generación de calor que calienta la bobina móvil.
Ahora imagínese que Ud. realiza el movimiento del potenciómetro a tal velocidad que genera una señal de 1 KHz. Ahora si el cono presiona el aire 1.000 veces por segundo y Ud. escucha un sonido. ¿Y si mueve el potenciómetro siguiendo una ley sinusoidal se escucha una sinusoide? No, porque la sinusoide tiene un ciclo negativo y otro positivo y en nuestro caso solo podemos mover el cono en una sola dirección. A lo sumo generaríamos un semiciclo de una sinusoide.
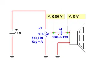
El problema se puede resolver de dos modos diferentes. El primero es usando un capacitor electrolítico tal como lo indicamos en la figura 6.
Fig.6 Etapa de salida genérica con capacitor de acoplamiento
Comencemos el ejercicio con el potenciómetro en la mitad de su recorrido. Como se puede observar, allí la tensión es igual a 6V. Del otro lado del capacitor la tensión es nula porque el parlante está conectado a masa. Es decir que el capacitor está cargado con 6V. La capacidad del mismo tiene que ser suficientemente alta como para que siempre conserve ese valor de tensión aproximadamente; aunque como vamos a ver esta recorrido por una CA.
Cuando Ud. lleva el potenciómetro hacia arriba el parlante tiene aplicados 12 V de la fuente menos 6 V del capacitor es decir 6 V positivos. Cuando lo lleva a masa tiene aplicada la carga del capacitor solamente es decir -6V. Como vemos ahora tenemos la posibilidad de que el parlante tenga aplicados los dos semiciclos de los sinusoide. Cuando el potenciómetro está arriba el capacitor se carga, cuando esta abajo se descarga. Si es suficientemente grande su tensión no va a variar ni aun a la menor frecuencia que puede salir del amplificador que por lo general se estima en 25 Hz con lo cual el capacitor debe conservar la carga por 1/25 = 40 mS. Para comenzar hacemos un calculo aproximado por constante de tiempo, es decir que hacemos una constante de tiempo con la resistencia del parlante y el capacitor incógnita. Por ejemplo 50 mS o 0,05S para hacer número redondos. Es decir que
RC = 50 mS
de donde se deduce que con
R de 8 Ohms C = 0,05/8 = 0,0062 F o 6,2 mF o 6.000 uF
es decir un valor bastante elevado que por lo general se reemplaza por 4700 uF.
En lugar de hacer un cálculo aproximado es mejor utilizar el Workbench Multisim para hacer un calculo exacto mediante el analizador de Bode. En la figura 7 se puede observar el circuito de un generador y un parlante representado por un resistor de 8 Ohms.
Fig.7 Respuesta en bajas frecuencias de un parlante excitado a capacitor
La respuesta en frecuencia se mide moviendo el cursos del analizador de Bode hasta que la señal caiga 3 dB aproximadamente. En nuestro caso eso ocurre cuando la frecuencia es de 4 Hz lo cual significa que se puede usar un capacitor mas chico por ejemplo de 470 uF y volver a probar con lo que se obtiene un corte de baja frecuencia de 40 Hz totalmente aceptable para nuestros requerimientos.
Ahora que desarrollado nuestro circuito de salida podemos prepararlo como para hacer todas las mediciones posible con osciloscopio, vatímetro y tester para observar las características completas de nuestro circuito con una fuente de 12V y una carga de 8 Ohms.
Mediciones sobre el circuito de salida
En la figura 8 se puede observar nuestro circuito de salida con los agregados de un osciloscopio, un tester y un vatimetro.
Fig.8 Mediciones completas sobre la salida de potencia
Primero vamos a analizar los puntos donde se realizan las mediciones.
1. El osciloscopio lo conectamos sobre la salida de señal del amplificador, que en este caso está reemplazado con un generador de funciones.
2. Como estamos imitando un amplificador con una fuente de 12V de CC, la señal (de color naranja o gris claro en blanco y negro) la ajustamos para que cubra una tensión de 0V a 12V como se observa con los cursores azul y rojo adecuadamente ubicados.
3. Para lograrlo el generador de funciones debe ajustarse en 6Vpp (ya sabemos que el WB tiene un modo extraño de indicar la amplitud pico a pico).
4. El offset debe ajustarse para que la tensión de salida fluctúe entre 0V y 12V y esto ocurre con una tensión offset de 6V.
5. La frecuencia de medición se elige en 1 KHz que es el valor standard utilizado en audio.
6. El tester está midiendo la salida del amplificador y si lo abriéramos indicaría una CA de 4,24V que es el valor eficaz de una señal senoidal con un valor de pico de 6V.
Nota: un tester digital común no llega a medir una frecuencia de 1 KHz porque solo están preparados para realizar mediciones de 50 Hz. Le aconsejamos al lector que descargue la Sonda de RF de picerno.com.ar. Esta sonda indicará directamente el valor de pico de la salida es decir 12V, en cambio si Ud trabaja con un milivoltímetro de CA por ejemplo obtendrá el valor eficaz de la CA de salida es decir 6/1,41 = 4,24V.
El vatímetro tiene cuatro cables de conexión. Dos para medir la tensión sobre la carga y otros dos para medir la corriente por la carga. La potencia de nuestro amplificador es de 2,24W.
El medidor de Bode se conecta en la salida del amplificador y sobre la carga y la grafica nos permite observar la respuesta con una caída de -3 dB a una frecuencia de 40 Hz.
Con todo lo visto hasta aquí podemos desenmascarar a muchos fabricantes de amplificadores de audio que pueden realizar el milagro de obtener valores de potencia mayores a los indicados como máximos por medición de la tensión de fuente y observando la impedancia del parlante. Recuerde que la tensión de fuente se debe medir a pleno consumo y nunca con el sonido cortado y si el amplificador es estereofónico deben estar consumiendo ambos canales. Excite al amplificador con una señal senoidal de 1 KHz y levante el volumen lentamente hasta que escuche una distorsión causada por la saturación del amplificador; baje el volumen hasta que desaparezca la distorsión y mida la salida del amplificador con la sonda y el tester. Calule la potencia y verá como adelgazan los vatios prometidos.
Ahora vamos a hacer un comentario práctico. Si Ud. no tiene osciloscopio, ni vatímetro deberá arreglarse solo con el tester digital y la sonda agregada para transformarlo en un medidor de pico de CA conectado sobre la salida del amplificador. ¿Y el generador de funciones? Si no tiene un generador de audio le aconsejamos que utilice la PC como generador de funciones según indicamos a continuación.
La PC como generador de funciones
Internet le ofrece varios generadores de funciones. Si ingresa a un buscador general como el Google y pide por la palabra clave “Generador de audio para PC” tiene varios disponibles.
Si Ud. conoce algún otro generador que funcione realmente por favor deje un comentario para que lo publiquemos en beneficio de nuestro lectores pero primero pruébelo exhaustivamente; no lo de por bueno solo porque tenga una bonita presentación.
Fig.9 Generador de funciones por PC
Ud puede elegir entre 5 forma de señal (arriba a la izquierda debajo del botón de STOP) senoidal, cuadrada, triangular, diente de sierra y salva de senoides. Para elegir el nivel debe pulsar el ultimo icono de la misma paleta de herramientas que tiene el símbolo de un amplificador cruzado con una flecha roja. En la parte activa de la pantalla aparece dos renglones. El primero sirve para cambiar la frecuencia. Pulse sobre el renglón y verá que se activan las teclas + y – que le permiten cambiar la frecuencia de 2Hz a 20 KHz. Si pulsa dos veces sobre el renglón aparecerá un cuadro de dialogo que lo invita a escribir la frecuencia deseada.
Si pulsa sobre el segundo renglón puede cambiar la amplitud indicada en dB. La salida máxima es de 0 dB es decir 640 mV eficaces sobre la salida para los amplificadores de PC. Si desea una mayor señal de salida puede tomar el cable que conecta un bafle con el otro que corresponde a la conexión del parlante del bafle que no posee amplificador.
Circuitos con doble fuente
Como vimos en el punto anterior, cuando se alimenta un amplificador con una fuente única, la salida en reposo (sin señal de audio en la entrada) queda en la mitad de la tensión de fuente (por ejemplo 6V en los amplificadores para automóviles con batería de 12V). Esto implica el uso de un capacitor electrolítico relativamente grande y caro o una importante perdida de señal en bajas frecuencias. La solución es una complejidad mayor de la fuente pero una simplificación de la etapa de salida: el uso de una doble fuente positiva y negativa para que la corriente por el parlante tenga posibilidad de invertirse.
En la figura 10 se puede observar un circuito elemental con un potenciómetro que cumple con este criterio.
Fig.10 Circuito de salida elemental con fuente doble
En este caso la condición de reposo de salida es con tensión nula (potenciómetro en el medio) y esto significa que el parlante no necesita tener un capacitor de acoplamiento; puede estar conectado directamente a la salida, mientras la salida garantice que va a estar en cero. Por lo general dada la peligrosidad de esta disposición los amplificadores siempre tienen una protección contra el desbalance de la salida.
En este circuito cuando el potenciómetro está en el extremo superior la corriente circula hacia abajo por la resistencia de carga y cuando esta en el extremo inferior circula para arriba ya que se adopta el sentido convencional de la circulación de corriente como del positivo al negativo.
En la figura 11 mostramos los oscilogramas correspondientes a esta disposición considerando que las fuentes son de 12V y que la resistencia de carga es de 8 Ohms.
Nota: no conectamos el medidor de Bode porque la respuesta se extiende hasta 0 Hz es decir CC.
Fig.11 Oscilogramas correspondientes a una salida con doble fuente
hora podemos observar que la señal de salida tiene una posibilidad de excursionar desde -12V hasta +12V es decir una tensión pico a pico de 24V. Esto implica un valor de pico de 12V y un valor eficaz de 8,48V tal como lo indica el tester.
La potencia no es el doble, sino cuatro veces la original ya que en la formula de la potencia la tensión esta elevada al cuadrado. Intuitivamente podemos decir que al aumentar la tensión al doble sin cambiar la resistencia de carga se duplican en ella tanto la tensión como la corriente y esto implica un incremento doble de la potencia que para nuestro ejemplo llega a 8,96W aprox. 9W.
Conclusiones
En esta lección nos introducimos en el mundo de los amplificadores de audio. El amplificador de audio es lo primero que arma un estudiante de electrónica. Es por lo general su proyecto de tesis del ultimo año de la secundaria. Pero está tan trillado, que por lo general los profesores lo consideran como algo hecho por cumplir y que no aporta nada nuevo.
Nosotros vamos a redescubrir el audio con proyectos tan novedosos que sus profesores van a quedar sorprendidos al observar que un tema clásico puede ser muy novedoso. Vamos a aplicar soluciones diferente al tema del audio como por ejemplo el tema de los amplificadores que dieron en llamarse amplificadores digitales de 1bit. Y no le decimos nada mas, para crear el gancho hasta la próxima entrega. Solo le pedimos a aquellos que aun no tiene instalados el Workbench Multisim 9, lo instalen ya, antes de recibir la próxima entrega porque en caso contrario se van a perder lo mas didáctico de nuestro curso.
Como complemento de nuestro estudio aprendimos a transformar nuestro tester en un voltímetro de CA de audio.
Apéndice
Evolución de los amplificadores de audio
Los amplificadores de audio están cambiando muy rápidamente, así que aun los técnicos que hace muchos años que trabajan en el tema, no conocen que los amplificadores de audio ahora son digitales.
Inclusive los parlantes están cambiando. El viejo y conocido parlante analógico de 2 terminales (masa y vivo) está siendo reemplazado por parlantes digitales multifilares de 8 a 16 salidas, una masa y un bobinado de realimentación. Si, los parlantes ya son digitales y nosotros vamos a explicarles a los enconadores de parlantes, a modificar un parlante analógico y convertirlo en un parlante digital.
El último grito de la moda son los bafles digitales provistos de 8 parlantes en donde el medio ambiente, el aire, realiza la transformación digital analógica en el mismo oído de usuario.
Es decir que el viejo concepto de procesar la señal digitalmente y luego convertirla en una señal analógica antes de enviarla al amplificador de audio que es analógico ya perdió validez. Se puede amplificar digitalmente y luego transformar la señal analógica en digital en el mismo parlante. O inclusive llegar hasta el último bastión analógico que es el propio oído humano y realizar la conversión dentro de él.
Comenten


