#daño
Bueno Amigos espero que les guste este post y que haciendo un simple acto salvemos una vida Compartí es post así ayudamos a conocer y a concientizar cuéntale a tus padres ya amigos Cualquier Comentario Ofensivo, el usuario sera bloqueado Por favor evitemos cualquier tipo Bardo y una suspension ¡Grac…
-[Edit 1.2]: Añado por qué juego (o empecé a jugar) ese juego. (debajo de la foto) -[Edit 1.9]: Se crea otro post en el cual se añaden unos gráficos y traen soluciones explícitas acerca de este problema (útil para gente con mi problema) http://www.taringa.net/posts/info/9145476/No-tengo-vida_-Motivo…
Hola gente de taringa, Bienvenidos al post Lamentablemente como el titulo indica fumo una banda, aproximadamente 3 atados por dias, desde los 15 años tengo el vicio (no 3 paquetes desde ese tiempo pero si a partir de los ultimos 3 años) tengo 22 Comencemos primero con la rutina... Como empieza mi di…
Envíos De Dinero a México Envía dinero por Internet a México de manera rápida por tan solo $4.99 www.xoom.com Uno aveces piensa porque la gente comete ciertos actos que parece incomprensibles, una persona viola a alguien porque se levanto con ganas de hacerlo o la cosa va mas alla, y pensas si tambi…

Esta es una de esas historias que nos demuestran el porqué las “MEDICINAS” ALTERNATIVAS SON PELIGROSAS, como algunos de ustedes sabrán Steve Jobs, co-fundador de Apple Computer, el genio creativo detrás de la recuperación de Apple, está muriendo ahora de cáncer… pero bueno que tiene de malo que una …

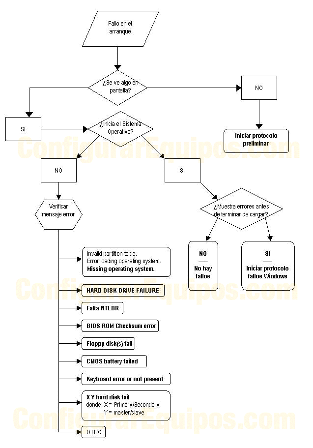
Primeramente gracias a @00dexter00 porque el es el que a subido esta informacion pero lo vuelvo a subir, ya que les sera de mucha ayuda a algunos. Les voy a dejar una serie de pasos de como detectar problemas frecuentes en la PC, seguramente a quienes se dedican a esto les sera de ayuda como una guí…

Les traigo otro articulo espero que tengan tiempo para leerlo Hay una excusa explicación científica, que los jóvenes deberían usar para hacer callar a quienes los critican por escuchar música tan fuerte. Porque todos sabemos que para ganar una discusión, se puede apelar a una verdad científica indis…
Mi inspiracion Y me sente a escribirte en el silencio de la habitacion, queria regalarte la mejor poesia, con la prosa perfecta aquella que pudiera servir de cancion y que saliera de lo mas profundo de mi corazon. Esa capaz de recitar los mas dulce de mi pensamiento, Capaz de describir en palabras l…

Hacer ciertas cosas diariamente se convierten en costumbres o hábitos; hacerlas todos los dias sin saber que tales acciones pueden desencadenar ciertas afecciones al organo más importante de nuestro cuerpo, el cerebro, podría terminar destruyéndolo lentamente. 1. No Desayunar. La gente que no desa…
Abiertamente y sin pruebas definitivas, parece que la Tierra es el único mundo con vida, pero gracias a nosotros, el universo puede quedar vacio. Nos preocupamos por enriquecernos, obtener poder, reproducirnos y controlar todo, pero no medimos el daño que le hacemos al resto de seres vivientes que h…
El agujero de ozono gira sobre el cielo de Río Gallegos en esta época del año. Allí, está ubicada la estación terrena que estudia con rayos láser el estado de la capa que protege a la Tierra de los rayos UV.Ciencia ArgentinaDesde agosto a diciembre, el borde del agujero de ozono se ubica sobre el se…
REPARACION DEL CABELLO DAÑADO IMPORTANTE Para que tu cabello ofrezca un aspecto sano y brillante debes cuidarlo por dentro y protegerlo por fuera. En este sentido, la alimentación es una ayuda eficaz para que el cabello crezca sano y con mayor vitalidad: Las frutas y verduras son excelentes y muy be…

e bisto que yo mientras juego Guitar Hero 3 en mi psp por mas de 15 o 20 minutos seguidos o 3 o 4 cansiones seguidas sin dejar de mirar la pantallas y despues miroa otrolado o a otro objeto se empiesa a mober sin rason alguna o suben y bajan las cosas de las paredes esto seria por alguna cosa del ju…
Fumar es muy dañino para el organismo, es letal, daña prácticamente cada órgano del cuerpo y causa muchas muertes cada año. Está relacionado con más de 10 tipos de cánceres: a la vejiga, riñones, cuerdas vocales, cáncer a la boca, pulmones, estómago, páncreas, cerviz, vías respiratorias, etc. Además…
Los riesgos de la pornografía La pornografía es la actividad más rentada en el mundo después del armamentismo y el narcotráfico. Por tal razón, los negociantes del sexo intentan que sea bien vista y subestiman a quienes la desestiman. Coincidimos con Frank Pavesa cuando dice: “El contenido ideológic…

Hola a todos hoy les vengo a narrar mi experiencia con lo que sucedio anoche( 08/07/2013) alrededor de las 6:40 pm, bueno anoche estaba en mi cumputadora jugando a lo que es el battefield play4free y estaba lloviendo en ese momento, cuando se comenzaba a calmar la lluvia, se escucho un golpe muy fue…

Mediante esta investigación les quiero presentar las diferencias que hay en la composición química del humo de un cigarrillo y uno de marihuana Hace poco el Instituto Nacional de Consumo francés (INC) declaró que el cáñamo índico o cannabis contiene "siete veces más alquitrán y monóxido de carbono (…

LAS IMAGENES EN ESTE POST SON FUERTES Y SE RECOMIENDA DISCRECIÓN. ----------------------------------------------------------------------------------------- ¿que es el secuestro? El secuestro es el acto por el que se priva de libertad de forma ilegal a una persona o grupo de personas, normalmente dur…
IntroducciónEsta Lección no enseña la forma de trabajar o manipular minas o ASE, ni como encontrarlos ni menos levantarlos. Permanecer cerca de minas o de ASE siempre es peligroso. EVÍTELO. Sólo los especialistas, debidamente entrenados, están facultados para buscar y manipular este tipo de artefact…
Traumatismos de cráneo y los accidentes cerebrovasculares. De la rehabilitación a los antidepresivos. Avances terapeuticos. Los traumatismos de cráneo y los accidentes cerebrovasculares (ACV) producen injurias cerebrales, que se traducen en secuelas discapacitantes. Aunque las más visibles son las m…



