Transmisor FM
Los componentes electrónicos de este transmisor son los siguientes:
Resistencia=10KΩ
Resistencia=5,6KΩ(verde-azul-rojo-dorado)
Resistencia=4,7KΩ(amarillo-violeta-rojo-dorado)
Resistencia=47Ω(amarillo-violeta-negro-dorado)
Condensador=22nF (223 en condensador cerámico)
Condensador=2 a 2,2nF
Condensador=6.8 a 10 pF.
Transistor=BF494 , BF198 ó reemplazo.
Micrófono electret de condensador.
Condensador variable de aproximadamente 40 pF .(También se pueden usar los condensadores variables de radio AM pero son más difíciles de ajustar).Yo usé ese.
Un pedazo de cartón o un circuito impreso.
Un alfiler.
Cable .
Una batería de 9 voltios o un transformador.
Alambre.
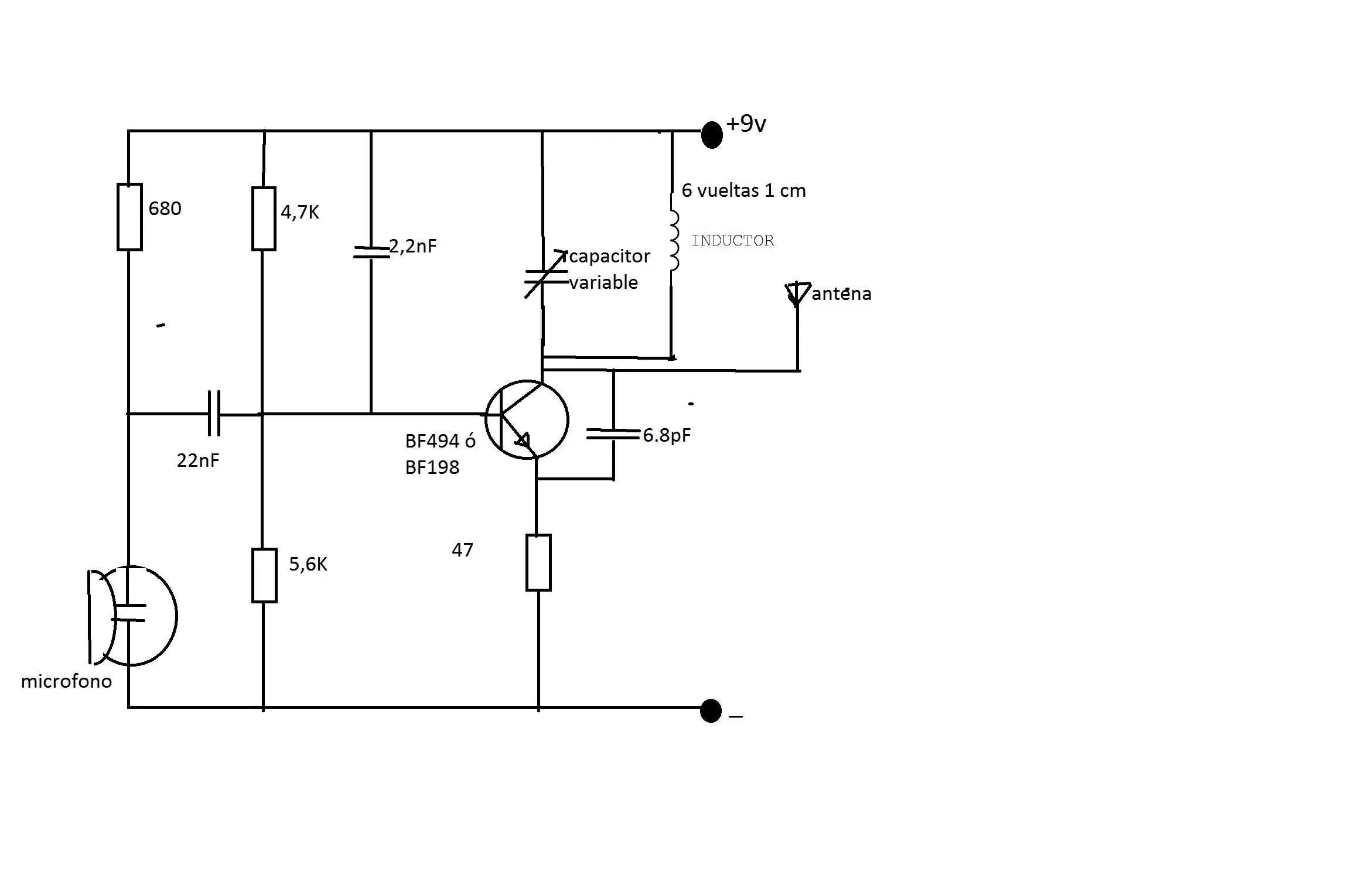
Este es el circuito: (La resistencia de 680 ohms la puse mal, se reemplaza por una de 10K)
Lo primero que hay que hacer (para los que no saben hacer un cicuito impreso como yo)es dibujar en el pedazo de cartón el ciruito de manera que entren todos los componentes.Tendría que quedar parecido a esto:
Luego hay que hacer agujeros con un alfiler en los puntos de donde van a ir los componentes:
Ahora hay que meter los componentes por los agujeros.Esta foto es sólo de muestra, porque esos componentes no corresponden al transmisor.:
Una vez puestos todos los componentes hay que soldar o unir a todos los componentes debajo de la placa.También se conectan los cables de la batería , el micrófono y la antena.La bobina se enrollan 6 vueltas de cable a un diámetro de 1 cm.
Después se conecta una batería de 9 voltios o un transformador.Si se usa un condensador variable de radio AM hay que conectar la pata del medio y cualquiera de los costados.
Para usarlo hay que girar en cond.var. y escuchar en un receptor FM hasta que se escuche una interferencia.
Terminado queda así:
El transistor BF494 o el BF198 es así:
Los componentes electrónicos de este transmisor son los siguientes:
Resistencia=10KΩ
Resistencia=5,6KΩ(verde-azul-rojo-dorado)
Resistencia=4,7KΩ(amarillo-violeta-rojo-dorado)
Resistencia=47Ω(amarillo-violeta-negro-dorado)
Condensador=22nF (223 en condensador cerámico)
Condensador=2 a 2,2nF
Condensador=6.8 a 10 pF.
Transistor=BF494 , BF198 ó reemplazo.
Micrófono electret de condensador.
Condensador variable de aproximadamente 40 pF .(También se pueden usar los condensadores variables de radio AM pero son más difíciles de ajustar).Yo usé ese.
Un pedazo de cartón o un circuito impreso.
Un alfiler.
Cable .
Una batería de 9 voltios o un transformador.
Alambre.
Este es el circuito: (La resistencia de 680 ohms la puse mal, se reemplaza por una de 10K)
Lo primero que hay que hacer (para los que no saben hacer un cicuito impreso como yo)es dibujar en el pedazo de cartón el ciruito de manera que entren todos los componentes.Tendría que quedar parecido a esto:
Luego hay que hacer agujeros con un alfiler en los puntos de donde van a ir los componentes:
Ahora hay que meter los componentes por los agujeros.Esta foto es sólo de muestra, porque esos componentes no corresponden al transmisor.:
Una vez puestos todos los componentes hay que soldar o unir a todos los componentes debajo de la placa.También se conectan los cables de la batería , el micrófono y la antena.La bobina se enrollan 6 vueltas de cable a un diámetro de 1 cm.
Después se conecta una batería de 9 voltios o un transformador.Si se usa un condensador variable de radio AM hay que conectar la pata del medio y cualquiera de los costados.
Para usarlo hay que girar en cond.var. y escuchar en un receptor FM hasta que se escuche una interferencia.
Terminado queda así:
El transistor BF494 o el BF198 es así: